Suppr超能文献

一种新型基于 SYBR 的双荧光定量 PCR 用于检测基因剂量:在具有不寻常表型的家族性腺瘤性息肉病患者中检测 APC 大片段缺失。

A novel SYBR-based duplex qPCR for the detection of gene dosage: detection of an APC large deletion in a familial adenomatous polyposis patient with an unusual phenotype.

机构信息

CIPE - International Center of Research and Training - A, C, Camargo Hospital, Rua Taguá, São Paulo, Brazil.

出版信息

BMC Med Genet. 2012 Jul 16;13:55. doi: 10.1186/1471-2350-13-55.

Abstract

BACKGROUND

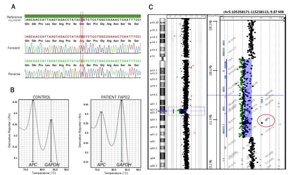
Familial adenomatous polyposis (FAP) is a hereditary colorectal cancer syndrome caused by a loss of function of the APC gene. Large deletions in APC are a common cause of FAP; despite the existence of a variety of gene dosage detection methodologies, most are labor intensive and time and resource consuming.

METHODS

We describe a new duplex qPCR method for gene dosage analysis based on the coamplification of a target and a reference gene in a SYBR Green reaction, followed by a comparison of the ratio between the target and the reference peaks of the melting curve for the test (patient) and control samples. The reliability of the described duplex qPCR was validated for several genes (APC, HPRT1, ATM, PTEN and BRCA1).

RESULTS

Using this novel gene dosage method, we have identified an APC gene deletion in a FAP patient undergoing genetic testing. Comparative genomic hybridization based on microarrays (aCGH) was used to confirm and map the extent of the deletion, revealing a 5.2 MB rearrangement (5q21.3-q22.3) encompassing the entire APC and 19 additional genes.

CONCLUSION

The novel assay accurately detected losses and gains of one copy of the target sequences, representing a reliable and flexible alternative to other gene dosage techniques. In addition, we described a FAP patient harboring a gross deletion at 5q21.3-q22.3 with an unusual phenotype of the absence of mental impairment and dysmorphic features.

摘要

背景

家族性腺瘤性息肉病(FAP)是一种遗传性结直肠癌综合征,由 APC 基因功能丧失引起。APC 中的大片段缺失是 FAP 的常见原因;尽管存在多种基因剂量检测方法,但大多数方法都很繁琐,耗时耗力。

方法

我们描述了一种新的基于 SYBR Green 反应中靶基因和参照基因共扩增的双 qPCR 基因剂量分析方法,然后比较测试(患者)和对照样品熔解曲线中靶标和参照峰的比值。描述的双 qPCR 可靠性已通过几种基因(APC、HPRT1、ATM、PTEN 和 BRCA1)进行了验证。

结果

使用这种新的基因剂量方法,我们在接受遗传检测的 FAP 患者中鉴定出 APC 基因缺失。基于微阵列的比较基因组杂交(aCGH)用于确认和映射缺失的范围,显示出 5.2MB 的重排(5q21.3-q22.3),包含整个 APC 和 19 个额外基因。

结论

新型检测准确地检测到靶序列的一个拷贝的丢失和获得,代表了对其他基因剂量技术的可靠且灵活的替代方法。此外,我们描述了一位携带 5q21.3-q22.3 大片段缺失的 FAP 患者,其表型异常,无智力障碍和发育异常特征。

https://cdn.ncbi.nlm.nih.gov/pmc/blobs/f5c7/3458979/b7a06970993e/1471-2350-13-55-1.jpg

文献AI研究员

20分钟写一篇综述,助力文献阅读效率提升50倍。

立即体验

用中文搜PubMed

大模型驱动的PubMed中文搜索引擎

马上搜索

文档翻译

学术文献翻译模型,支持多种主流文档格式。

立即体验