Suppr超能文献

通过分析 DNA 复制应激过程中蛋白质定位和丰度变化来解析 DNA 损伤反应途径。

Dissecting DNA damage response pathways by analysing protein localization and abundance changes during DNA replication stress.

机构信息

Department of Biochemistry, University of Toronto, Toronto, Ontario M5S 1A8, Canada.

出版信息

Nat Cell Biol. 2012 Sep;14(9):966-76. doi: 10.1038/ncb2549. Epub 2012 Jul 29.

Abstract

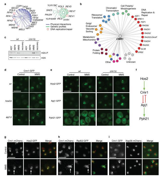
Relocalization of proteins is a hallmark of the DNA damage response. We use high-throughput microscopic screening of the yeast GFP fusion collection to develop a systems-level view of protein reorganization following drug-induced DNA replication stress. Changes in protein localization and abundance reveal drug-specific patterns of functional enrichments. Classification of proteins by subcellular destination enables the identification of pathways that respond to replication stress. We analysed pairwise combinations of GFP fusions and gene deletion mutants to define and order two previously unknown DNA damage responses. In the first, Cmr1 forms subnuclear foci that are regulated by the histone deacetylase Hos2 and are distinct from the typical Rad52 repair foci. In a second example, we find that the checkpoint kinases Mec1/Tel1 and the translation regulator Asc1 regulate P-body formation. This method identifies response pathways that were not detected in genetic and protein interaction screens, and can be readily applied to any form of chemical or genetic stress to reveal cellular response pathways.

摘要

蛋白质的重定位是 DNA 损伤反应的一个标志。我们利用高通量显微镜筛选酵母 GFP 融合文库,从系统水平上研究了药物诱导的 DNA 复制应激后蛋白质的重排。蛋白质定位和丰度的变化揭示了药物特异性的功能富集模式。通过亚细胞定位对蛋白质进行分类,可以识别对复制应激做出响应的途径。我们分析了 GFP 融合蛋白和基因缺失突变体的两两组合,以定义和排列两个以前未知的 DNA 损伤反应。在第一个反应中,Cmr1 形成核内亚区焦点,该焦点受组蛋白去乙酰化酶 Hos2 调控,与典型的 Rad52 修复焦点不同。在第二个例子中,我们发现检查点激酶 Mec1/Tel1 和翻译调节因子 Asc1 调节 P 体的形成。这种方法可以识别在遗传和蛋白质相互作用筛选中未检测到的反应途径,并且可以很容易地应用于任何形式的化学或遗传应激,以揭示细胞反应途径。

https://cdn.ncbi.nlm.nih.gov/pmc/blobs/3395/3434236/41790ff628b2/nihms-390373-f0001.jpg

文献AI研究员

20分钟写一篇综述,助力文献阅读效率提升50倍。

立即体验

用中文搜PubMed

大模型驱动的PubMed中文搜索引擎

马上搜索

文档翻译

学术文献翻译模型,支持多种主流文档格式。

立即体验