Suppr超能文献

MicroRNA-196a 通过靶向 HOXA5 促进非小细胞肺癌细胞的增殖和侵袭。

MicroRNA-196a promotes non-small cell lung cancer cell proliferation and invasion through targeting HOXA5.

机构信息

Department of Biochemistry and Molecular Biology, Nanjing Medical University, Nanjing, People's Republic of China.

出版信息

BMC Cancer. 2012 Aug 9;12:348. doi: 10.1186/1471-2407-12-348.

Abstract

BACKGROUND

MicroRNAs (miRNAs) are short, non-coding RNAs (~22 nt) that play important roles in the pathogenesis of human diseases by negatively regulating gene expression. Although miR-196a has been implicated in several other cancers, its role in non-small cell lung cancer (NSCLC) is unknown. The aim of the present study was to examine the expression pattern of miR-196a in NSCLC and its clinical significance, as well as its biological role in tumor progression.

METHODS

Expression of miR-196a was analyzed in 34 NSCLC tissues and five NSCLC cell lines by quantitative reverse-transcription polymerase chain reaction (qRT-PCR). The effect of DNA methylation on miR-196a expression was investigated by 5-aza-2-deoxy-cytidine treatment and bisulfite sequencing. The effect of miR-196a on proliferation was evaluated by MTT and colony formation assays, and cell migration and invasion were evaluated by transwell assays. Analysis of target protein expression was determined by western blotting. Luciferase reporter plasmids were constructed to confirm the action of miR-196a on downstream target genes, including HOXA5. Differences between the results were tested for significance using Student's t-test (two-tailed).

RESULTS

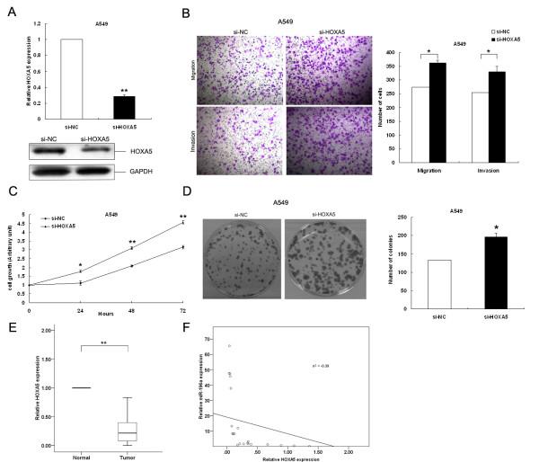
miR-196a was highly expressed both in NSCLC samples and cell lines compared with their corresponding normal counterparts, and the expression of miR-196a may be affected by DNA demethylation. Higher expression of miR-196a in NSCLC tissues was associated with a higher clinical stage, and also correlated with NSCLC lymph-node metastasis. In vitro functional assays demonstrated that modulation of miR-196a expression affected NSCLC cell proliferation, migration and invasion. Our analysis showed that miR-196a suppressed the expression of HOXA5 both at the mRNA and protein levels, and luciferase assays confirmed that miR-196a directly bound to the 3'untranslated region of HOXA5. Knockdown of HOXA5 expression in A549 cells using RNAi was shown to promote NSCLC cell proliferation, migration and invasion. Finally, we observed an inverse correlation between HOXA5 and miR-196a expression in NSCLC tissues.

CONCLUSIONS

Our findings indicate that miR-196a is significantly up-regulated in NSCLC tissues, and regulates NSCLC cell proliferation, migration and invasion, partially via the down-regulation of HOXA5. Thus, miR-196a may represent a potential therapeutic target for NSCLC intervention.

摘要

背景

微小 RNA(miRNAs)是长度约为 22 个核苷酸的非编码 RNA,通过负向调控基因表达,在人类疾病的发病机制中发挥重要作用。尽管 miR-196a 已被牵涉到其他几种癌症中,但它在非小细胞肺癌(NSCLC)中的作用尚不清楚。本研究旨在探讨 miR-196a 在 NSCLC 中的表达模式及其临床意义,以及其在肿瘤进展中的生物学作用。

方法

通过实时定量逆转录聚合酶链反应(qRT-PCR)分析 34 例 NSCLC 组织和 5 种 NSCLC 细胞系中 miR-196a 的表达。通过 5-氮杂-2-脱氧胞苷处理和亚硫酸氢盐测序研究 DNA 甲基化对 miR-196a 表达的影响。通过 MTT 和集落形成实验评估 miR-196a 对增殖的影响,通过 Transwell 实验评估细胞迁移和侵袭。通过 Western blot 分析靶蛋白表达。构建荧光素酶报告质粒以确认 miR-196a 对下游靶基因(包括 HOXA5)的作用。使用 Student's t 检验(双侧)检验结果之间的差异是否有统计学意义。

结果

与相应的正常对照相比,miR-196a 在 NSCLC 样本和细胞系中均高度表达,miR-196a 的表达可能受到 DNA 去甲基化的影响。NSCLC 组织中 miR-196a 的高表达与较高的临床分期相关,并且与 NSCLC 淋巴结转移相关。体外功能测定表明,miR-196a 表达的调节影响 NSCLC 细胞的增殖、迁移和侵袭。我们的分析表明,miR-196a 在 mRNA 和蛋白质水平上均抑制 HOXA5 的表达,荧光素酶测定证实 miR-196a 可直接结合 HOXA5 的 3'非翻译区。使用 RNAi 敲低 A549 细胞中的 HOXA5 表达可促进 NSCLC 细胞的增殖、迁移和侵袭。最后,我们观察到 NSCLC 组织中 HOXA5 和 miR-196a 表达之间存在负相关。

结论

我们的研究结果表明,miR-196a 在 NSCLC 组织中显著上调,并通过下调 HOXA5 调节 NSCLC 细胞的增殖、迁移和侵袭。因此,miR-196a 可能代表 NSCLC 干预的潜在治疗靶点。

https://cdn.ncbi.nlm.nih.gov/pmc/blobs/5f84/3503718/59667866607c/1471-2407-12-348-1.jpg

文献AI研究员

20分钟写一篇综述,助力文献阅读效率提升50倍。

立即体验

用中文搜PubMed

大模型驱动的PubMed中文搜索引擎

马上搜索

文档翻译

学术文献翻译模型,支持多种主流文档格式。

立即体验