Suppr超能文献

FOXA1 通过胰岛素样生长因子结合蛋白 3 途径促进前列腺癌的肿瘤进展。

FOXA1 promotes tumor progression in prostate cancer via the insulin-like growth factor binding protein 3 pathway.

机构信息

Department of Urology, Chiba University Graduate School of Medicine, Chiba, Japan.

出版信息

PLoS One. 2012;7(8):e42456. doi: 10.1371/journal.pone.0042456. Epub 2012 Aug 3.

Abstract

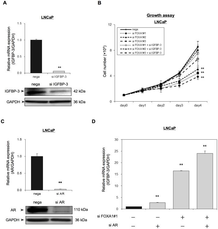
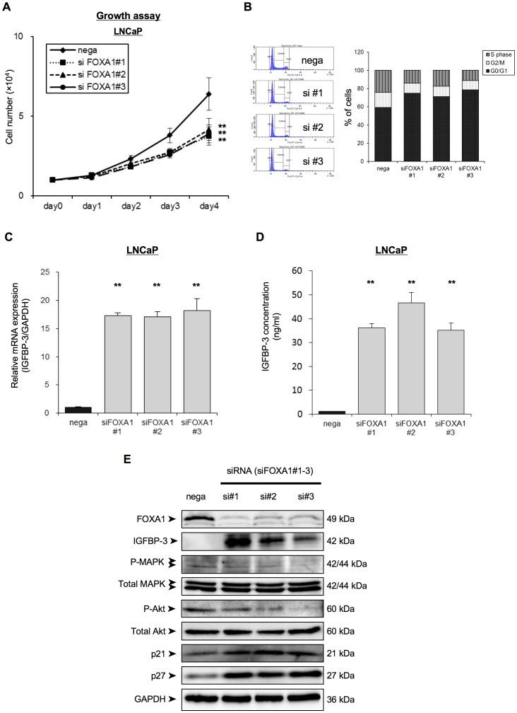
Fork-head box protein A1 (FOXA1) is a "pioneer factor" that is known to bind to the androgen receptor (AR) and regulate the transcription of AR-specific genes. However, the precise role of FOXA1 in prostate cancer (PC) remains unknown. In this study, we report that FOXA1 plays a critical role in PC cell proliferation. The expression of FOXA1 was higher in PC than in normal prostate tissues (P = 0.0002), and, using immunohistochemical analysis, we found that FOXA1 was localized in the nucleus. FOXA1 expression levels were significantly correlated with both PSA and Gleason scores (P = 0.016 and P = 0.031, respectively). Moreover, FOXA1 up-regulation was a significant factor in PSA failure (P = 0.011). Depletion of FOXA1 in a prostate cancer cell line (LNCaP) using small interfering RNA (siRNA) significantly inhibited AR activity, led to cell-growth suppression, and induced G0/G1 arrest. The anti-proliferative effect of FOXA1 siRNA was mediated through insulin-like growth factor binding protein 3 (IGFBP-3). An increase in IGFBP-3, mediated by depletion of FOXA1, inhibited phosphorylation of MAPK and Akt, and increased expression of the cell cycle regulators p21 and p27. We also found that the anti-proliferative effect of FOXA1 depletion was significantly reversed by simultaneous siRNA depletion of IGFBP-3. These findings provide direct physiological and molecular evidence for a role of FOXA1 in controlling cell proliferation through the regulation of IGFBP-3 expression in PC.

摘要

叉头框蛋白 A1(FOXA1)是一种“先驱因子”,已知它与雄激素受体(AR)结合并调节 AR 特异性基因的转录。然而,FOXA1 在前列腺癌(PC)中的确切作用仍不清楚。在这项研究中,我们报告 FOXA1 在 PC 细胞增殖中起关键作用。FOXA1 的表达在 PC 中高于正常前列腺组织(P=0.0002),并且通过免疫组织化学分析,我们发现 FOXA1 定位于细胞核中。FOXA1 的表达水平与 PSA 和 Gleason 评分均显著相关(P=0.016 和 P=0.031)。此外,FOXA1 的上调是 PSA 失败的重要因素(P=0.011)。使用小干扰 RNA(siRNA)在前列腺癌细胞系(LNCaP)中敲低 FOXA1 可显著抑制 AR 活性,导致细胞生长抑制,并诱导 G0/G1 期停滞。FOXA1 siRNA 的抗增殖作用是通过胰岛素样生长因子结合蛋白 3(IGFBP-3)介导的。FOXA1 耗竭引起的 IGFBP-3 增加抑制了 MAPK 和 Akt 的磷酸化,并增加了细胞周期调节剂 p21 和 p27 的表达。我们还发现,通过同时 siRNA 敲低 IGFBP-3,FOXA1 耗竭的抗增殖作用显著逆转。这些发现为 FOXA1 通过调节 IGFBP-3 在 PC 中的表达来控制细胞增殖提供了直接的生理和分子证据。

https://cdn.ncbi.nlm.nih.gov/pmc/blobs/9452/3411739/024173f4953d/pone.0042456.g001.jpg

文献AI研究员

20分钟写一篇综述,助力文献阅读效率提升50倍。

立即体验

用中文搜PubMed

大模型驱动的PubMed中文搜索引擎

马上搜索

文档翻译

学术文献翻译模型,支持多种主流文档格式。

立即体验