Suppr超能文献

组织中赖氨酸乙酰化修饰位点的蛋白质组学分析揭示了器官特异性和亚细胞定位模式。

Proteomic analysis of lysine acetylation sites in rat tissues reveals organ specificity and subcellular patterns.

机构信息

Novo Nordisk Foundation Center for Protein Research, Department for Proteomics, Faculty of Health Sciences, University of Copenhagen, Denmark.

出版信息

Cell Rep. 2012 Aug 30;2(2):419-31. doi: 10.1016/j.celrep.2012.07.006. Epub 2012 Aug 16.

Abstract

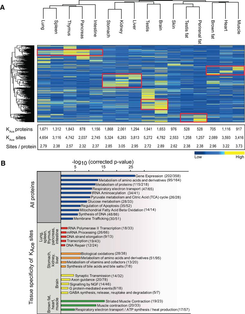
Lysine acetylation is a major posttranslational modification involved in a broad array of physiological functions. Here, we provide an organ-wide map of lysine acetylation sites from 16 rat tissues analyzed by high-resolution tandem mass spectrometry. We quantify 15,474 modification sites on 4,541 proteins and provide the data set as a web-based database. We demonstrate that lysine acetylation displays site-specific sequence motifs that diverge between cellular compartments, with a significant fraction of nuclear sites conforming to the consensus motifs G-AcK and AcK-P. Our data set reveals that the subcellular acetylation distribution is tissue-type dependent and that acetylation targets tissue-specific pathways involved in fundamental physiological processes. We compare lysine acetylation patterns for rat as well as human skeletal muscle biopsies and demonstrate its general involvement in muscle contraction. Furthermore, we illustrate that acetylation of fructose-bisphosphate aldolase and glycerol-3-phosphate dehydrogenase serves as a cellular mechanism to switch off enzymatic activity.

摘要

赖氨酸乙酰化是一种广泛参与多种生理功能的主要翻译后修饰。在这里,我们通过高分辨率串联质谱分析,提供了来自 16 种大鼠组织的赖氨酸乙酰化位点的全器官图谱。我们定量了 4541 种蛋白质上的 15474 个修饰位点,并将数据集作为基于网络的数据库提供。我们证明赖氨酸乙酰化显示出特定于位点的序列基序,这些基序在细胞区室之间存在差异,核区室的很大一部分符合共识基序 G-AcK 和 AcK-P。我们的数据集显示,亚细胞乙酰化分布依赖于组织类型,并且乙酰化靶标参与基本生理过程的组织特异性途径。我们比较了大鼠和人类骨骼肌活检的赖氨酸乙酰化模式,并证明其普遍参与肌肉收缩。此外,我们说明了果糖-1,6-二磷酸醛缩酶和甘油-3-磷酸脱氢酶的乙酰化可作为一种细胞机制来关闭酶活性。

https://cdn.ncbi.nlm.nih.gov/pmc/blobs/bf1f/4103158/51ca45bdb9a8/nihms591251f1.jpg

文献AI研究员

20分钟写一篇综述,助力文献阅读效率提升50倍。

立即体验

用中文搜PubMed

大模型驱动的PubMed中文搜索引擎

马上搜索

文档翻译

学术文献翻译模型,支持多种主流文档格式。

立即体验