Suppr超能文献

一种用于运动员长期监测的超高输入阻抗心电图放大器。

An ultra-high input impedance ECG amplifier for long-term monitoring of athletes.

作者信息

Gargiulo Gaetano, Bifulco Paolo, Cesarelli Mario, Ruffo Mariano, Romano Maria, Calvo Rafael A, Jin Craig, van Schaik André

机构信息

Dipartimento di Ingegneria Elettronica, Biomedica e delle Telecomunicazioni, Federico II University of Naples, Italy.

出版信息

Med Devices (Auckl). 2010;3:1-9. doi: 10.2147/mder.s9321. Epub 2010 Jul 5.

Abstract

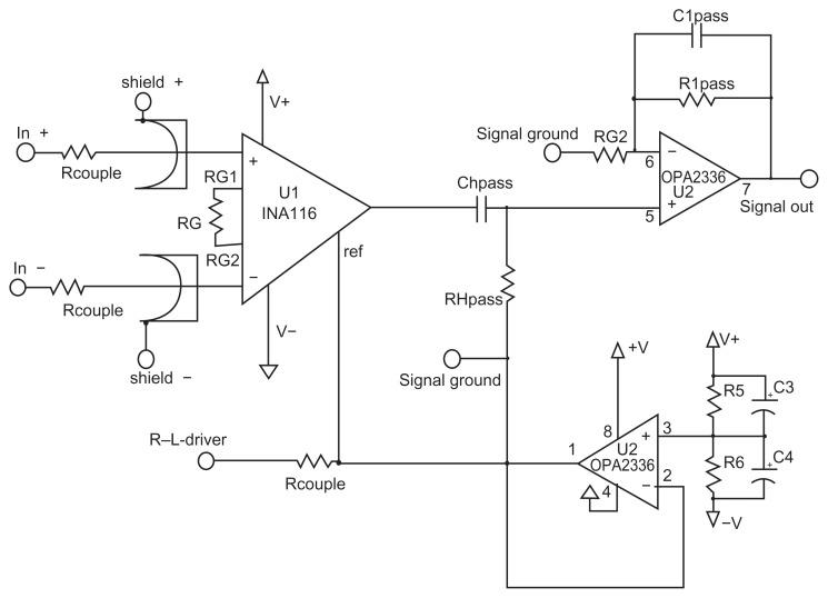
We present a new, low-power electrocardiogram (ECG) recording system with an ultra-high input impedance that enables the use of long-lasting, dry electrodes. The system incorporates a low-power Bluetooth module for wireless connectivity and is designed to be suitable for long-term monitoring during daily activities. The new system using dry electrodes was compared with a clinically approved ECG reference system using gelled Ag/AgCl electrodes and performance was found to be equivalent. In addition, the system was used to monitor an athlete during several physical tasks, and a good quality ECG was obtained in all cases, including when the athlete was totally submerged in fresh water.

摘要

我们展示了一种新型的低功耗心电图(ECG)记录系统,该系统具有超高输入阻抗,能够使用持久的干电极。该系统集成了一个用于无线连接的低功耗蓝牙模块,设计适用于日常活动期间的长期监测。将使用干电极的新系统与使用凝胶状Ag/AgCl电极的临床认可的ECG参考系统进行了比较,发现性能相当。此外,该系统用于在多项体育任务期间监测一名运动员,在所有情况下都获得了高质量的心电图,包括运动员完全浸没在淡水中时。

https://cdn.ncbi.nlm.nih.gov/pmc/blobs/2961/3417855/e83ce0cb5c7a/mder-3-001f1.jpg

文献AI研究员

20分钟写一篇综述,助力文献阅读效率提升50倍。

立即体验

用中文搜PubMed

大模型驱动的PubMed中文搜索引擎

马上搜索

文档翻译

学术文献翻译模型,支持多种主流文档格式。

立即体验