Suppr超能文献

在一部分成人和儿童星形细胞瘤中,小胶质细胞/巨噬细胞的基因表达增加。

Increased microglia/macrophage gene expression in a subset of adult and pediatric astrocytomas.

机构信息

Department of Neurological Surgery, University of California San Francisco, San Francisco, California, United States of America.

出版信息

PLoS One. 2012;7(8):e43339. doi: 10.1371/journal.pone.0043339. Epub 2012 Aug 22.

Abstract

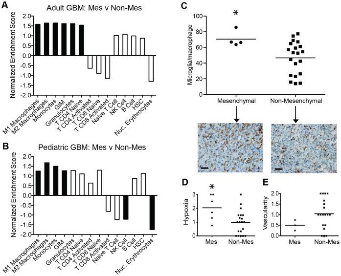
Glioblastoma (GBM) is a highly malignant brain tumor with a dismal prognosis. Gene expression profiling of GBM has revealed clinically relevant tumor subtypes, and this provides exciting opportunities to better understand disease pathogenesis. Results from an increasing number of studies demonstrate a role for the immune response in cancer progression, yet it is unclear how the immune response differs across tumor subtypes and how it affects outcome. Utilizing gene expression data from The Cancer Genome Atlas Project and the Gene Expression Omnibus database, we demonstrate an enrichment of immune response-related gene expression in the mesenchymal subtype of adult GBM (n = 173) and pediatric high-grade gliomas (n = 53). In an independent cohort of pediatric astrocytomas (n = 24) from UCSF, we stratified tumors into subtypes and confirmed these findings. Using novel immune cell-specific gene signatures we demonstrate selective enrichment of microglia/macrophage-related genes in adult and pediatric GBM tumors of the mesenchymal subtype. Furthermore, immunostaining of adult GBM tumors showed significantly higher cell numbers of microglia/macrophages in mesenchymal versus non-mesenchymal tumors (p = 0.04). Interestingly, adult GBM tumors with the shortest survival had significant enrichment of microglia/macrophage-related genes but this was not true for pediatric GBMs. Consistent with an association with poor outcome, immune response-related genes were highly represented in an adult poor prognosis gene signature, with the expression of genes related to macrophage recruitment and activation being most strongly associated with survival (p<0.05) using CoxBoost multivariate modeling. Using a microglia/macrophage high gene signature derived from quantification of tumor-infiltrating cells in adult GBM, we identified enrichment of genes characteristic of CD4 T cells, granulocytes, and microglia/macrophages (n = 573). These studies support a role for the immune response, particularly the microglia/macrophage response, in the biology of an important subset of GBM. Identification of this subset may be important for future therapeutic stratification.

摘要

胶质母细胞瘤(GBM)是一种高度恶性的脑肿瘤,预后不良。GBM 的基因表达谱分析揭示了具有临床相关性的肿瘤亚型,这为更好地了解疾病发病机制提供了令人兴奋的机会。越来越多的研究结果表明,免疫反应在癌症进展中起作用,但尚不清楚免疫反应在不同肿瘤亚型中的差异以及它如何影响结局。我们利用来自癌症基因组图谱项目和基因表达综合数据库的基因表达数据,证明了免疫反应相关基因表达在成人 GBM(n = 173)和小儿高级别胶质瘤(n = 53)的间质亚型中富集。在来自 UCSF 的小儿星形细胞瘤的独立队列(n = 24)中,我们将肿瘤分为亚型并证实了这些发现。使用新的免疫细胞特异性基因特征,我们证明了成人和小儿 GBM 间质亚型肿瘤中微胶质细胞/巨噬细胞相关基因的选择性富集。此外,成人 GBM 肿瘤的免疫染色显示,间质型肿瘤中的微胶质细胞/巨噬细胞数量明显高于非间质型肿瘤(p = 0.04)。有趣的是,成人 GBM 中存活时间最短的肿瘤具有微胶质细胞/巨噬细胞相关基因的显著富集,但小儿 GBM 并非如此。与预后不良相关的是,免疫反应相关基因在成人预后不良基因特征中高度表达,使用 CoxBoost 多变量建模,与生存最相关的是与巨噬细胞募集和激活相关的基因(p<0.05)。使用源自成人 GBM 肿瘤浸润细胞定量的微胶质细胞/巨噬细胞高基因特征,我们鉴定了 CD4 T 细胞、粒细胞和微胶质细胞/巨噬细胞特征基因的富集(n = 573)。这些研究支持免疫反应,特别是微胶质细胞/巨噬细胞反应,在重要的 GBM 亚群的生物学中起作用。鉴定这个亚群可能对未来的治疗分层很重要。

https://cdn.ncbi.nlm.nih.gov/pmc/blobs/b87e/3425586/3f8d305b92b7/pone.0043339.g001.jpg

文献AI研究员

20分钟写一篇综述,助力文献阅读效率提升50倍。

立即体验

用中文搜PubMed

大模型驱动的PubMed中文搜索引擎

马上搜索

文档翻译

学术文献翻译模型,支持多种主流文档格式。

立即体验