Suppr超能文献

阻断巨噬细胞中 SIRPα 信号通路可消除异种移植中的人急性髓系白血病干细胞。

Disruption of SIRPα signaling in macrophages eliminates human acute myeloid leukemia stem cells in xenografts.

机构信息

The Campbell Family Cancer Research Institute, Ontario Cancer Institute, Princess Margaret Hospital, University Health Network, Toronto, Ontario M5G 2M9, Canada.

出版信息

J Exp Med. 2012 Sep 24;209(10):1883-99. doi: 10.1084/jem.20120502. Epub 2012 Sep 3.

Abstract

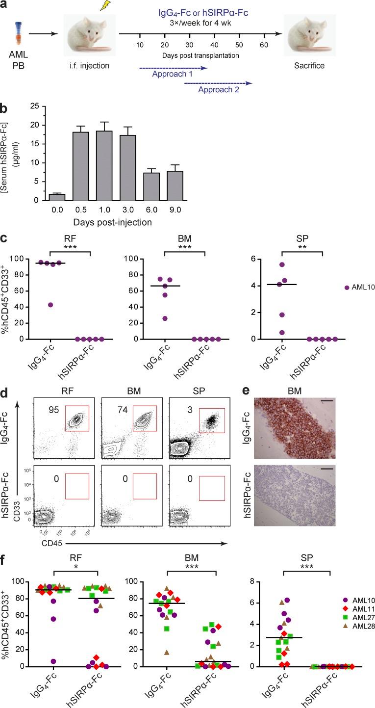
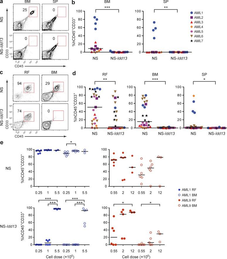
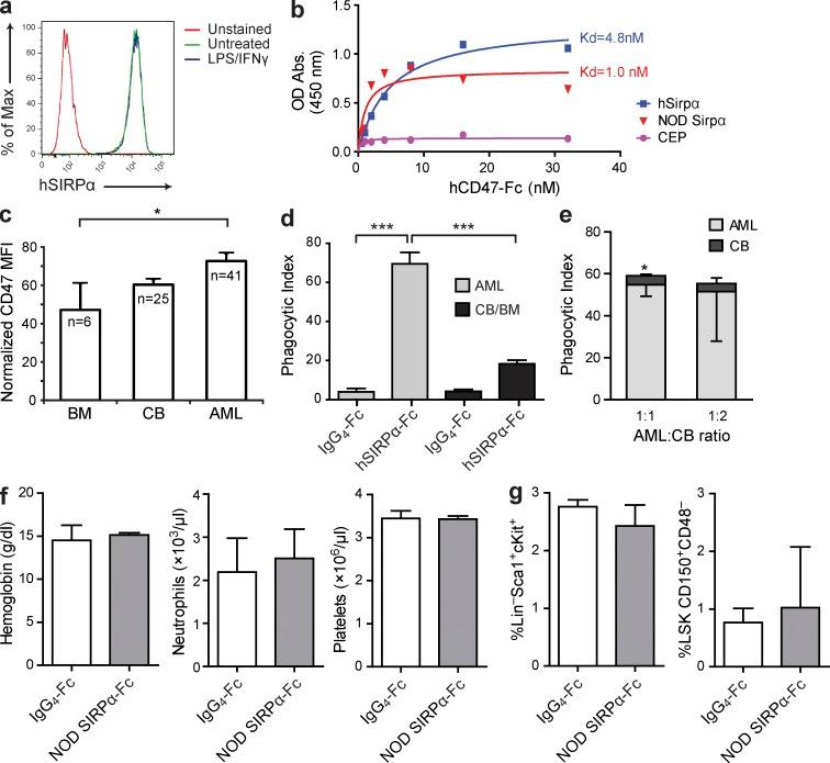
Although tumor surveillance by T and B lymphocytes is well studied, the role of innate immune cells, in particular macrophages, is less clear. Moreover, the existence of subclonal genetic and functional diversity in some human cancers such as leukemia underscores the importance of defining tumor surveillance mechanisms that effectively target the disease-sustaining cancer stem cells in addition to bulk cells. In this study, we report that leukemia stem cell function in xenotransplant models of acute myeloid leukemia (AML) depends on SIRPα-mediated inhibition of macrophages through engagement with its ligand CD47. We generated mice expressing SIRPα variants with differential ability to bind human CD47 and demonstrated that macrophage-mediated phagocytosis and clearance of AML stem cells depend on absent SIRPα signaling. We obtained independent confirmation of the genetic restriction observed in our mouse models by using SIRPα-Fc fusion protein to disrupt SIRPα-CD47 engagement. Treatment with SIRPα-Fc enhanced phagocytosis of AML cells by both mouse and human macrophages and impaired leukemic engraftment in mice. Importantly, SIRPα-Fc treatment did not significantly enhance phagocytosis of normal hematopoietic targets. These findings support the development of therapeutics that antagonize SIRPα signaling to enhance macrophage-mediated elimination of AML.

摘要

尽管 T 细胞和 B 细胞对肿瘤的监测作用已得到充分研究,但先天免疫细胞(尤其是巨噬细胞)的作用尚不明确。此外,某些人类癌症(如白血病)中存在亚克隆遗传和功能多样性,这凸显了定义肿瘤监测机制的重要性,这些机制除了针对大量细胞外,还需要有效针对维持疾病的癌症干细胞。在这项研究中,我们报告称,急性髓系白血病(AML)异种移植模型中的白血病干细胞功能依赖于 SIRPα 通过与其配体 CD47 结合对巨噬细胞的抑制作用。我们生成了表达具有不同结合人 CD47 能力的 SIRPα 变体的小鼠,并证明了巨噬细胞介导的 AML 干细胞吞噬和清除作用依赖于 SIRPα 信号缺失。我们通过使用 SIRPα-Fc 融合蛋白来破坏 SIRPα-CD47 结合,从而对我们的小鼠模型中观察到的遗传限制进行了独立确认。SIRPα-Fc 治疗增强了小鼠和人巨噬细胞对 AML 细胞的吞噬作用,并损害了小鼠的白血病嵌合。重要的是,SIRPα-Fc 治疗并未显著增强对正常造血靶标的吞噬作用。这些发现支持开发拮抗肿瘤 SIRPα 信号以增强巨噬细胞介导的 AML 消除的治疗方法。

https://cdn.ncbi.nlm.nih.gov/pmc/blobs/73cc/3457732/164bd5f0fd5d/JEM_20120502_Fig1.jpg

文献AI研究员

20分钟写一篇综述,助力文献阅读效率提升50倍。

立即体验

用中文搜PubMed

大模型驱动的PubMed中文搜索引擎

马上搜索

文档翻译

学术文献翻译模型,支持多种主流文档格式。

立即体验