Suppr超能文献

Wnt 信号通路效应因子 TCF7L2 控制肠道和大脑前胰高血糖素基因的表达和葡萄糖稳态。

The Wnt signaling pathway effector TCF7L2 controls gut and brain proglucagon gene expression and glucose homeostasis.

机构信息

Division of Cell and Molecular Biology, Toronto General Research Institute, University Health Network, Toronto, Ontario, Canada.

出版信息

Diabetes. 2013 Mar;62(3):789-800. doi: 10.2337/db12-0365. Epub 2012 Sep 10.

Abstract

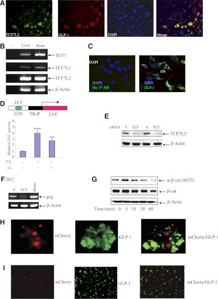
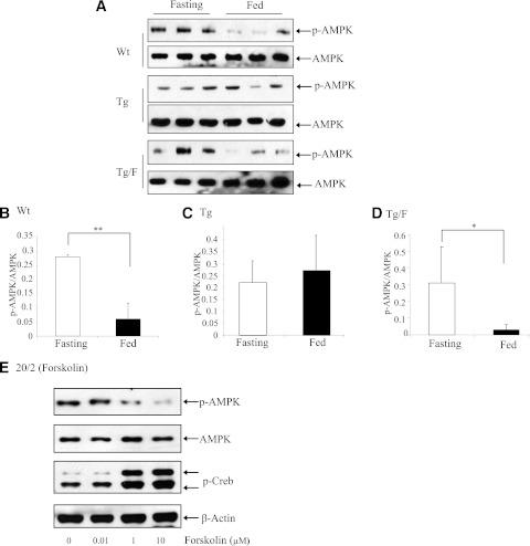
The type 2 diabetes risk gene TCF7L2 is the effector of the Wnt signaling pathway. We found previously that in gut endocrine L-cell lines, TCF7L2 controls transcription of the proglucagon gene (gcg), which encodes the incretin hormone glucagon-like peptide-1 (GLP-1). Whereas peripheral GLP-1 stimulates insulin secretion, brain GLP-1 controls energy homeostasis through yet-to-be defined mechanisms. We aim to determine the metabolic effect of a functional knockdown of TCF7L2 by generating transgenic mice that express dominant-negative TCF7L2 (TCF7L2DN) specifically in gcg-expressing cells. The gcg-TCF7L2DN transgenic mice showed reduced gcg expression in their gut and brain, but not in pancreas. Defects in glucose homeostasis were observed in these mice, associated with attenuated plasma insulin levels in response to glucose challenge. The defect in glucose disposal was exacerbated with high-fat diet. Brain Wnt activity and feeding-mediated hypothalamic AMP-activated protein kinase (AMPK) repression in these mice were impaired. Peripheral injection of the cAMP-promoting agent forskolin increased brain β-cat Ser675 phosphorylation and brain gcg expression and restored feeding-mediated hypothalamic AMPK repression. We conclude that TCF7L2 and Wnt signaling control gut and brain gcg expression and glucose homeostasis and speculate that positive cross-talk between Wnt and GLP-1/cAMP signaling is an underlying mechanism for brain GLP-1 in exerting its metabolic functions.

摘要

2 型糖尿病风险基因 TCF7L2 是 Wnt 信号通路的效应因子。我们之前发现,在肠道内分泌 L 细胞系中,TCF7L2 控制着前胰高血糖素基因 (gcg) 的转录,gcg 编码肠促胰岛素激素胰高血糖素样肽-1 (GLP-1)。虽然外周 GLP-1 刺激胰岛素分泌,但脑 GLP-1 通过尚未确定的机制控制能量稳态。我们旨在通过生成专门在表达 gcg 的细胞中表达显性负 TCF7L2 (TCF7L2DN) 的转基因小鼠来确定 TCF7L2 功能敲低的代谢效应。在这些小鼠中,gcg-TCF7L2DN 转基因小鼠表现出肠道和大脑中 gcg 表达减少,但胰腺中没有。这些小鼠表现出葡萄糖稳态缺陷,与葡萄糖挑战时血浆胰岛素水平降低有关。在高脂肪饮食中,葡萄糖处置缺陷加剧。这些小鼠的脑 Wnt 活性和进食介导的下丘脑 AMP 激活蛋白激酶 (AMPK) 抑制受损。外周注射 cAMP 促进剂 forskolin 增加了脑 β-cat Ser675 磷酸化和脑 gcg 表达,并恢复了进食介导的下丘脑 AMPK 抑制。我们得出结论,TCF7L2 和 Wnt 信号控制肠道和大脑 gcg 表达和葡萄糖稳态,并推测 Wnt 和 GLP-1/cAMP 信号之间的正对话是脑 GLP-1 发挥其代谢功能的潜在机制。

https://cdn.ncbi.nlm.nih.gov/pmc/blobs/cfd1/3581223/1ad20d196f5f/789fig1.jpg

文献AI研究员

20分钟写一篇综述,助力文献阅读效率提升50倍。

立即体验

用中文搜PubMed

大模型驱动的PubMed中文搜索引擎

马上搜索

文档翻译

学术文献翻译模型,支持多种主流文档格式。

立即体验