Suppr超能文献

缺失 IL-33R(ST2)通过增强 APC 向炎症表型的极化来消除 BALB/C 小鼠对 EAE 的抵抗力。

Deletion of IL-33R (ST2) abrogates resistance to EAE in BALB/C mice by enhancing polarization of APC to inflammatory phenotype.

机构信息

Center for Molecular Medicine and Stem Cell Research, Faculty of Medical Sciences, University of Kragujevac, Kragujevac, Serbia.

出版信息

PLoS One. 2012;7(9):e45225. doi: 10.1371/journal.pone.0045225. Epub 2012 Sep 18.

Abstract

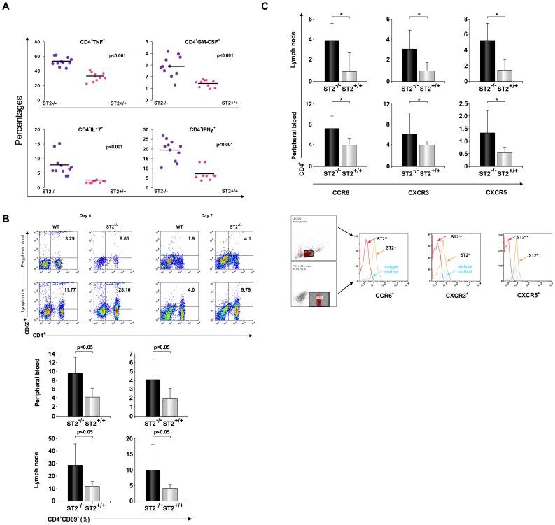
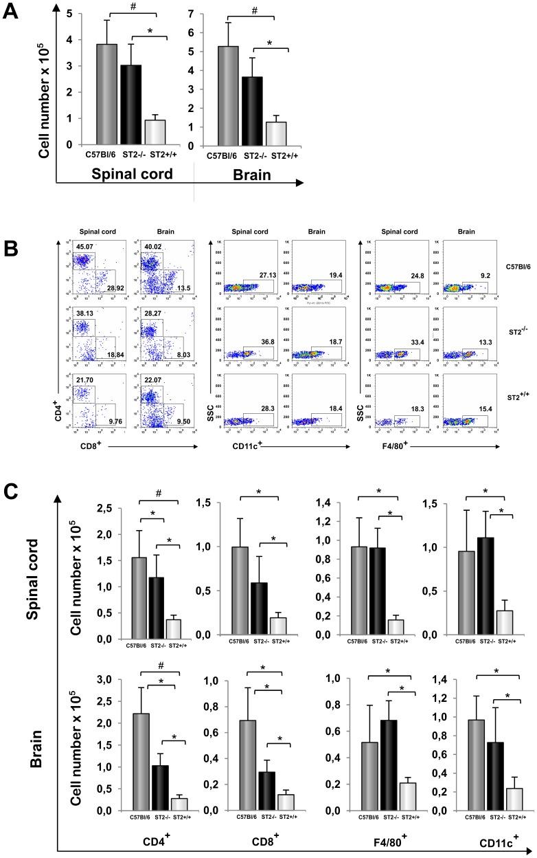
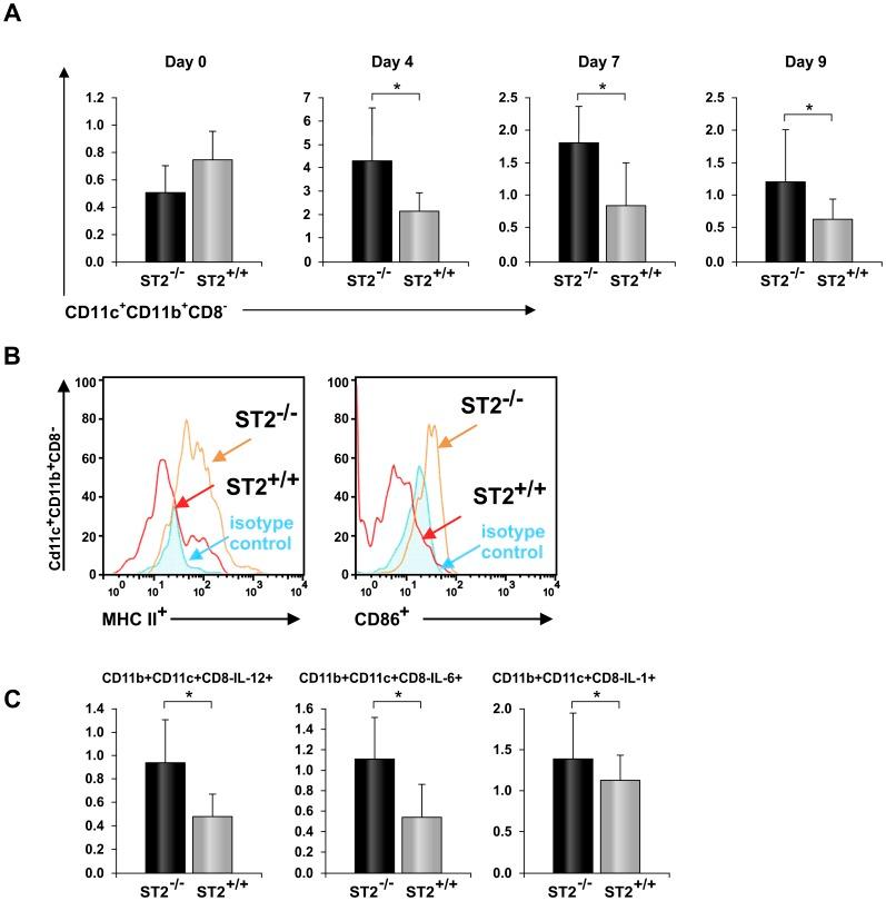
The administration of interleukin 33 and deletion of IL-33 receptor, ST2 molecule, affects the induction of autoimmunity in different experimental models of human autoimmune diseases. The aim of this study was to analyze the effect of ST2 deletion on the induction of experimental autoimmune encephalomyelitis (EAE) in resistant BALB/c mice. Mice were immunized with MOG(35-55) peptide or disease was induced by passive transfer of encephalitogenic singenic cells and EAE was clinically and histologically evaluated. Expression of intracellular inflammatory cytokines, markers of activation and chemokine receptors on lymphoid tissue and CNS infiltrating mononuclear cells was analyzed by flow cytometry. We report here that deletion of ST2(-/-) molecule abrogates resistance of BALB/c mice to EAE induction based on clinical and histopathological findings. Brain and spinal cord infiltrates of ST2(-/-) mice had significantly higher number of CD4(+) T lymphocytes containing inflammatory cytokines compared to BALB/c WT mice. Adoptive transfer of ST2(-/-) primed lymphocytes induced clinical signs of the disease in ST2(-/-) as well as in WT mice. MOG(35-55) restimulated ST2(-/-) CD4(+) cells as well as ex vivo analyzed lymph node cells had higher expression of T-bet and IL-17, IFN-γ, TNF-α and GM-CSF in comparison with WT CD4(+) cells. ST2(-/-) mice had higher percentages of CD4(+) cells expressing chemokine receptors important for migration to CNS in comparison with WT CD4(+) cells. Draining lymph nodes of ST2(-/-) mice contained higher percentage of CD11c(+)CD11b(+)CD8(-) cells containing inflammatory cytokines IL-6 and IL-12 with higher expression of activation markers. Transfer of ST2(-/-) but not WT dendritic cells induced EAE in MOG(35-55) immunized WT mice. Our results indicate that ST2 deficiency attenuates inherent resistance of BALB/c mice to EAE induction by enhancing differentiation of proinflammatory antigen presenting cells and consecutive differentiation of encephalitogenic T cells in the draining lymph node rather than affecting their action in the target tissue.

摘要

白细胞介素 33 的给药和白细胞介素 33 受体(ST2 分子)的缺失会影响不同人类自身免疫性疾病实验模型中自身免疫的诱导。本研究的目的是分析 ST2 缺失对抵抗性 BALB/c 小鼠实验性自身免疫性脑脊髓炎(EAE)诱导的影响。用 MOG(35-55)肽免疫小鼠,或通过被动转移致脑炎单克隆细胞诱导疾病,并进行临床和组织学评估。通过流式细胞术分析淋巴细胞和中枢神经系统浸润的单核细胞中细胞内炎症细胞因子、激活标志物和趋化因子受体的表达。我们在此报告,ST2(-/-)分子的缺失消除了 BALB/c 小鼠对 EAE 诱导的抵抗力,这基于临床和组织病理学发现。与 BALB/c WT 小鼠相比,ST2(-/-)小鼠的大脑和脊髓浸润物中的 CD4(+)T 淋巴细胞含有更高数量的炎症细胞因子。ST2(-/-) 小鼠过继转移 ST2(-/-) 致敏的淋巴细胞可诱导疾病在 ST2(-/-)和 WT 小鼠中发生临床症状。MOG(35-55)再刺激 ST2(-/-) CD4(+)细胞以及体外分析的淋巴结细胞,与 WT CD4(+)细胞相比,表达 T-bet 和 IL-17、IFN-γ、TNF-α和 GM-CSF 的比例更高。与 WT CD4(+)细胞相比,ST2(-/-)小鼠中表达趋化因子受体的 CD4(+)细胞的百分比更高,这些受体对于向中枢神经系统迁移很重要。与 WT CD4(+)细胞相比,ST2(-/-)小鼠引流淋巴结中含有更高百分比的表达炎症细胞因子 IL-6 和 IL-12 并具有更高表达激活标志物的 CD11c(+)CD11b(+)CD8(-)细胞。转导 ST2(-/-)而不是 WT 树突状细胞可在 MOG(35-55)免疫的 WT 小鼠中诱导 EAE。我们的结果表明,ST2 缺失通过增强引流淋巴结中促炎性抗原呈递细胞的分化和随后的致脑炎 T 细胞的分化,而不是影响它们在靶组织中的作用,从而减弱 BALB/c 小鼠对 EAE 诱导的固有抵抗力。

https://cdn.ncbi.nlm.nih.gov/pmc/blobs/090e/3445483/f9cfe1e72193/pone.0045225.g001.jpg

文献AI研究员

20分钟写一篇综述,助力文献阅读效率提升50倍。

立即体验

用中文搜PubMed

大模型驱动的PubMed中文搜索引擎

马上搜索

文档翻译

学术文献翻译模型,支持多种主流文档格式。

立即体验