Suppr超能文献

从全基因组等位基因频率数据推断种群分裂和混合。

Inference of population splits and mixtures from genome-wide allele frequency data.

机构信息

Department of Human Genetics, University of Chicago, Chicago, Illinois, United States of America.

出版信息

PLoS Genet. 2012;8(11):e1002967. doi: 10.1371/journal.pgen.1002967. Epub 2012 Nov 15.

Abstract

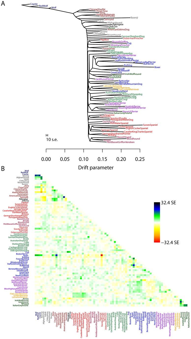
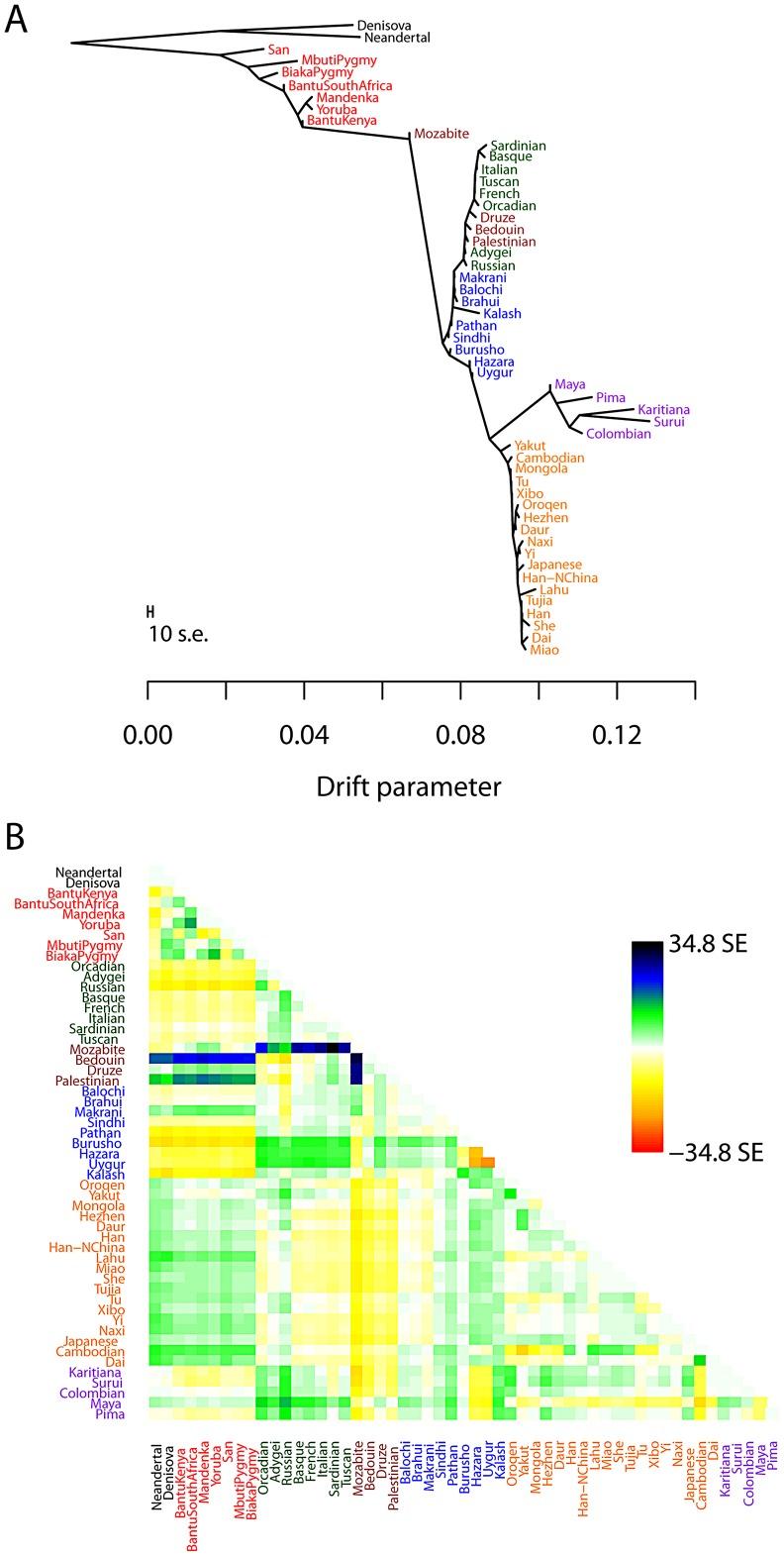
Many aspects of the historical relationships between populations in a species are reflected in genetic data. Inferring these relationships from genetic data, however, remains a challenging task. In this paper, we present a statistical model for inferring the patterns of population splits and mixtures in multiple populations. In our model, the sampled populations in a species are related to their common ancestor through a graph of ancestral populations. Using genome-wide allele frequency data and a Gaussian approximation to genetic drift, we infer the structure of this graph. We applied this method to a set of 55 human populations and a set of 82 dog breeds and wild canids. In both species, we show that a simple bifurcating tree does not fully describe the data; in contrast, we infer many migration events. While some of the migration events that we find have been detected previously, many have not. For example, in the human data, we infer that Cambodians trace approximately 16% of their ancestry to a population ancestral to other extant East Asian populations. In the dog data, we infer that both the boxer and basenji trace a considerable fraction of their ancestry (9% and 25%, respectively) to wolves subsequent to domestication and that East Asian toy breeds (the Shih Tzu and the Pekingese) result from admixture between modern toy breeds and "ancient" Asian breeds. Software implementing the model described here, called TreeMix, is available at http://treemix.googlecode.com.

摘要

许多物种中群体间的历史关系的各个方面都反映在遗传数据中。然而,从遗传数据中推断这些关系仍然是一项具有挑战性的任务。在本文中,我们提出了一种统计模型,用于推断多个群体中群体分裂和混合的模式。在我们的模型中,物种中的抽样群体通过祖先群体的图与它们的共同祖先相关联。使用全基因组等位基因频率数据和遗传漂变的高斯逼近,我们推断出该图的结构。我们将这种方法应用于一组 55 个人类群体和一组 82 个犬种和野生犬科动物。在这两个物种中,我们表明,一个简单的分叉树并不能完全描述数据;相反,我们推断出许多迁移事件。虽然我们发现的一些迁移事件以前已经被检测到,但也有很多没有被检测到。例如,在人类数据中,我们推断出柬埔寨人大约有 16%的祖先可以追溯到其他现存东亚人群的祖先群体。在犬类数据中,我们推断出,拳师犬和巴仙吉犬的祖先中有相当一部分(分别为 9%和 25%)是在驯化后从狼身上遗传下来的,而东亚玩具犬(西施犬和北京犬)是由现代玩具犬和“古老”亚洲犬种的杂交产生的。该模型的软件实现,名为 TreeMix,可在 http://treemix.googlecode.com 上获得。

https://cdn.ncbi.nlm.nih.gov/pmc/blobs/0f27/3499260/95209dde853e/pgen.1002967.g001.jpg

文献AI研究员

20分钟写一篇综述,助力文献阅读效率提升50倍。

立即体验

用中文搜PubMed

大模型驱动的PubMed中文搜索引擎

马上搜索

文档翻译

学术文献翻译模型,支持多种主流文档格式。

立即体验