Suppr超能文献

对 RNA 聚合酶 II 和 III SNAPc 结合启动子的基因组研究揭示了一种由两种酶转录的基因和广泛使用的通用激活子。

Genomic study of RNA polymerase II and III SNAPc-bound promoters reveals a gene transcribed by both enzymes and a broad use of common activators.

机构信息

Center for Integrative Genomics, Faculty of Biology and Medicine, University of Lausanne, Lausanne, Switzerland.

出版信息

PLoS Genet. 2012;8(11):e1003028. doi: 10.1371/journal.pgen.1003028. Epub 2012 Nov 15.

Abstract

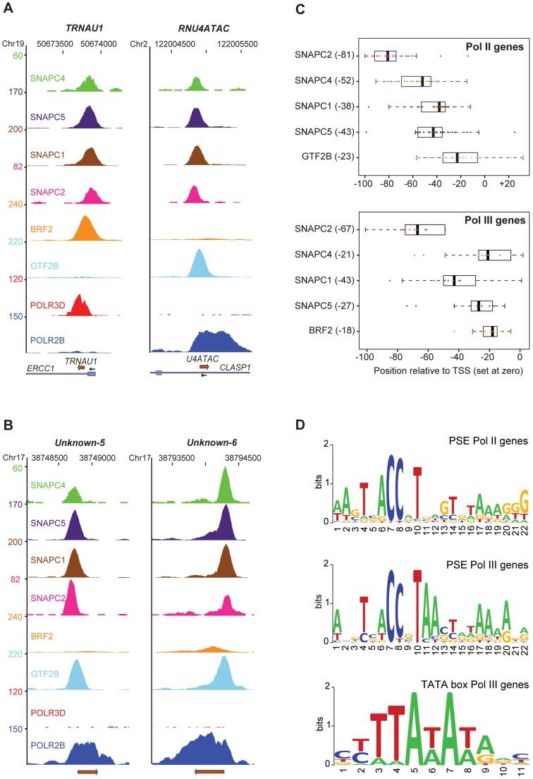
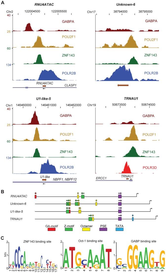
SNAP(c) is one of a few basal transcription factors used by both RNA polymerase (pol) II and pol III. To define the set of active SNAP(c)-dependent promoters in human cells, we have localized genome-wide four SNAP(c) subunits, GTF2B (TFIIB), BRF2, pol II, and pol III. Among some seventy loci occupied by SNAP(c) and other factors, including pol II snRNA genes, pol III genes with type 3 promoters, and a few un-annotated loci, most are primarily occupied by either pol II and GTF2B, or pol III and BRF2. A notable exception is the RPPH1 gene, which is occupied by significant amounts of both polymerases. We show that the large majority of SNAP(c)-dependent promoters recruit POU2F1 and/or ZNF143 on their enhancer region, and a subset also recruits GABP, a factor newly implicated in SNAP(c)-dependent transcription. These activators associate with pol II and III promoters in G1 slightly before the polymerase, and ZNF143 is required for efficient transcription initiation complex assembly. The results characterize a set of genes with unique properties and establish that polymerase specificity is not absolute in vivo.

摘要

SNAP(c) 是 RNA 聚合酶 (pol) II 和 pol III 都使用的少数几个基础转录因子之一。为了确定人类细胞中活跃的 SNAP(c) 依赖启动子的集合,我们已经在全基因组范围内定位了四个 SNAP(c) 亚基,GTF2B(TFIIB)、BRF2、pol II 和 pol III。在 SNAP(c) 和其他因子(包括 pol II snRNA 基因、具有 3 型启动子的 pol III 基因和少数未注释的基因座)占据的大约七十个位点中,大多数主要由 pol II 和 GTF2B 或 pol III 和 BRF2 占据。一个值得注意的例外是 RPPH1 基因,它被两种聚合酶大量占据。我们表明,绝大多数依赖 SNAP(c) 的启动子在其增强子区域募集 POU2F1 和/或 ZNF143,一部分还募集 GABP,这是一种新发现的与 SNAP(c) 依赖转录有关的因子。这些激活剂在 G1 期与 pol II 和 III 启动子结合,略早于聚合酶,并且 ZNF143 是有效转录起始复合物组装所必需的。这些结果描绘了一组具有独特特性的基因,并确立了在体内聚合酶特异性不是绝对的。

https://cdn.ncbi.nlm.nih.gov/pmc/blobs/555f/3499247/1961221a7a65/pgen.1003028.g001.jpg

文献AI研究员

20分钟写一篇综述,助力文献阅读效率提升50倍。

立即体验

用中文搜PubMed

大模型驱动的PubMed中文搜索引擎

马上搜索

文档翻译

学术文献翻译模型,支持多种主流文档格式。

立即体验