Suppr超能文献

利用新型抑制剂 VE-822 在体内靶向 ATR 可导致胰腺肿瘤对放射治疗的选择性增敏。

Targeting ATR in vivo using the novel inhibitor VE-822 results in selective sensitization of pancreatic tumors to radiation.

机构信息

Gray Institute for Radiation Oncology and Biology, Oxford University, Oxford, UK.

出版信息

Cell Death Dis. 2012 Dec 6;3(12):e441. doi: 10.1038/cddis.2012.181.

Abstract

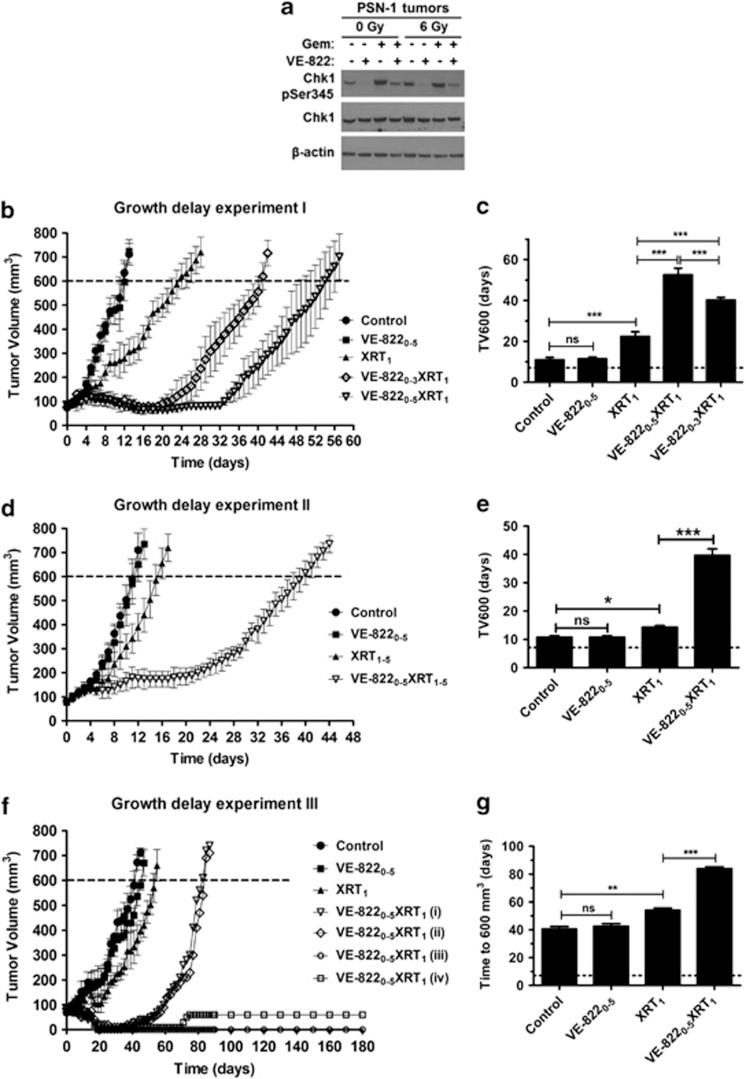
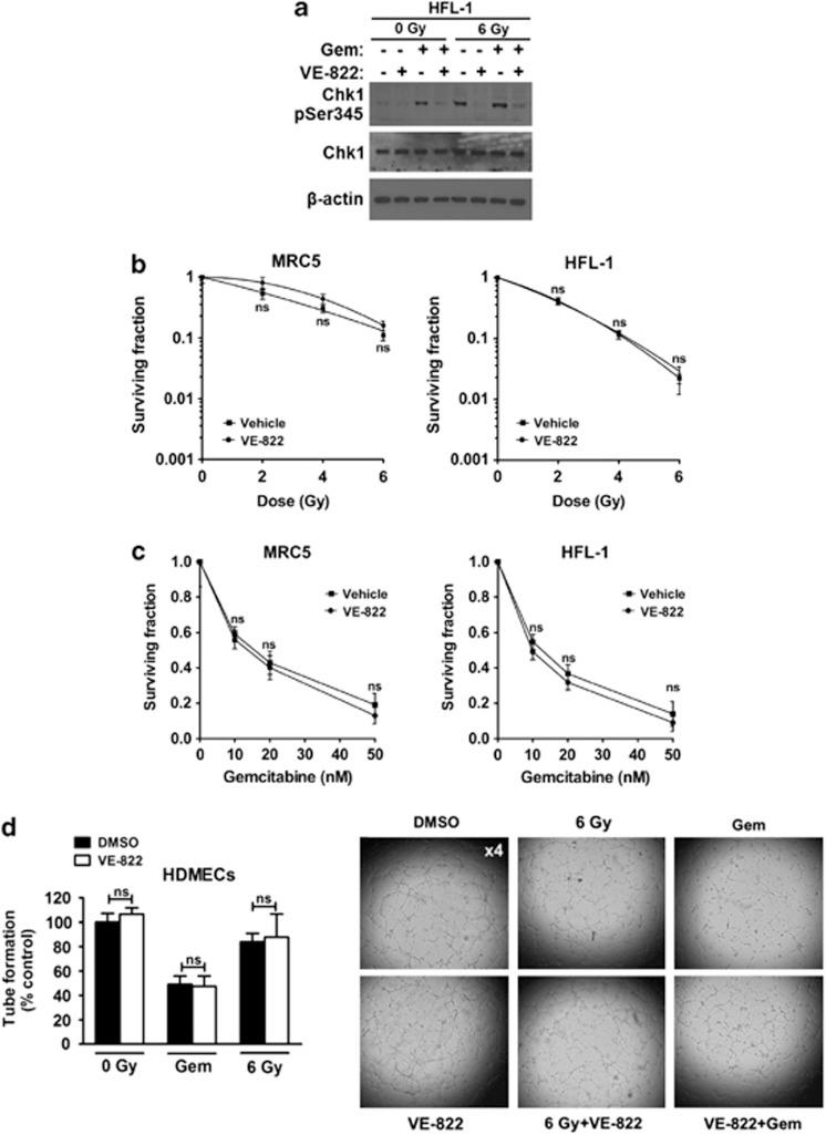
Combined radiochemotherapy is the currently used therapy for locally advanced pancreatic ductal adenocarcinoma (PDAC), but normal tissue toxicity limits its application. Here we test the hypothesis that inhibition of ATR (ATM-Rad3-related) could increase the sensitivity of the cancer cells to radiation or chemotherapy without affecting normal cells. We tested VE-822, an ATR inhibitor, for in vitro and in vivo radiosensitization. Chk1 phosphorylation was used to indicate ATR activity, γH2AX and 53BP1 foci as evidence of DNA damage and Rad51 foci for homologous recombination activity. Sensitivity to radiation (XRT) and gemcitabine was measured with clonogenic assays in vitro and tumor growth delay in vivo. Murine intestinal damage was evaluated after abdominal XRT. VE-822 inhibited ATR in vitro and in vivo. VE-822 decreased maintenance of cell-cycle checkpoints, increased persistent DNA damage and decreased homologous recombination in irradiated cancer cells. VE-822 decreased survival of pancreatic cancer cells but not normal cells in response to XRT or gemcitabine. VE-822 markedly prolonged growth delay of pancreatic cancer xenografts after XRT and gemcitabine-based chemoradiation without augmenting normal cell or tissue toxicity. These findings support ATR inhibition as a promising new approach to improve the therapeutic ration of radiochemotherapy for patients with PDAC.

摘要

联合放化疗是目前治疗局部晚期胰腺导管腺癌(PDAC)的方法,但正常组织毒性限制了其应用。在这里,我们测试了这样一种假设,即抑制 ATR(ATM-Rad3 相关)可以提高癌细胞对辐射或化疗的敏感性,而不影响正常细胞。我们测试了 VE-822,一种 ATR 抑制剂,用于体外和体内放射增敏。Chk1 磷酸化被用来表示 ATR 活性,γH2AX 和 53BP1 焦点作为 DNA 损伤的证据,Rad51 焦点作为同源重组活性的证据。通过体外集落形成实验和体内肿瘤生长延迟来测量对辐射(XRT)和吉西他滨的敏感性。腹部 XRT 后评估小鼠肠道损伤。VE-822 在体外和体内抑制 ATR。VE-822 降低了细胞周期检查点的维持,增加了持续的 DNA 损伤,并减少了照射癌细胞中的同源重组。VE-822 降低了胰腺癌细胞对 XRT 或吉西他滨的存活,但对正常细胞没有影响。VE-822 明显延长了 XRT 和基于吉西他滨的放化疗后胰腺癌细胞异种移植物的生长延迟,而没有增加正常细胞或组织毒性。这些发现支持 ATR 抑制作为改善 PDAC 患者放化疗治疗比率的一种有前途的新方法。

https://cdn.ncbi.nlm.nih.gov/pmc/blobs/27f0/3542617/701a772ffbd5/cddis2012181f1.jpg

文献AI研究员

20分钟写一篇综述,助力文献阅读效率提升50倍。

立即体验

用中文搜PubMed

大模型驱动的PubMed中文搜索引擎

马上搜索

文档翻译

学术文献翻译模型,支持多种主流文档格式。

立即体验