Suppr超能文献

中心体定位 RhoGDIβ 及其与癌细胞有丝分裂过程的相关性。

Centrosomal localization of RhoGDIβ and its relevance to mitotic processes in cancer cells.

机构信息

Division of Tumor Biology, Department of Life Science, Medical Research Institute, Kanazawa Medical University, Uchinada, Ishikawa 920-0293, Japan.

出版信息

Int J Oncol. 2013 Feb;42(2):460-8. doi: 10.3892/ijo.2012.1730. Epub 2012 Dec 7.

Abstract

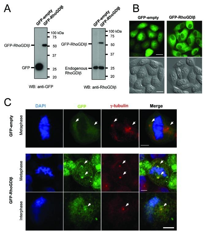
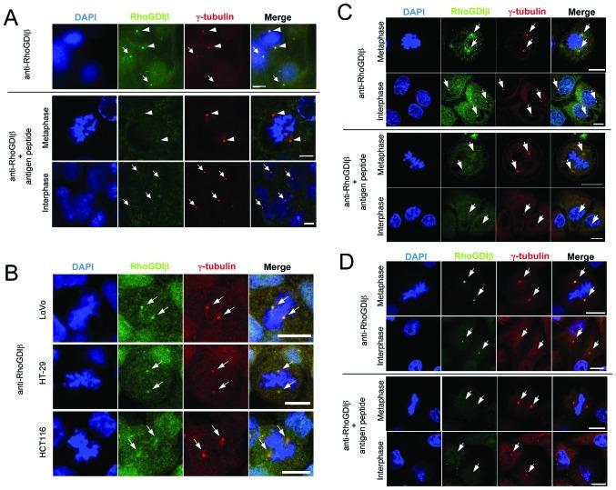
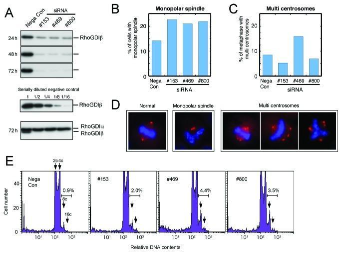
Rho GDP-dissociation inhibitors (RhoGDIs) are regulators of Rho family GTPases. RhoGDIβ has been implicated in cancer progression, but its precise role remains unclear. We determined the subcellular localization of RhoGDIβ and examined the effects of its overexpression and RNAi knockdown in cancer cells. Immunofluorescence staining showed that RhoGDIβ localized to centrosomes in human cancer cells. In HeLa cells, exogenous GFP-tagged RhoGDIβ localized to centrosomes and its overexpression caused prolonged mitosis and aberrant cytokinesis in which the cell shape was distorted. RNAi knockdown of RhoGDIβ led to increased incidence of monopolar spindle mitosis resulting in polyploid cells. These results suggest that RhoGDIβ has mitotic functions, including regulation of cytokinesis and bipolar spindle formation. The dysregulated expression of RhoGDIβ may contribute to cancer progression by disrupting these processes.

摘要

Rho GDP 解离抑制剂(RhoGDIs)是 Rho 家族 GTP 酶的调节剂。RhoGDIβ 已被牵涉到癌症的进展中,但它的确切作用仍不清楚。我们确定了 RhoGDIβ 的亚细胞定位,并研究了其在癌细胞中的过表达和 RNAi 敲低的影响。免疫荧光染色显示 RhoGDIβ 在人类癌细胞中定位于中心体。在 HeLa 细胞中,外源性 GFP 标记的 RhoGDIβ 定位于中心体,其过表达导致有丝分裂延长和异常的胞质分裂,其中细胞形状被扭曲。RhoGDIβ 的 RNAi 敲低导致极纺锤体有丝分裂的发生率增加,导致多倍体细胞。这些结果表明,RhoGDIβ 具有有丝分裂功能,包括调节胞质分裂和双极纺锤体形成。RhoGDIβ 的失调表达可能通过破坏这些过程而促进癌症的进展。

https://cdn.ncbi.nlm.nih.gov/pmc/blobs/892e/3583720/d95c704b5ff3/IJO-42-02-0460-g00.jpg

文献AI研究员

20分钟写一篇综述,助力文献阅读效率提升50倍。

立即体验

用中文搜PubMed

大模型驱动的PubMed中文搜索引擎

马上搜索

文档翻译

学术文献翻译模型,支持多种主流文档格式。

立即体验