Suppr超能文献

磷酸化介导的 SGO1-PP2A 与黏连蛋白的结合在有丝分裂过程中保护着 Sororin 和着丝粒黏合。

Phosphorylation-enabled binding of SGO1-PP2A to cohesin protects sororin and centromeric cohesion during mitosis.

机构信息

Department of Pharmacology, Howard Hughes Medical Institute, University of Texas Southwestern Medical Center, 6001 Forest Park Road, Dallas, Texas 75390, USA.

出版信息

Nat Cell Biol. 2013 Jan;15(1):40-9. doi: 10.1038/ncb2637. Epub 2012 Dec 16.

Abstract

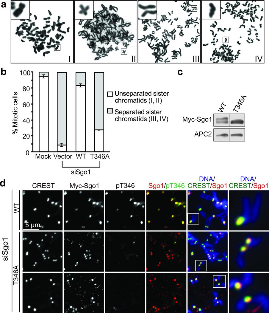
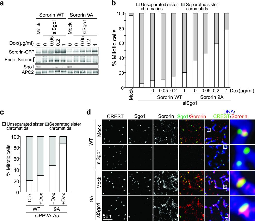
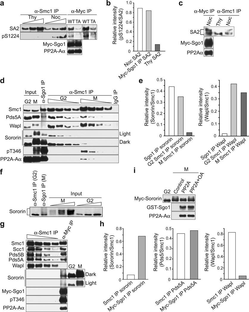
Timely dissolution of sister-chromatid cohesion in mitosis ensures accurate chromosome segregation to guard against aneuploidy and tumorigenesis. The complex of shugoshin and protein phosphatase 2A (SGO1-PP2A) protects cohesin at centromeres from premature removal by mitotic kinases and WAPL in prophase. Here we address the regulation and mechanism of human SGO1 in centromeric cohesion protection, and show that cyclin-dependent kinase (CDK)-mediated, mitosis-specific phosphorylation of SGO1 activates its cohesion-protection function and enables its direct binding to cohesin. The phospho-SGO1-bound cohesin complex contains PP2A, PDS5 and hypophosphorylated sororin, but lacks WAPL. Expression of non-phosphorylatable sororin bypasses the requirement for SGO1-PP2A in centromeric cohesion. Thus, mitotic phosphorylation of SGO1 targets SGO1-PP2A to cohesin, promotes dephosphorylation of PDS5-bound sororin and protects centromeric cohesin from WAPL. PP2A-orchestrated, site-selective dephosphorylation of cohesin and its regulators underlies centromeric cohesion protection.

摘要

有丝分裂中姐妹染色单体黏合的及时解离可确保染色体的准确分离,从而防止非整倍体和肿瘤的发生。着丝粒蛋白 shugoshin 和蛋白磷酸酶 2A(SGO1-PP2A)复合物可保护前期纺锤体中的黏合蛋白免受有丝分裂激酶和 WAPL 的过早移除。本研究旨在探讨人 SGO1 对着丝粒黏合保护的调控和机制,并发现细胞周期蛋白依赖性激酶(CDK)介导的 SGO1 有丝分裂特异性磷酸化可激活其黏合保护功能,并使其直接与黏合蛋白结合。磷酸化 SGO1 结合的黏合蛋白复合物包含 PP2A、PDS5 和低磷酸化的 sororin,但不包含 WAPL。非磷酸化 sororin 的表达可绕过 SGO1-PP2A 在着丝粒黏合中的作用。因此,SGO1 的有丝分裂磷酸化将 SGO1-PP2A 靶向黏合蛋白,促进 PDS5 结合的 sororin 的去磷酸化,并保护着丝粒黏合免受 WAPL 的影响。PP2A 协调的、位点选择性的黏合蛋白及其调控因子的去磷酸化是着丝粒黏合保护的基础。

https://cdn.ncbi.nlm.nih.gov/pmc/blobs/19d2/3531828/66e9bb0d572a/nihms419143f1.jpg

文献AI研究员

20分钟写一篇综述,助力文献阅读效率提升50倍。

立即体验

用中文搜PubMed

大模型驱动的PubMed中文搜索引擎

马上搜索

文档翻译

学术文献翻译模型,支持多种主流文档格式。

立即体验