Suppr超能文献

脱落乳牙的牙髓组织经冷冻保存后是再生医学中一种可行的干细胞资源。

Cryopreserved dental pulp tissues of exfoliated deciduous teeth is a feasible stem cell resource for regenerative medicine.

机构信息

Department of Molecular Cell Biology and Oral Anatomy, Graduate School of Dental Science, Kyushu University, Fukuoka, Japan.

出版信息

PLoS One. 2012;7(12):e51777. doi: 10.1371/journal.pone.0051777. Epub 2012 Dec 14.

Abstract

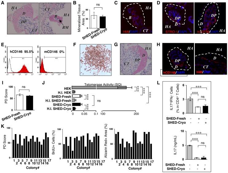
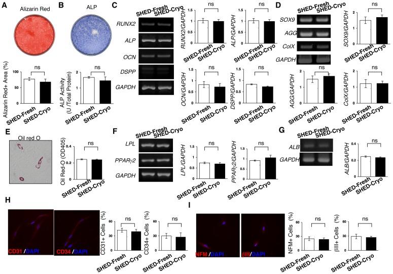
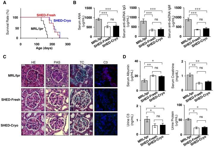
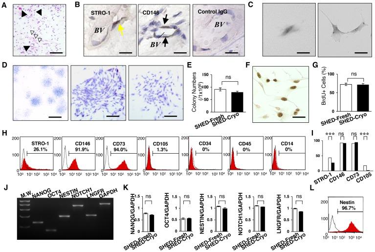
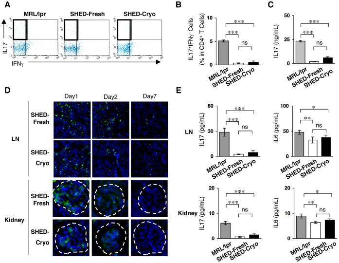
Human exfoliated deciduous teeth have been considered to be a promising source for regenerative therapy because they contain unique postnatal stem cells from human exfoliated deciduous teeth (SHED) with self-renewal capacity, multipotency and immunomodulatory function. However preservation technique of deciduous teeth has not been developed. This study aimed to evaluate that cryopreserved dental pulp tissues of human exfoliated deciduous teeth is a retrievable and practical SHED source for cell-based therapy. SHED isolated from the cryopreserved deciduous pulp tissues for over 2 years (25-30 months) (SHED-Cryo) owned similar stem cell properties including clonogenicity, self-renew, stem cell marker expression, multipotency, in vivo tissue regenerative capacity and in vitro immunomodulatory function to SHED isolated from the fresh tissues (SHED-Fresh). To examine the therapeutic efficacy of SHED-Cryo on immune diseases, SHED-Cryo were intravenously transplanted into systemic lupus erythematosus (SLE) model MRL/lpr mice. Systemic SHED-Cryo-transplantation improved SLE-like disorders including short lifespan, elevated autoantibody levels and nephritis-like renal dysfunction. SHED-Cryo amended increased interleukin 17-secreting helper T cells in MRL/lpr mice systemically and locally. SHED-Cryo-transplantation was also able to recover osteoporosis bone reduction in long bones of MRL/lpr mice. Furthermore, SHED-Cryo-mediated tissue engineering induced bone regeneration in critical calvarial bone-defect sites of immunocompromised mice. The therapeutic efficacy of SHED-Cryo transplantation on immune and skeletal disorders was similar to that of SHED-Fresh. These data suggest that cryopreservation of dental pulp tissues of deciduous teeth provide a suitable and desirable approach for stem cell-based immune therapy and tissue engineering in regenerative medicine.

摘要

人脱落乳牙被认为是再生治疗的有前途的来源,因为它们含有独特的来自人脱落乳牙的成体干细胞(SHED),具有自我更新能力、多能性和免疫调节功能。然而,乳牙的保存技术尚未开发。本研究旨在评估冷冻保存的人脱落乳牙牙髓组织是一种可回收的、实用的基于细胞治疗的 SHED 来源。从冷冻保存的乳牙牙髓组织中分离出的 SHED(SHED-Cryo)超过 2 年(25-30 个月),具有类似的干细胞特性,包括克隆形成能力、自我更新、干细胞标志物表达、多能性、体内组织再生能力和体外免疫调节功能与从新鲜组织中分离的 SHED(SHED-Fresh)相似。为了检验 SHED-Cryo 在免疫疾病治疗中的疗效,将 SHED-Cryo 静脉移植到系统性红斑狼疮(SLE)模型 MRL/lpr 小鼠中。系统性 SHED-Cryo 移植改善了 SLE 样疾病,包括寿命缩短、自身抗体水平升高和肾炎样肾功能障碍。SHED-Cryo 在 MRL/lpr 小鼠体内和局部纠正了白细胞介素 17 分泌辅助性 T 细胞的增加。SHED-Cryo 移植还能够恢复 MRL/lpr 小鼠长骨中的骨质疏松症骨减少。此外,SHED-Cryo 介导的组织工程在免疫功能低下小鼠的临界颅盖骨缺损部位诱导了骨再生。SHED-Cryo 移植对免疫和骨骼疾病的治疗效果与 SHED-Fresh 相似。这些数据表明,乳牙牙髓组织的冷冻保存为基于干细胞的免疫治疗和再生医学中的组织工程提供了一种合适且理想的方法。

https://cdn.ncbi.nlm.nih.gov/pmc/blobs/78f8/3522596/6457aa2b6b44/pone.0051777.g001.jpg

文献AI研究员

20分钟写一篇综述,助力文献阅读效率提升50倍。

立即体验

用中文搜PubMed

大模型驱动的PubMed中文搜索引擎

马上搜索

文档翻译

学术文献翻译模型,支持多种主流文档格式。

立即体验