Suppr超能文献

阿霉素通过CREB3L1的蛋白水解激活来阻断癌细胞的增殖。

Doxorubicin blocks proliferation of cancer cells through proteolytic activation of CREB3L1.

作者信息

Denard Bray, Lee Ching, Ye Jin

机构信息

Department of Molecular Genetics , University of Texas Southwestern Medical Center , Dallas , United States.

出版信息

Elife. 2012 Dec 18;1:e00090. doi: 10.7554/eLife.00090.

Abstract

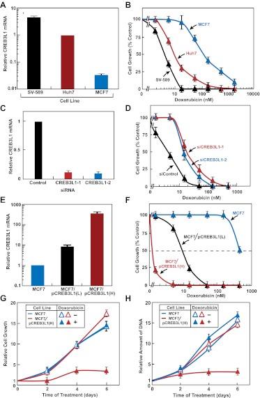
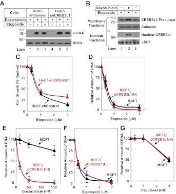
Doxorubicin is used extensively for chemotherapy of diverse types of cancer, yet the mechanism through which it inhibits proliferation of cancer cells remains unclear. Here we report that doxorubicin stimulates de novo synthesis of ceramide, which in turn activates CREB3L1, a transcription factor synthesized as a membrane-bound precursor. Doxorubicin stimulates proteolytic cleavage of CREB3L1 by Site-1 Protease and Site-2 Protease, allowing the NH(2)-terminal domain of CREB3L1 to enter the nucleus where it activates transcription of genes encoding inhibitors of the cell cycle, including p21. Knockdown of CREB3L1 mRNA in human hepatoma Huh7 cells and immortalized human fibroblast SV589 cells conferred increased resistance to doxorubicin, whereas overexpression of CREB3L1 in human breast cancer MCF-7 cells markedly enhanced the sensitivity of these cells to doxorubicin. These results suggest that measurement of CREB3L1 expression may be a useful biomarker in identifying cancer cells sensitive to doxorubicin.DOI:http://dx.doi.org/10.7554/eLife.00090.001.

摘要

阿霉素被广泛用于多种类型癌症的化疗,但其抑制癌细胞增殖的机制仍不清楚。在此我们报告,阿霉素刺激神经酰胺的从头合成,而神经酰胺反过来激活CREB3L1,一种以前体形式与膜结合合成的转录因子。阿霉素刺激位点1蛋白酶和位点2蛋白酶对CREB3L1进行蛋白水解切割,使CREB3L1的氨基末端结构域进入细胞核,在细胞核中它激活包括p21在内的细胞周期抑制剂编码基因的转录。在人肝癌Huh7细胞和永生化人成纤维细胞SV589细胞中敲低CREB3L1 mRNA可增强对阿霉素的抗性,而在人乳腺癌MCF-7细胞中过表达CREB3L1则显著增强这些细胞对阿霉素的敏感性。这些结果表明,检测CREB3L1表达可能是识别对阿霉素敏感癌细胞的有用生物标志物。DOI:http://dx.doi.org/10.7554/eLife.00090.001

https://cdn.ncbi.nlm.nih.gov/pmc/blobs/c683/3524649/a92dedd4aa54/elife00090f001.jpg

文献AI研究员

20分钟写一篇综述,助力文献阅读效率提升50倍。

立即体验

用中文搜PubMed

大模型驱动的PubMed中文搜索引擎

马上搜索

文档翻译

学术文献翻译模型,支持多种主流文档格式。

立即体验