Suppr超能文献

线粒体蛋白导入:Mia40 促进 Tim22 易位进入线粒体的内膜。

Mitochondrial protein import: Mia40 facilitates Tim22 translocation into the inner membrane of mitochondria.

机构信息

International Institute of Molecular and Cell Biology, 02-109 Warsaw, Poland.

出版信息

Mol Biol Cell. 2013 Mar;24(5):543-54. doi: 10.1091/mbc.E12-09-0649. Epub 2013 Jan 2.

Abstract

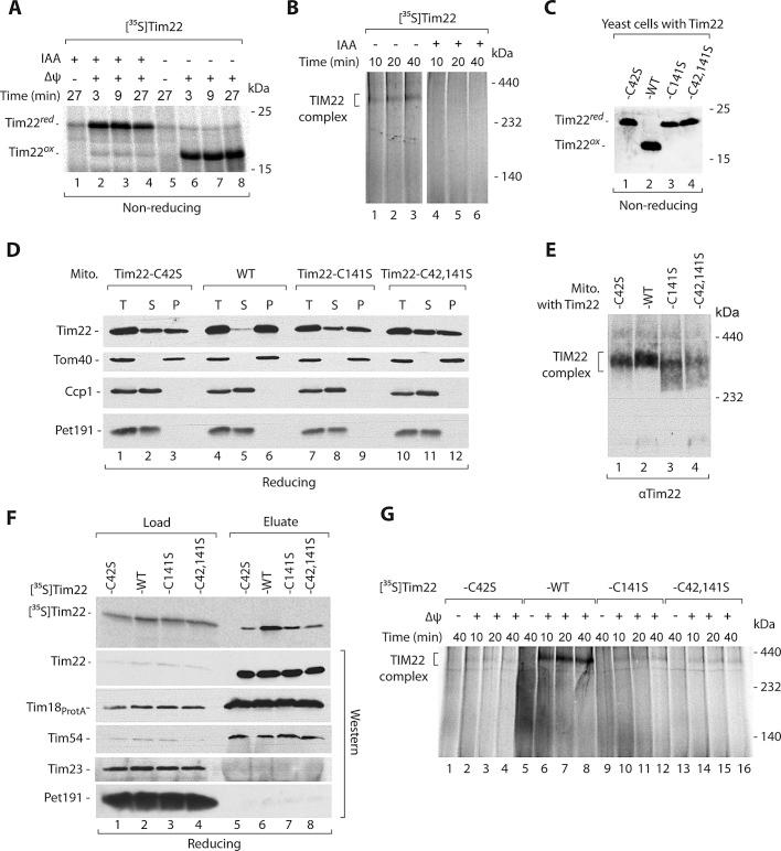
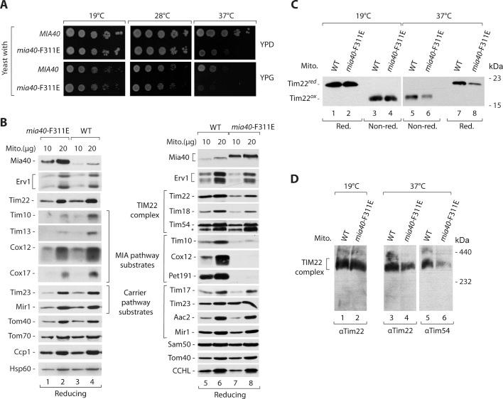
The mitochondrial intermembrane space assembly (MIA) pathway is generally considered to be dedicated to the redox-dependent import and biogenesis of proteins localized to the intermembrane space of mitochondria. The oxidoreductase Mia40 is a central component of the pathway responsible for the transfer of disulfide bonds to intermembrane space precursor proteins, causing their oxidative folding. Here we present the first evidence that the function of Mia40 is not restricted to the transport and oxidative folding of intermembrane space proteins. We identify Tim22, a multispanning membrane protein and core component of the TIM22 translocase of inner membrane, as a protein with cysteine residues undergoing oxidation during Tim22 biogenesis. We show that Mia40 is involved in the biogenesis and complex assembly of Tim22. Tim22 forms a disulfide-bonded intermediate with Mia40 upon import into mitochondria. Of interest, Mia40 binds the Tim22 precursor also via noncovalent interactions. We propose that Mia40 not only is responsible for disulfide bond formation, but also assists the Tim22 protein in its integration into the inner membrane of mitochondria.

摘要

线粒体膜间隙组装(MIA)途径通常被认为专门用于依赖氧化还原的蛋白质向线粒体膜间隙的输入和生物发生,这些蛋白质定位于线粒体的膜间隙中。氧化还原酶 Mia40 是该途径的核心组成部分,负责将二硫键转移到膜间隙前体蛋白上,使它们发生氧化折叠。在这里,我们首次证明 Mia40 的功能不仅限于膜间隙蛋白的运输和氧化折叠。我们确定 Tim22,一种多跨膜蛋白和内膜 TIM22 转运体的核心组成部分,作为在 Tim22 生物发生过程中发生氧化的半胱氨酸残基的蛋白质。我们表明 Mia40 参与 Tim22 的生物发生和复合物组装。Tim22 在导入线粒体时与 Mia40 形成二硫键中间产物。有趣的是,Mia40 还通过非共价相互作用结合 Tim22 前体。我们提出 Mia40 不仅负责二硫键的形成,还有助于 Tim22 蛋白整合到线粒体的内膜中。

https://cdn.ncbi.nlm.nih.gov/pmc/blobs/4044/3583659/da0afd07df0c/543fig1.jpg

文献AI研究员

20分钟写一篇综述,助力文献阅读效率提升50倍。

立即体验

用中文搜PubMed

大模型驱动的PubMed中文搜索引擎

马上搜索

文档翻译

学术文献翻译模型,支持多种主流文档格式。

立即体验