Suppr超能文献

晶状体细胞保护。第1部分:缺氧诱导因子-1α和-2α以及血管内皮生长因子在缺氧状态下晶状体上皮细胞存活中的作用。

Lenticular cytoprotection. Part 1: the role of hypoxia inducible factors-1α and -2α and vascular endothelial growth factor in lens epithelial cell survival in hypoxia.

作者信息

Neelam Sudha, Brooks Morgan M, Cammarata Patrick R

机构信息

Department of Cell Biology and Anatomy, University of North Texas Health Science Center at Fort Worth, Fort Worth, TX 76107, USA.

出版信息

Mol Vis. 2013;19:1-15. Epub 2013 Jan 2.

Abstract

PURPOSE

The prosurvival signaling cascades that mediate the unique ability of human lens epithelial cells to survive in their naturally hypoxic environment are not well defined. Hypoxia induces the synthesis of the hypoxia inducible factor HIF-1α that in turn, plays a crucial role in modulating a downstream survival scheme, where vascular endothelial growth factor (VEGF) also plays a major role. To date, no published reports in the lens literature attest to the expression and functionality of HIF-2α and the role it might play in regulating VEGF expression. The aim of this study was to identify the functional expression of the hypoxia inducible factors HIF-1α and HIF-2α and establish their role in regulating VEGF expression. Furthermore, we demonstrate a link between sustained VEGF expression and the ability of the hypoxic human lens epithelial cell to thrive in low oxygen conditions and resist mitochondrial membrane permeability transition (also referred to as lenticular cytoprotection).

METHODS

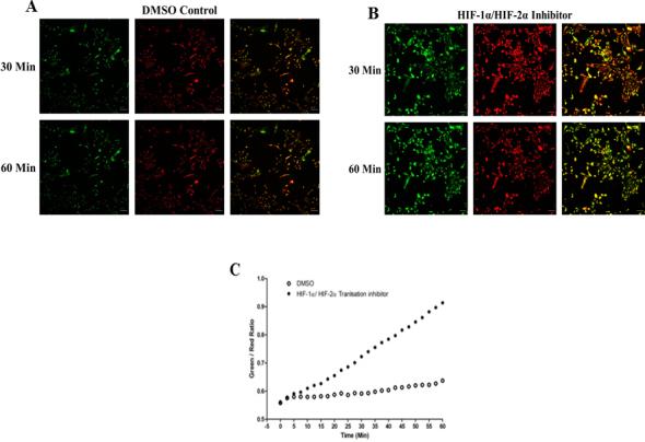
Hypoxia inducible factor translation inhibitors were used to demonstrate the role of HIF-1α and HIF-2α and the simultaneous expression of both hypoxic inducible factors to determine their role in regulating VEGF expression. Axitinib, which inhibits lenticular cell autophosphorylation of its VEGF receptor, was employed to demonstrate a role for the VEGF-VEGFR2 receptor complex in regulating Bcl-2 expression. Specific antisera and western blot analysis were used to detect the protein levels of HIF-1α and HIF-2α, as well as the proapoptotic protein, BAX and the prosurvival protein, Bcl-2. VEGF levels were analyzed with enzyme-linked immunosorbent assay (ELISA). The potentiometric dye, 5,5',6,6'-tetrachloro1,1',3,3'-tetraethyl-benzimidazolylcarbocyanine iodide, was used to determine the effect of the inhibitors on mitochondrial membrane permeability transition.

RESULTS

Cultured human lens epithelial cells (HLE-B3) maintained under hypoxic condition (1% oxygen) displayed consistent accumulation of VEGF throughout the 72 h incubation period. Using hypoxia inducible factor translation inhibitors targeting HIF-1α or HIF-2α, the specific inhibition of each protein did not diminish VEGF synthesis. The combined inhibition of HIF-1α and HIF-2α expression, using a double hypoxia inducible factor translation inhibitor, markedly decreased the level of VEGF. The inhibition of VEGF synthesis was associated with a profound deficiency in the level of the prosurvival protein, Bcl-2. Axitinib also prevented the VEGF-mediated expression of Bcl-2. The loss of VEGF coupled with the decrease in intracellular Bcl-2 correlated with marked mitochondrial depolarization, an early predictor of cellular apoptosis.

CONCLUSIONS

Our data support a model in which the sustained synthesis of VEGF in human lens epithelial cells, maintained under hypoxic condition, is regulated by a compensatory inter-relationship between HIF-1α and HIF-2α. VEGF acts as a prosurvival factor in hypoxic lens epithelial cells by maintaining consistent expression of the prosurvival protein Bcl-2, which likely prevents the translocation of cytosolic BAX to the outer mitochondrial membrane, thus preventing the initiation of mitochondrial depolarization.

摘要

目的

介导人晶状体上皮细胞在其自然低氧环境中生存的独特能力的促生存信号级联尚未明确界定。低氧诱导缺氧诱导因子HIF-1α的合成,而HIF-1α反过来在调节下游生存机制中起关键作用,其中血管内皮生长因子(VEGF)也起主要作用。迄今为止,晶状体文献中尚无已发表的报告证实HIF-2α的表达和功能以及它在调节VEGF表达中可能发挥的作用。本研究的目的是确定缺氧诱导因子HIF-1α和HIF-2α的功能性表达,并确定它们在调节VEGF表达中的作用。此外,我们证明了持续的VEGF表达与低氧人晶状体上皮细胞在低氧条件下茁壮成长并抵抗线粒体膜通透性转换(也称为晶状体细胞保护)的能力之间的联系。

方法

使用缺氧诱导因子翻译抑制剂来证明HIF-1α和HIF-2α的作用以及两种缺氧诱导因子的同时表达,以确定它们在调节VEGF表达中的作用。使用抑制晶状体细胞VEGF受体自身磷酸化的阿昔替尼来证明VEGF-VEGFR2受体复合物在调节Bcl-2表达中的作用。使用特异性抗血清和蛋白质印迹分析来检测HIF-1α和HIF-2α的蛋白质水平,以及促凋亡蛋白BAX和促生存蛋白Bcl-2。用酶联免疫吸附测定(ELISA)分析VEGF水平。使用电位染料5,5',6,6'-四氯-1,1',3,3'-四乙基苯并咪唑基羰花青碘化物来确定抑制剂对线粒体膜通透性转换的影响。

结果

在低氧条件(1%氧气)下培养的人晶状体上皮细胞(HLE-B3)在整个72小时孵育期内显示VEGF持续积累。使用靶向HIF-1α或HIF-2α的缺氧诱导因子翻译抑制剂,对每种蛋白质的特异性抑制并未减少VEGF的合成。使用双重缺氧诱导因子翻译抑制剂联合抑制HIF-1α和HIF-2α的表达,显著降低了VEGF水平。VEGF合成的抑制与促生存蛋白Bcl-2水平的严重缺乏有关。阿昔替尼也阻止了VEGF介导的Bcl-2表达。VEGF的缺失与细胞内Bcl-2的减少与明显的线粒体去极化相关,线粒体去极化是细胞凋亡的早期预测指标。

结论

我们的数据支持一种模型,即在低氧条件下维持的人晶状体上皮细胞中VEGF的持续合成受HIF-1α和HIF-2α之间的代偿性相互关系调节。VEGF通过维持促生存蛋白Bcl-2的持续表达,在低氧晶状体上皮细胞中作为促生存因子发挥作用,这可能阻止细胞质BAX转运到线粒体外膜,从而防止线粒体去极化的启动。

https://cdn.ncbi.nlm.nih.gov/pmc/blobs/5e23/3541047/cbbc2426b4ff/mv-v19-1-f1.jpg

文献AI研究员

20分钟写一篇综述,助力文献阅读效率提升50倍。

立即体验

用中文搜PubMed

大模型驱动的PubMed中文搜索引擎

马上搜索

文档翻译

学术文献翻译模型,支持多种主流文档格式。

立即体验