Suppr超能文献

噬菌体基因组和宏基因组中核苷酸还原酶基因的生物信息学分析。

A bioinformatic analysis of ribonucleotide reductase genes in phage genomes and metagenomes.

机构信息

College of Marine Science, University of South Florida, St, Petersburg, FL 33701, USA.

出版信息

BMC Evol Biol. 2013 Feb 7;13:33. doi: 10.1186/1471-2148-13-33.

Abstract

BACKGROUND

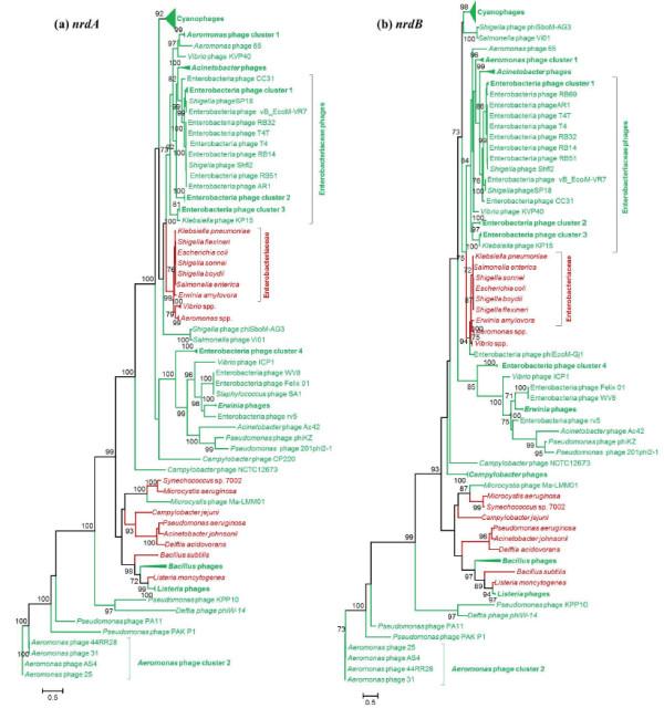
Ribonucleotide reductase (RNR), the enzyme responsible for the formation of deoxyribonucleotides from ribonucleotides, is found in all domains of life and many viral genomes. RNRs are also amongst the most abundant genes identified in environmental metagenomes. This study focused on understanding the distribution, diversity, and evolution of RNRs in phages (viruses that infect bacteria). Hidden Markov Model profiles were used to analyze the proteins encoded by 685 completely sequenced double-stranded DNA phages and 22 environmental viral metagenomes to identify RNR homologs in cultured phages and uncultured viral communities, respectively.

RESULTS

RNRs were identified in 128 phage genomes, nearly tripling the number of phages known to encode RNRs. Class I RNR was the most common RNR class observed in phages (70%), followed by class II (29%) and class III (28%). Twenty-eight percent of the phages contained genes belonging to multiple RNR classes. RNR class distribution varied according to phage type, isolation environment, and the host's ability to utilize oxygen. The majority of the phages containing RNRs are Myoviridae (65%), followed by Siphoviridae (30%) and Podoviridae (3%). The phylogeny and genomic organization of phage and host RNRs reveal several distinct evolutionary scenarios involving horizontal gene transfer, co-evolution, and differential selection pressure. Several putative split RNR genes interrupted by self-splicing introns or inteins were identified, providing further evidence for the role of frequent genetic exchange. Finally, viral metagenomic data indicate that RNRs are prevalent and highly dynamic in uncultured viral communities, necessitating future research to determine the environmental conditions under which RNRs provide a selective advantage.

CONCLUSIONS

This comprehensive study describes the distribution, diversity, and evolution of RNRs in phage genomes and environmental viral metagenomes. The distinct distributions of specific RNR classes amongst phages, combined with the various evolutionary scenarios predicted from RNR phylogenies suggest multiple inheritance sources and different selective forces for RNRs in phages. This study significantly improves our understanding of phage RNRs, providing insight into the diversity and evolution of this important auxiliary metabolic gene as well as the evolution of phages in response to their bacterial hosts and environments.

摘要

背景

核糖核苷酸还原酶(RNR)是负责将核糖核苷酸转化为脱氧核糖核苷酸的酶,存在于所有生命领域和许多病毒基因组中。RNRs 也是环境宏基因组中鉴定出的最丰富的基因之一。本研究专注于了解噬菌体(感染细菌的病毒)中 RNR 的分布、多样性和进化。隐马尔可夫模型(HMM)分析用于分析 685 个完全测序的双链 DNA 噬菌体和 22 个环境病毒宏基因组中编码的蛋白质,以分别鉴定培养噬菌体和未培养病毒群落中的 RNR 同源物。

结果

在 128 个噬菌体基因组中鉴定出 RNRs,几乎是已知编码 RNRs 的噬菌体数量的三倍。在噬菌体中观察到的最常见的 RNR 类是 I 类(70%),其次是 II 类(29%)和 III 类(28%)。28%的噬菌体含有属于多个 RNR 类别的基因。RNR 类别的分布因噬菌体类型、分离环境以及宿主利用氧气的能力而有所不同。含有 RNR 的大多数噬菌体属于肌病毒科(65%),其次是长尾病毒科(30%)和短尾病毒科(3%)。噬菌体和宿主 RNR 的系统发育和基因组组织揭示了涉及水平基因转移、共同进化和差异选择压力的几种不同进化情景。鉴定出几个包含自我剪接内含子或内肽酶的假定分裂 RNR 基因,进一步证明了频繁遗传交换的作用。最后,病毒宏基因组数据表明,RNR 在未培养的病毒群落中普遍存在且高度动态,需要进一步研究以确定 RNR 提供选择优势的环境条件。

结论

本研究全面描述了噬菌体基因组和环境病毒宏基因组中 RNR 的分布、多样性和进化。噬菌体中特定 RNR 类的不同分布,结合 RNR 系统发育预测的各种进化情景,表明噬菌体中 RNR 的多个遗传来源和不同选择压力。本研究极大地提高了我们对噬菌体 RNR 的理解,深入了解了这种重要辅助代谢基因的多样性和进化,以及噬菌体对其细菌宿主和环境的进化反应。

https://cdn.ncbi.nlm.nih.gov/pmc/blobs/d55f/3653736/6260381d21e8/1471-2148-13-33-1.jpg

文献AI研究员

20分钟写一篇综述,助力文献阅读效率提升50倍。

立即体验

用中文搜PubMed

大模型驱动的PubMed中文搜索引擎

马上搜索

文档翻译

学术文献翻译模型,支持多种主流文档格式。

立即体验