Suppr超能文献

MISP 是一种新型的 Plk1 底物,对于正确的纺锤体定向和有丝分裂进程是必需的。

MISP is a novel Plk1 substrate required for proper spindle orientation and mitotic progression.

机构信息

Cell Cycle Control and Carcinogenesis, German Cancer Research Center, DKFZ, D-69120 Heidelberg, Germany.

出版信息

J Cell Biol. 2013 Mar 18;200(6):773-87. doi: 10.1083/jcb.201207050.

Abstract

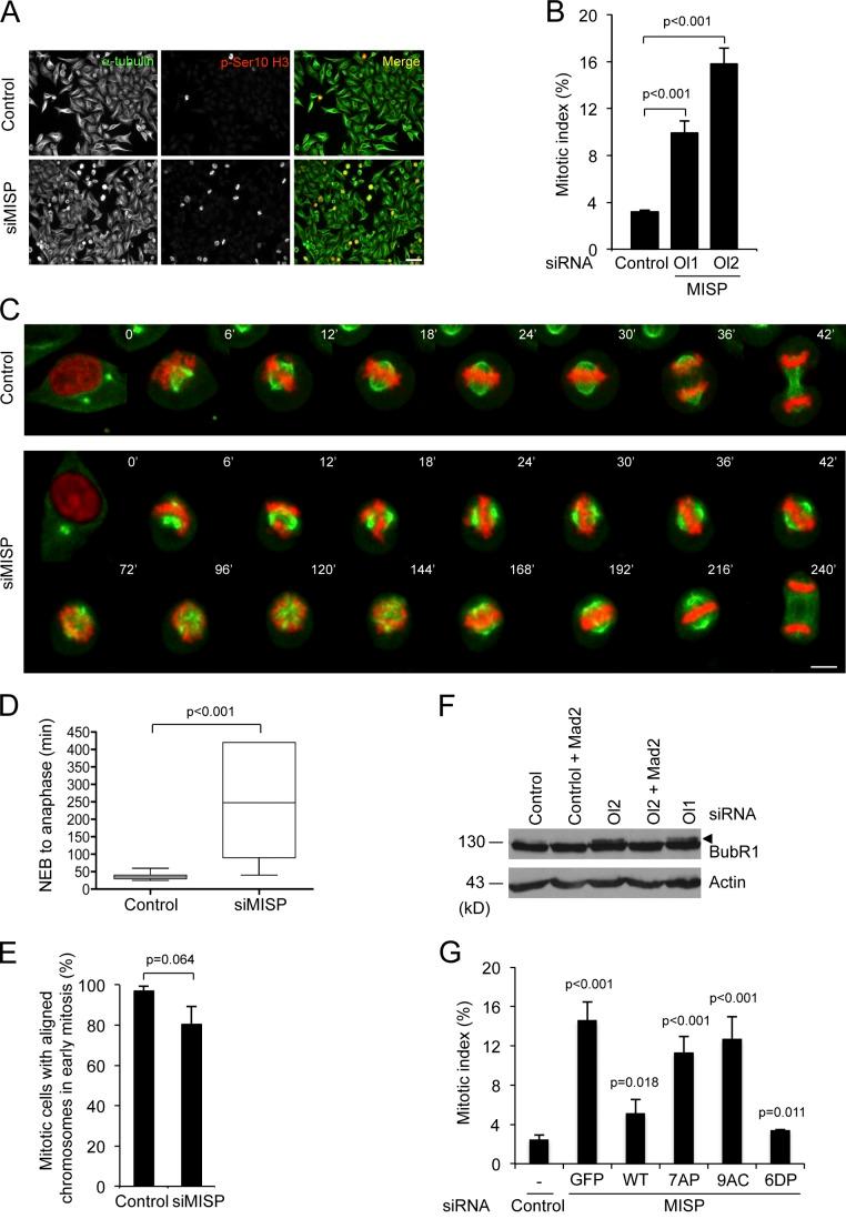
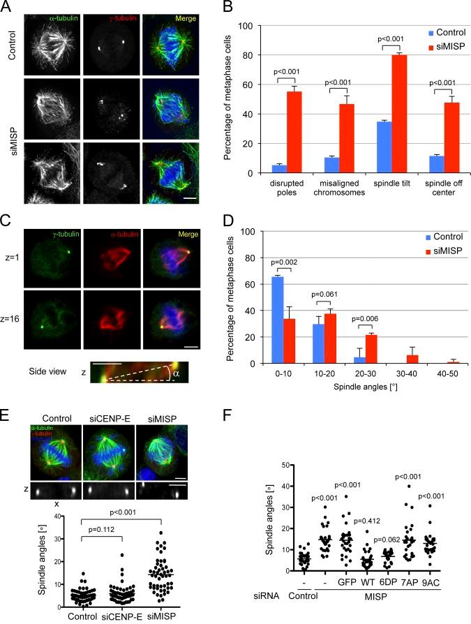
Precise positioning of the mitotic spindle determines the correct cell division axis and is crucial for organism development. Spindle positioning is mediated through a cortical machinery by capturing astral microtubules, thereby generating pushing/pulling forces at the cell cortex. However, the molecular link between these two structures remains elusive. Here we describe a previously uncharacterized protein, MISP (C19orf21), as a substrate of Plk1 that is required for correct mitotic spindle positioning. MISP is an actin-associated protein throughout the cell cycle. MISP depletion led to an impaired metaphase-to-anaphase transition, which depended on phosphorylation by Plk1. Loss of MISP induced mitotic defects including spindle misorientation accompanied by shortened astral microtubules. Furthermore, we find that MISP formed a complex with and regulated the cortical distribution of the +TIP binding protein p150(glued), a subunit of the dynein-dynactin complex. We propose that Plk1 phosphorylates MISP, thus stabilizing cortical and astral microtubule attachments required for proper mitotic spindle positioning.

摘要

精确定位有丝分裂纺锤体决定了正确的细胞分裂轴,这对生物体的发育至关重要。纺锤体的定位是通过捕获星体微管来介导的,从而在细胞皮层产生推/拉力。然而,这两种结构之间的分子联系仍然难以捉摸。在这里,我们描述了一个以前未被表征的蛋白质 MISP(C19orf21),它是 Plk1 的底物,是正确有丝分裂纺锤体定位所必需的。MISP 是整个细胞周期中与肌动蛋白相关的蛋白质。MISP 耗竭导致中期到后期的转变受损,这取决于 Plk1 的磷酸化。MISP 的缺失诱导有丝分裂缺陷,包括伴有缩短的星体微管的纺锤体定向错误。此外,我们发现 MISP 与 +TIP 结合蛋白 p150(glued)形成复合物,并调节其在皮层中的分布,p150(glued) 是动力蛋白-动力素复合物的一个亚基。我们提出 Plk1 磷酸化 MISP,从而稳定了适当的有丝分裂纺锤体定位所需的皮层和星体微管附着。

https://cdn.ncbi.nlm.nih.gov/pmc/blobs/43cb/3601349/1c6edaa0c5c3/JCB_201207050_Fig1.jpg

文献AI研究员

20分钟写一篇综述,助力文献阅读效率提升50倍。

立即体验

用中文搜PubMed

大模型驱动的PubMed中文搜索引擎

马上搜索

文档翻译

学术文献翻译模型,支持多种主流文档格式。

立即体验