Suppr超能文献

解偶联 RARA 的转录激活和降解阐明了 APL 对治疗反应的基础。

Uncoupling RARA transcriptional activation and degradation clarifies the bases for APL response to therapies.

机构信息

Université Paris Diderot, Sorbonne Paris Cité, France.

出版信息

J Exp Med. 2013 Apr 8;210(4):647-53. doi: 10.1084/jem.20122337. Epub 2013 Mar 18.

Abstract

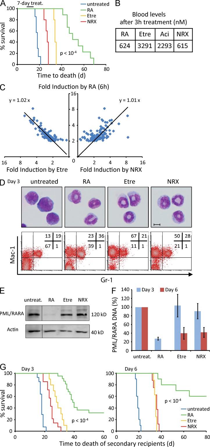
In PML/RARA-driven acute promyelocytic leukemia (APL), retinoic acid (RA) induces leukemia cell differentiation and transiently clears the disease. Molecularly, RA activates PML/RARA-dependent transcription and also initiates its proteasome-mediated degradation. In contrast, arsenic, the other potent anti-APL therapy, only induces PML/RARA degradation by specifically targeting its PML moiety. The respective contributions of RA-triggered transcriptional activation and proteolysis to clinical response remain disputed. Here, we identify synthetic retinoids that potently activate RARA- or PML/RARA-dependent transcription, but fail to down-regulate RARA or PML/RARA protein levels. Similar to RA, these uncoupled retinoids elicit terminal differentiation, but unexpectedly fail to impair leukemia-initiating activity of PML/RARA-transformed cells ex vivo or in vivo. Accordingly, the survival benefit conferred by uncoupled retinoids in APL mice is dramatically lower than the one provided by RA. Differentiated APL blasts sorted from uncoupled retinoid-treated mice retain PML/RARA expression and reinitiate APL in secondary transplants. Thus, differentiation is insufficient for APL eradication, whereas PML/RARA loss is essential. These observations unify the modes of action of RA and arsenic and shed light on the potency of their combination in mice or patients.

摘要

在 PML/RARA 驱动的急性早幼粒细胞白血病 (APL) 中,维甲酸 (RA) 诱导白血病细胞分化并暂时清除疾病。从分子水平上讲,RA 激活 PML/RARA 依赖性转录,并启动其蛋白酶体介导的降解。相比之下,另一种有效的抗 APL 治疗药物砷,仅通过特异性靶向其 PML 部分来诱导 PML/RARA 降解。RA 触发的转录激活和蛋白水解对临床反应的各自贡献仍存在争议。在这里,我们鉴定了强效激活 RARA 或 PML/RARA 依赖性转录的合成类视黄醇,但未能下调 RARA 或 PML/RARA 蛋白水平。与 RA 相似,这些不偶联的类视黄醇引发终末分化,但出人意料的是,它们不能损害 PML/RARA 转化细胞的白血病起始活性,无论是在体外还是体内。因此,不偶联的类视黄醇在 APL 小鼠中提供的生存获益远低于 RA。从不偶联的类视黄醇处理的小鼠中分选出来的分化 APL 原代细胞保留 PML/RARA 表达,并在次级移植中重新引发 APL。因此,分化不足以根除 APL,而 PML/RARA 的缺失是必需的。这些观察结果统一了 RA 和砷的作用模式,并阐明了它们在小鼠或患者中联合应用的效力。

https://cdn.ncbi.nlm.nih.gov/pmc/blobs/ba8d/3620357/e1d6d95bbaa8/JEM_20122337R_Fig1.jpg

文献AI研究员

20分钟写一篇综述,助力文献阅读效率提升50倍。

立即体验

用中文搜PubMed

大模型驱动的PubMed中文搜索引擎

马上搜索

文档翻译

学术文献翻译模型,支持多种主流文档格式。

立即体验