Suppr超能文献

东亚 2 型糖尿病:与欧美人群的异同。

Type 2 diabetes in East Asians: similarities and differences with populations in Europe and the United States.

机构信息

Department of Medicine and Therapeutics, Hong Kong Institute of Diabetes and Obesity, and Li Ka Shing Institute of Health Sciences, The Chinese University of Hong Kong, The Prince of Wales Hospital, Hong Kong, China.

出版信息

Ann N Y Acad Sci. 2013 Apr;1281(1):64-91. doi: 10.1111/nyas.12098.

Abstract

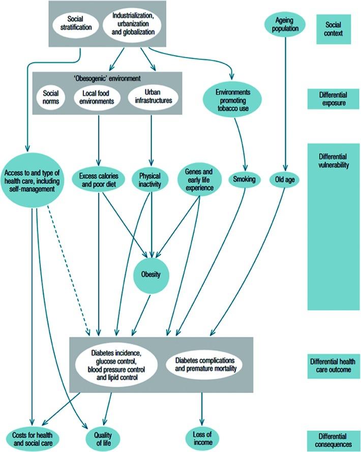
There is an epidemic of diabetes in Asia. Type 2 diabetes develops in East Asian patients at a lower mean body mass index (BMI) compared with those of European descent. At any given BMI, East Asians have a greater amount of body fat and a tendency to visceral adiposity. In Asian patients, diabetes develops at a younger age and is characterized by early β cell dysfunction in the setting of insulin resistance, with many requiring early insulin treatment. The increasing proportion of young-onset and childhood type 2 diabetes is posing a particular threat, with these patients being at increased risk of developing diabetic complications. East Asian patients with type 2 diabetes have a higher risk of developing renal complications than Europeans and, with regard to cardiovascular complications, a predisposition for developing strokes. In addition to cardiovascular-renal disease, cancer is emerging as the other main cause of mortality. While more research is needed to explain these interethnic differences, urgent and concerted actions are needed to raise awareness, facilitate early diagnosis, and encourage preventive strategies to combat these growing disease burdens.

摘要

亚洲存在糖尿病流行。与欧洲血统人群相比,东亚患者的平均体重指数(BMI)较低,但 2 型糖尿病的发病风险更高。在任何给定的 BMI 下,东亚人群的体脂含量更高,内脏脂肪堆积的倾向也更大。在亚洲患者中,糖尿病发病年龄更早,其特征是在胰岛素抵抗的情况下β细胞功能早期受损,许多患者需要早期胰岛素治疗。越来越多的年轻起病和儿童期 2 型糖尿病构成了特别的威胁,这些患者发生糖尿病并发症的风险增加。与欧洲人相比,东亚 2 型糖尿病患者发生肾脏并发症的风险更高,而在心血管并发症方面,发生中风的倾向更大。除了心血管-肾脏疾病外,癌症也正在成为另一个主要的死亡原因。虽然需要更多的研究来解释这些种族间的差异,但需要采取紧急和协调一致的行动来提高认识,促进早期诊断,并鼓励采取预防策略来应对这些不断增加的疾病负担。

https://cdn.ncbi.nlm.nih.gov/pmc/blobs/6cbd/3708105/213b4219a119/nyas1281-0064-f1.jpg

文献AI研究员

20分钟写一篇综述,助力文献阅读效率提升50倍。

立即体验

用中文搜PubMed

大模型驱动的PubMed中文搜索引擎

马上搜索

文档翻译

学术文献翻译模型,支持多种主流文档格式。

立即体验