Suppr超能文献

Mondo/ChREBP-Mlx 调控的转录网络对果蝇的膳食糖耐受性至关重要。

Mondo/ChREBP-Mlx-regulated transcriptional network is essential for dietary sugar tolerance in Drosophila.

机构信息

Institute of Biotechnology, University of Helsinki, Helsinki, Finland.

出版信息

PLoS Genet. 2013 Apr;9(4):e1003438. doi: 10.1371/journal.pgen.1003438. Epub 2013 Apr 4.

Abstract

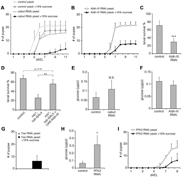
Sugars are important nutrients for many animals, but are also proposed to contribute to overnutrition-derived metabolic diseases in humans. Understanding the genetic factors governing dietary sugar tolerance therefore has profound biological and medical significance. Paralogous Mondo transcription factors ChREBP and MondoA, with their common binding partner Mlx, are key sensors of intracellular glucose flux in mammals. Here we report analysis of the in vivo function of Drosophila melanogaster Mlx and its binding partner Mondo (ChREBP) in respect to tolerance to dietary sugars. Larvae lacking mlx or having reduced mondo expression show strikingly reduced survival on a diet with moderate or high levels of sucrose, glucose, and fructose. mlx null mutants display widespread changes in lipid and phospholipid profiles, signs of amino acid catabolism, as well as strongly elevated circulating glucose levels. Systematic loss-of-function analysis of Mlx target genes reveals that circulating glucose levels and dietary sugar tolerance can be genetically uncoupled: Krüppel-like transcription factor Cabut and carbonyl detoxifying enzyme Aldehyde dehydrogenase type III are essential for dietary sugar tolerance, but display no influence on circulating glucose levels. On the other hand, Phosphofructokinase 2, a regulator of the glycolysis pathway, is needed for both dietary sugar tolerance and maintenance of circulating glucose homeostasis. Furthermore, we show evidence that fatty acid synthesis, which is a highly conserved Mondo-Mlx-regulated process, does not promote dietary sugar tolerance. In contrast, survival of larvae with reduced fatty acid synthase expression is sugar-dependent. Our data demonstrate that the transcriptional network regulated by Mondo-Mlx is a critical determinant of the healthful dietary spectrum allowing Drosophila to exploit sugar-rich nutrient sources.

摘要

糖是许多动物的重要营养物质,但也被认为是导致人类营养过剩相关代谢疾病的原因之一。因此,了解控制饮食糖耐受的遗传因素具有深远的生物学和医学意义。同源的 Mondo 转录因子 ChREBP 和 MondoA,及其共同的结合伴侣 Mlx,是哺乳动物细胞内葡萄糖通量的关键传感器。在这里,我们报告了分析果蝇黑素体 Mlx 及其结合伴侣 Mondo(ChREBP)在饮食糖耐受方面的体内功能。缺乏 mlx 或表达降低的 mondo 的幼虫在含有中等或高浓度蔗糖、葡萄糖和果糖的饮食中,其存活率显著降低。mlx 缺失突变体表现出脂质和磷脂谱广泛变化、氨基酸分解代谢迹象,以及循环葡萄糖水平显著升高。Mlx 靶基因的系统缺失功能分析表明,循环葡萄糖水平和饮食糖耐受可以在遗传上分离:Krüppel 样转录因子 Cabut 和羰基解毒酶醛脱氢酶 III 是饮食糖耐受所必需的,但对循环葡萄糖水平没有影响。另一方面,磷酸果糖激酶 2,糖酵解途径的调节剂,既是饮食糖耐受所必需的,也是维持循环葡萄糖内稳态所必需的。此外,我们还提供了证据表明,脂肪酸合成是一个高度保守的 Mondo-Mlx 调控过程,它不能促进饮食糖耐受。相反,表达降低的脂肪酸合酶的幼虫的存活率依赖于糖。我们的数据表明,Mondo-Mlx 调节的转录网络是决定果蝇健康饮食谱的关键决定因素,使它们能够利用富含糖的营养源。

https://cdn.ncbi.nlm.nih.gov/pmc/blobs/8774/3616910/a97f1103a447/pgen.1003438.g001.jpg

文献AI研究员

20分钟写一篇综述,助力文献阅读效率提升50倍。

立即体验

用中文搜PubMed

大模型驱动的PubMed中文搜索引擎

马上搜索

文档翻译

学术文献翻译模型,支持多种主流文档格式。

立即体验