Suppr超能文献

半乳糖凝集素-3 和磷酸化质膜窖蛋白-1 依赖性整合素外向信号转导介导表皮生长因子促迁移反应在乳腺癌细胞中。

Galectin-3- and phospho-caveolin-1-dependent outside-in integrin signaling mediates the EGF motogenic response in mammary cancer cells.

机构信息

Department of Cellular and Physiological Sciences, Life Sciences Institute, University of British Columbia, Vancouver, BC V6T 1Z3, Canada.

出版信息

Mol Biol Cell. 2013 Jul;24(13):2134-45. doi: 10.1091/mbc.E13-02-0095. Epub 2013 May 8.

Abstract

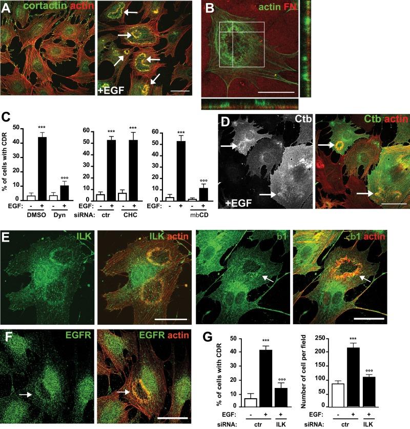
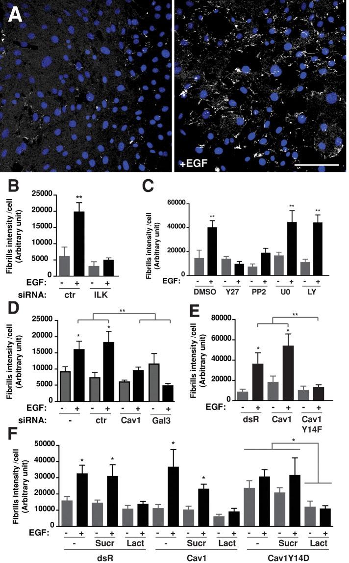
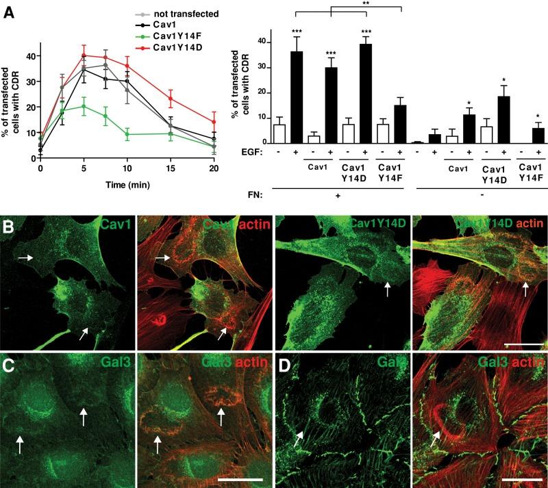
In murine mammary epithelial cancer cells, galectin-3 binding to β1,6-acetylglucosaminyltransferase V (Mgat5)-modified N-glycans restricts epidermal growth factor (EGF) receptor mobility in the plasma membrane and acts synergistically with phospho-caveolin-1 to promote integrin-dependent matrix remodeling and cell migration. We show that EGF signaling to RhoA is galectin-3 and phospho-caveolin-1 dependent and promotes the formation of transient, actin-rich, circular dorsal ruffles (CDRs), cell migration, and fibronectin fibrillogenesis via Src- and integrin-linked kinase (ILK)-dependent signaling. ILK, Src, and galectin-3 also mediate EGF stimulation of caveolin-1 phosphorylation. Direct activation of integrin with Mn2+ induces galectin-3, ILK, and Src-dependent RhoA activation and caveolin-1 phosphorylation. This suggests that in response to EGF, galectin-3 enables outside-in integrin signaling stimulating phospho-caveolin-1-dependent RhoA activation, actin reorganization in CDRs, cell migration, and fibronectin remodeling. Similarly, caveolin-1/galectin-3-dependent EGF signaling induces motility, peripheral actin ruffling, and RhoA activation in MDA-MB-231 human breast carcinoma cells, but not HeLa cells. These studies define a galectin-3/phospho-caveolin-1/RhoA signaling module that mediates integrin signaling downstream of growth factor activation, leading to actin and matrix remodeling and tumor cell migration in metastatic cancer cells.

摘要

在鼠乳腺上皮癌细胞中,半乳糖凝集素-3 与β1,6-乙酰氨基葡萄糖基转移酶 V(Mgat5)修饰的 N-糖结合,限制表皮生长因子(EGF)受体在质膜中的流动性,并与磷酸化小窝蛋白-1 协同作用,促进整合素依赖性基质重塑和细胞迁移。我们表明,EGF 信号转导至 RhoA 依赖于半乳糖凝集素-3 和磷酸化小窝蛋白-1,并通过Src 和整合素连接激酶(ILK)依赖性信号转导促进短暂的、富含肌动蛋白的圆形背侧皱襞(CDRs)的形成、细胞迁移和纤维连接蛋白原纤维的形成。ILK、Src 和半乳糖凝集素-3 也介导 EGF 对小窝蛋白-1 的磷酸化的刺激。用 Mn2+直接激活整合素会诱导半乳糖凝集素-3、ILK 和 Src 依赖的 RhoA 激活和小窝蛋白-1 的磷酸化。这表明,在 EGF 响应中,半乳糖凝集素-3 使整合素的外向信号转导成为可能,从而刺激磷酸化小窝蛋白-1 依赖的 RhoA 激活、CDRs 中的肌动蛋白重排、细胞迁移和纤维连接蛋白重塑。同样,小窝蛋白-1/半乳糖凝集素-3 依赖性 EGF 信号转导诱导 MDA-MB-231 人乳腺癌细胞的运动性、周围肌动蛋白皱襞和 RhoA 激活,但不诱导 HeLa 细胞。这些研究定义了一个半乳糖凝集素-3/磷酸化小窝蛋白-1/RhoA 信号模块,该模块介导生长因子激活下游的整合素信号转导,导致肌动蛋白和基质重塑以及转移性癌细胞的迁移。

https://cdn.ncbi.nlm.nih.gov/pmc/blobs/ad0e/3694797/25b387e68174/2134fig1.jpg

文献AI研究员

20分钟写一篇综述,助力文献阅读效率提升50倍。

立即体验

用中文搜PubMed

大模型驱动的PubMed中文搜索引擎

马上搜索

文档翻译

学术文献翻译模型,支持多种主流文档格式。

立即体验