Suppr超能文献

正向遗传筛选致恶性外周神经鞘瘤形成,发现新基因和通路驱动肿瘤发生。

Forward genetic screen for malignant peripheral nerve sheath tumor formation identifies new genes and pathways driving tumorigenesis.

机构信息

Masonic Cancer Center, University of Minnesota, Minneapolis, MN, USA.

出版信息

Nat Genet. 2013 Jul;45(7):756-66. doi: 10.1038/ng.2641. Epub 2013 May 19.

Abstract

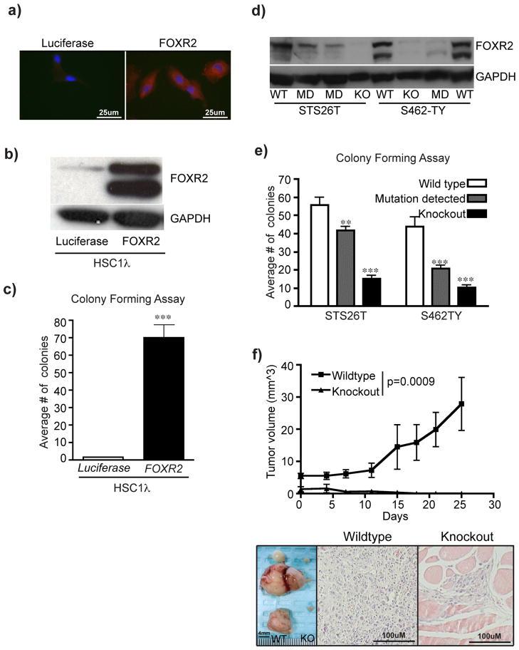
Malignant peripheral nerve sheath tumors (MPNSTs) are sarcomas of Schwann cell lineage origin that occur sporadically or in association with the inherited syndrome neurofibromatosis type 1. To identify genetic drivers of MPNST development, we used the Sleeping Beauty (SB) transposon-based somatic mutagenesis system in mice with somatic loss of transformation-related protein p53 (Trp53) function and/or overexpression of human epidermal growth factor receptor (EGFR). Common insertion site (CIS) analysis of 269 neurofibromas and 106 MPNSTs identified 695 and 87 sites with a statistically significant number of recurrent transposon insertions, respectively. Comparison to human data sets identified new and known driver genes for MPNST formation at these sites. Pairwise co-occurrence analysis of CIS-associated genes identified many cooperating mutations that are enriched in Wnt/β-catenin, PI3K-AKT-mTOR and growth factor receptor signaling pathways. Lastly, we identified several new proto-oncogenes, including Foxr2 (encoding forkhead box R2), which we functionally validated as a proto-oncogene involved in MPNST maintenance.

摘要

恶性外周神经鞘瘤(MPNST)是起源于雪旺细胞谱系的肉瘤,可散发性发生或与遗传性综合征神经纤维瘤病 1 相关。为了鉴定 MPNST 发生的遗传驱动因素,我们使用了睡眠美人(SB)转座子基于的体细胞突变系统,该系统在具有转化相关蛋白 p53(Trp53)功能丧失和/或人表皮生长因子受体(EGFR)过表达的小鼠中。对 269 个神经纤维瘤和 106 个 MPNST 的常见插入位点(CIS)分析分别确定了 695 个和 87 个具有统计学意义的重复转座子插入数目的位点。与人类数据集的比较在这些位点确定了新的和已知的 MPNST 形成的驱动基因。CIS 相关基因的成对共发生分析鉴定了许多协同突变,这些突变在 Wnt/β-catenin、PI3K-AKT-mTOR 和生长因子受体信号通路中富集。最后,我们鉴定了几个新的原癌基因,包括 Foxr2(编码叉头框 R2),我们将其功能验证为参与 MPNST 维持的原癌基因。

https://cdn.ncbi.nlm.nih.gov/pmc/blobs/55d1/3695033/045415fadae0/nihms474979f1.jpg

文献AI研究员

20分钟写一篇综述,助力文献阅读效率提升50倍。

立即体验

用中文搜PubMed

大模型驱动的PubMed中文搜索引擎

马上搜索

文档翻译

学术文献翻译模型,支持多种主流文档格式。

立即体验