Suppr超能文献

AP4 是结直肠癌细胞上皮间质转化和转移的介体。

AP4 is a mediator of epithelial-mesenchymal transition and metastasis in colorectal cancer.

机构信息

Experimental and Molecular Pathology, Ludwig-Maximilians University of Munich, Germany.

出版信息

J Exp Med. 2013 Jul 1;210(7):1331-50. doi: 10.1084/jem.20120812. Epub 2013 Jun 10.

Abstract

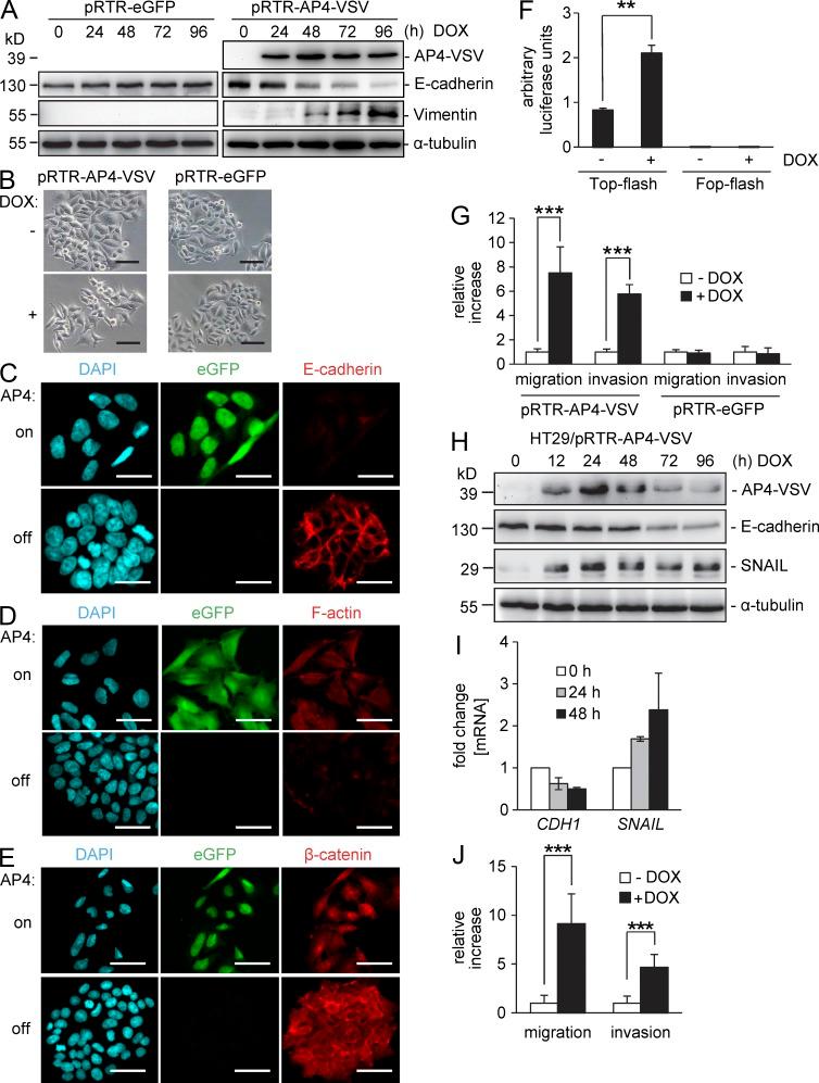
The basic helix-loop-helix transcription factor AP4/TFAP4/AP-4 is encoded by a c-MYC target gene and displays up-regulation concomitantly with c-MYC in colorectal cancer (CRC) and numerous other tumor types. Here a genome-wide characterization of AP4 DNA binding and mRNA expression was performed using a combination of microarray, genome-wide chromatin immunoprecipitation, next-generation sequencing, and bioinformatic analyses. Thereby, hundreds of induced and repressed AP4 target genes were identified. Besides many genes involved in the control of proliferation, the AP4 target genes included markers of stemness (LGR5 and CD44) and epithelial-mesenchymal transition (EMT) such as SNAIL, E-cadherin/CDH1, OCLN, VIM, FN1, and the Claudins 1, 4, and 7. Accordingly, activation of AP4 induced EMT and enhanced migration and invasion of CRC cells. Conversely, down-regulation of AP4 resulted in mesenchymal-epithelial transition and inhibited migration and invasion. In addition, AP4 induction was required for EMT, migration, and invasion caused by ectopic expression of c-MYC. Inhibition of AP4 in CRC cells resulted in decreased lung metastasis in mice. Elevated AP4 expression in primary CRC significantly correlated with liver metastasis and poor patient survival. These findings imply AP4 as a new regulator of EMT that contributes to metastatic processes in CRC and presumably other carcinomas.

摘要

基本螺旋-环-螺旋转录因子 AP4/TFAP4/AP-4 由 c-MYC 靶基因编码,在结直肠癌(CRC)和许多其他肿瘤类型中与 c-MYC 同时上调。在这里,我们使用微阵列、全基因组染色质免疫沉淀、下一代测序和生物信息学分析的组合,对 AP4 的 DNA 结合和 mRNA 表达进行了全基因组特征分析。由此,鉴定了数百个诱导和抑制的 AP4 靶基因。除了许多参与增殖控制的基因外,AP4 的靶基因还包括干性(LGR5 和 CD44)和上皮-间充质转化(EMT)的标志物,如 SNAIL、E-钙黏蛋白/CDH1、OCLN、VIM、FN1 和 Claudin 1、4 和 7。因此,AP4 的激活诱导 EMT 并增强 CRC 细胞的迁移和侵袭。相反,AP4 的下调导致间充质-上皮转化并抑制迁移和侵袭。此外,AP4 的诱导对于由 c-MYC 异位表达引起的 EMT、迁移和侵袭是必需的。在 CRC 细胞中抑制 AP4 导致小鼠肺转移减少。原发性 CRC 中 AP4 表达的升高与肝转移和患者预后不良显著相关。这些发现表明 AP4 是 EMT 的新调节剂,有助于 CRC 及其他可能的癌转移过程。

https://cdn.ncbi.nlm.nih.gov/pmc/blobs/253f/3698521/c3facff0d565/JEM_20120812_Fig1.jpg

文献AI研究员

20分钟写一篇综述,助力文献阅读效率提升50倍。

立即体验

用中文搜PubMed

大模型驱动的PubMed中文搜索引擎

马上搜索

文档翻译

学术文献翻译模型,支持多种主流文档格式。

立即体验