Suppr超能文献

索拉非尼联合放疗与序贯索拉非尼治疗肝细胞癌的比较

Concurrent versus sequential sorafenib therapy in combination with radiation for hepatocellular carcinoma.

机构信息

Department of Radiation Oncology & Molecular Radiation Sciences, Sidney Kimmel Comprehensive Cancer Center, Johns Hopkins University School of Medicine, Baltimore, Maryland, United States of America.

出版信息

PLoS One. 2013 Jun 6;8(6):e65726. doi: 10.1371/journal.pone.0065726. Print 2013.

Abstract

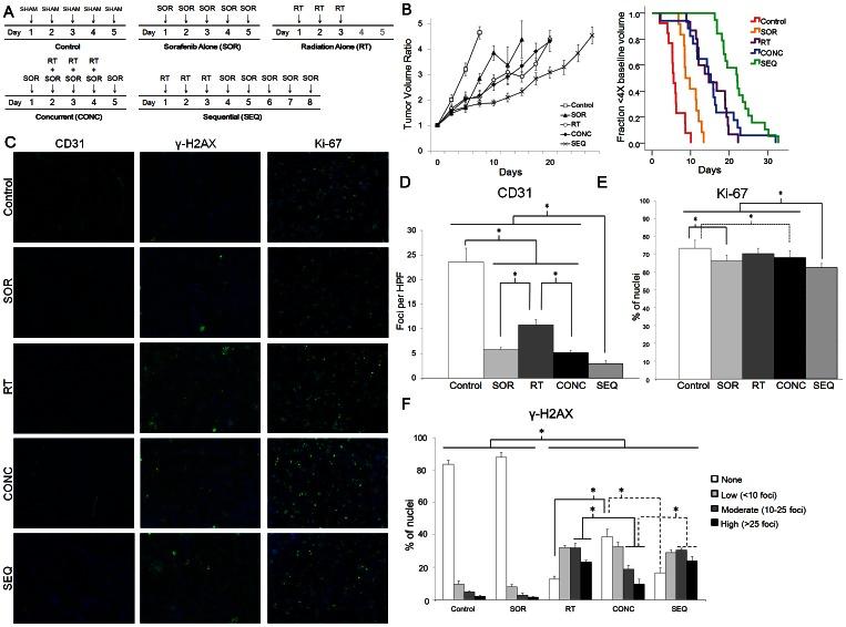
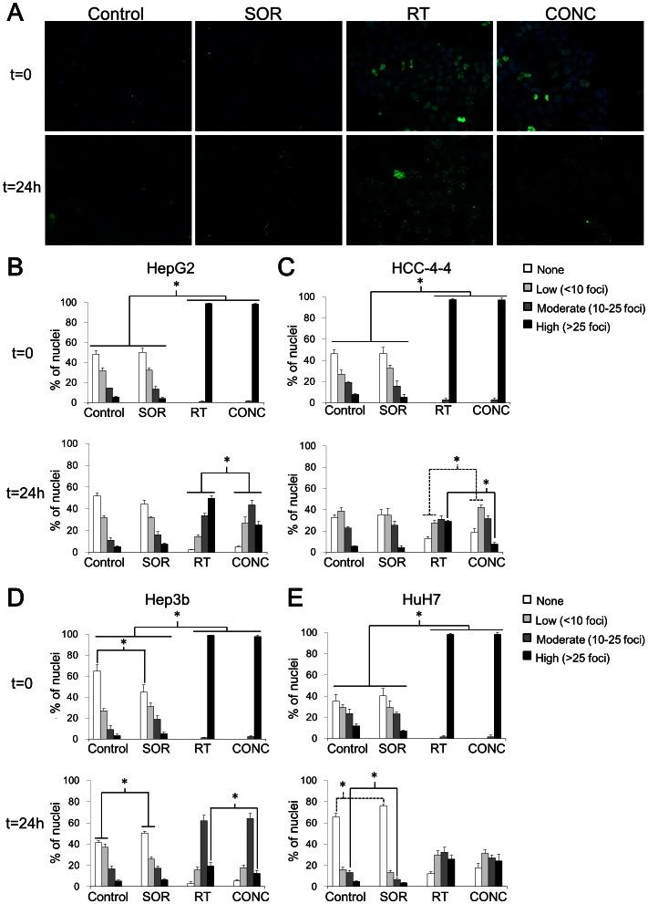
Sorafenib (SOR) is the only systemic agent known to improve survival for hepatocellular carcinoma (HCC). However, SOR prolongs survival by less than 3 months and does not alter symptomatic progression. To improve outcomes, several phase I-II trials are currently examining SOR with radiation (RT) for HCC utilizing heterogeneous concurrent and sequential treatment regimens. Our study provides preclinical data characterizing the effects of concurrent versus sequential RT-SOR on HCC cells both in vitro and in vivo. Concurrent and sequential RT-SOR regimens were tested for efficacy among 4 HCC cell lines in vitro by assessment of clonogenic survival, apoptosis, cell cycle distribution, and γ-H2AX foci formation. Results were confirmed in vivo by evaluating tumor growth delay and performing immunofluorescence staining in a hind-flank xenograft model. In vitro, concurrent RT-SOR produced radioprotection in 3 of 4 cell lines, whereas sequential RT-SOR produced decreased colony formation among all 4. Sequential RT-SOR increased apoptosis compared to RT alone, while concurrent RT-SOR did not. Sorafenib induced reassortment into less radiosensitive phases of the cell cycle through G1-S delay and cell cycle slowing. More double-strand breaks (DSBs) persisted 24 h post-irradiation for RT alone versus concurrent RT-SOR. In vivo, sequential RT-SOR produced the greatest tumor growth delay, while concurrent RT-SOR was similar to RT alone. More persistent DSBs were observed in xenografts treated with sequential RT-SOR or RT alone versus concurrent RT-SOR. Sequential RT-SOR additionally produced a greater reduction in xenograft tumor vascularity and mitotic index than either concurrent RT-SOR or RT alone. In conclusion, sequential RT-SOR demonstrates greater efficacy against HCC than concurrent RT-SOR both in vitro and in vivo. These results may have implications for clinical decision-making and prospective trial design.

摘要

索拉非尼(SOR)是唯一已知能提高肝细胞癌(HCC)患者生存率的系统治疗药物。然而,SOR 仅将患者的生存时间延长了不到 3 个月,并且不能改变症状的进展。为了改善结果,目前有几项 I-II 期临床试验正在研究 HCC 患者应用 SOR 联合放疗(RT)的方案,包括不同的同步和序贯治疗方案。我们的研究提供了体外和体内研究中,RT 同步和序贯 SOR 治疗 HCC 细胞的相关作用的临床前数据。通过评估克隆存活、细胞凋亡、细胞周期分布和 γ-H2AX 焦点形成,在体外的 4 种 HCC 细胞系中测试了同步和序贯 RT-SOR 方案的疗效。在后腿移植瘤模型中通过评价肿瘤生长延迟和进行免疫荧光染色,对体内结果进行了验证。体外,在 4 种细胞系中,3 种细胞系中出现了同步 RT-SOR 的放射保护作用,而 4 种细胞系中的所有细胞均出现了序贯 RT-SOR 导致的集落形成减少。与单独 RT 相比,序贯 RT-SOR 增加了细胞凋亡,而同步 RT-SOR 则没有。SOR 诱导的细胞周期重排导致 G1-S 期延迟和细胞周期减慢,从而使细胞进入对放疗不敏感的阶段。与单独 RT 相比,在照射后 24 小时,更多的双链断裂(DSB)仍然存在于同步 RT-SOR 中。在体内,序贯 RT-SOR 产生了最大的肿瘤生长延迟,而同步 RT-SOR 与单独 RT 相似。与同步 RT-SOR 相比,在单独 RT 或序贯 RT-SOR 治疗的移植瘤中观察到更多持续的 DSBs。序贯 RT-SOR 还导致肿瘤血管生成和有丝分裂指数的降低,优于同步 RT-SOR 或单独 RT。总之,与同步 RT-SOR 相比,序贯 RT-SOR 在体外和体内均对 HCC 具有更高的疗效。这些结果可能对临床决策和前瞻性试验设计具有重要意义。

https://cdn.ncbi.nlm.nih.gov/pmc/blobs/95bb/3675179/40cf97bde3d3/pone.0065726.g001.jpg

文献AI研究员

20分钟写一篇综述,助力文献阅读效率提升50倍。

立即体验

用中文搜PubMed

大模型驱动的PubMed中文搜索引擎

马上搜索

文档翻译

学术文献翻译模型,支持多种主流文档格式。

立即体验