Suppr超能文献

神经 HDAC 抑制的基因组靶标及组蛋白乙酰化和基因表达谱分析。

Genomic targets, and histone acetylation and gene expression profiling of neural HDAC inhibition.

机构信息

Instituto de Neurociencias de Alicante (Universidad Miguel Hernández - Consejo Superior de Investigaciones Científicas), Campus de Sant Joan. Apt. 18. Sant Joan d'Alacant, 03550 Alicante, Spain.

出版信息

Nucleic Acids Res. 2013 Sep;41(17):8072-84. doi: 10.1093/nar/gkt590. Epub 2013 Jul 1.

Abstract

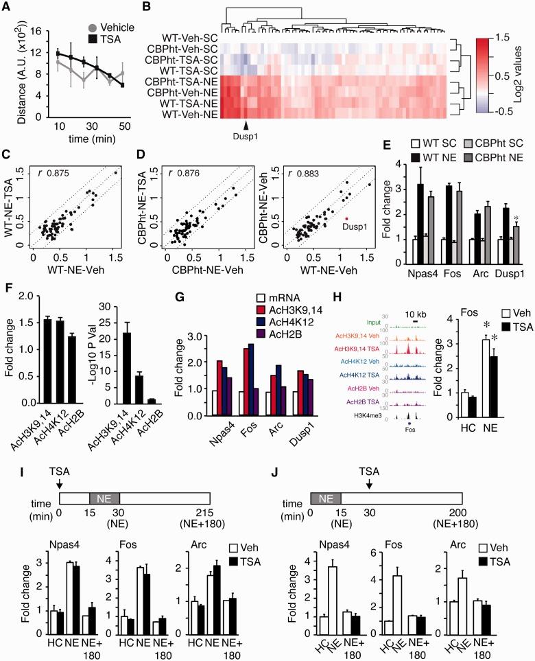
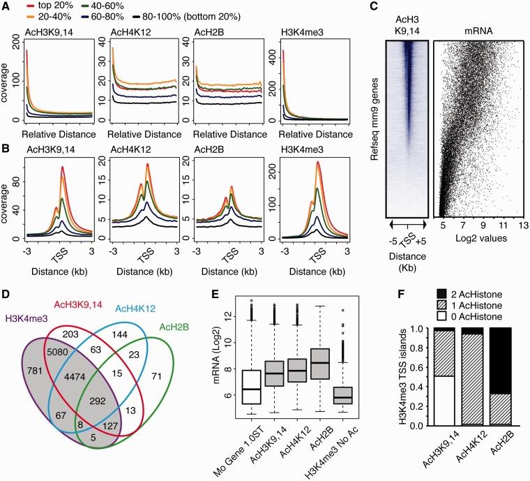
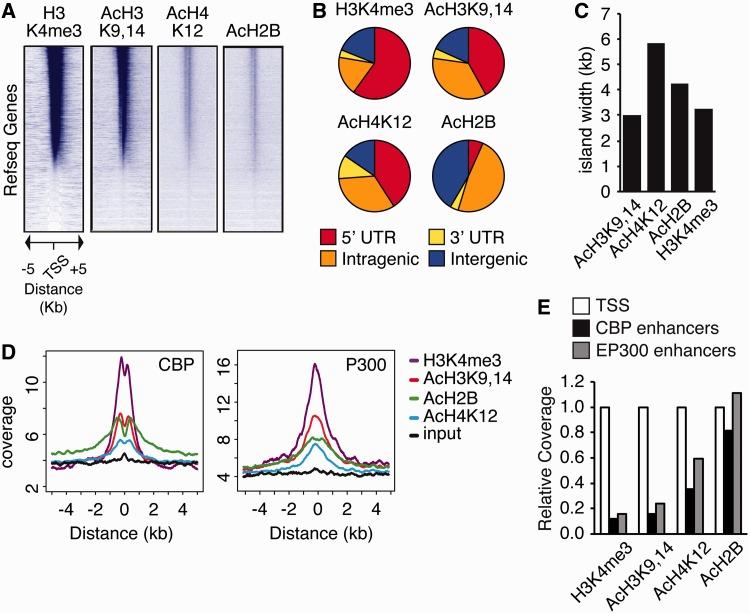
Histone deacetylase inhibitors (HDACis) have been shown to potentiate hippocampal-dependent memory and synaptic plasticity and to ameliorate cognitive deficits and degeneration in animal models for different neuropsychiatric conditions. However, the impact of these drugs on hippocampal histone acetylation and gene expression profiles at the genomic level, and the molecular mechanisms that underlie their specificity and beneficial effects in neural tissue, remains obscure. Here, we mapped four relevant histone marks (H3K4me3, AcH3K9,14, AcH4K12 and pan-AcH2B) in hippocampal chromatin and investigated at the whole-genome level the impact of HDAC inhibition on acetylation profiles and basal and activity-driven gene expression. HDAC inhibition caused a dramatic histone hyperacetylation that was largely restricted to active loci pre-marked with H3K4me3 and AcH3K9,14. In addition, the comparison of Chromatin immunoprecipitation sequencing and gene expression profiles indicated that Trichostatin A-induced histone hyperacetylation, like histone hypoacetylation induced by histone acetyltransferase deficiency, had a modest impact on hippocampal gene expression and did not affect the transient transcriptional response to novelty exposure. However, HDAC inhibition caused the rapid induction of a homeostatic gene program related to chromatin deacetylation. These results illuminate both the relationship between hippocampal gene expression and histone acetylation and the mechanism of action of these important neuropsychiatric drugs.

摘要

组蛋白去乙酰化酶抑制剂(HDACis)已被证明能增强海马依赖的记忆和突触可塑性,并改善不同神经精神疾病动物模型的认知缺陷和退化。然而,这些药物对海马组蛋白乙酰化和基因组水平上基因表达谱的影响,以及它们在神经组织中特异性和有益作用的分子机制仍然不清楚。在这里,我们在海马体染色质中绘制了四个相关的组蛋白标记(H3K4me3、AcH3K9、14、AcH4K12 和 pan-AcH2B),并在全基因组水平上研究了 HDAC 抑制对乙酰化谱以及基础和活性驱动基因表达的影响。HDAC 抑制导致组蛋白显著超乙酰化,这种超乙酰化主要局限于预先标记有 H3K4me3 和 AcH3K9、14 的活性位点。此外,染色质免疫沉淀测序和基因表达谱的比较表明, Trichostatin A 诱导的组蛋白超乙酰化,就像组蛋白乙酰转移酶缺陷诱导的组蛋白低乙酰化一样,对海马基因表达的影响不大,也不会影响对新奇暴露的瞬时转录反应。然而,HDAC 抑制会迅速诱导与染色质去乙酰化相关的稳态基因程序。这些结果阐明了海马基因表达和组蛋白乙酰化之间的关系,以及这些重要的神经精神疾病药物的作用机制。

https://cdn.ncbi.nlm.nih.gov/pmc/blobs/6fd3/3783173/05c008898ef6/gkt590f1p.jpg

文献AI研究员

20分钟写一篇综述,助力文献阅读效率提升50倍。

立即体验

用中文搜PubMed

大模型驱动的PubMed中文搜索引擎

马上搜索

文档翻译

学术文献翻译模型,支持多种主流文档格式。

立即体验