Suppr超能文献

miR-663 的启动子在中国人儿童急性髓系白血病(AML)中呈超甲基化。

The promoter of miR-663 is hypermethylated in Chinese pediatric acute myeloid leukemia (AML).

机构信息

Department of Hematology and Oncology, Children's Hospital of Soochow University, Suzhou, China.

出版信息

BMC Med Genet. 2013 Jul 19;14:74. doi: 10.1186/1471-2350-14-74.

Abstract

BACKGROUND

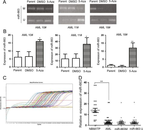
There is growing evidence supporting a role for microRNAs (miRNA) as targets in aberrant mechanisms of DNA hypermethylation. Epigenetic silencing of tumor suppressor miRNAs, including miR-663, which has recently been reported to be inactivated by hypermethylation in several cancers, may play important roles in pediatric acute myeloid leukemia (AML). However, expression of miR-663 and its promoter methylation remain status unclear in childhood leukemia.

METHODS

Promoter methylation status of miR-663 was investigated by methylation specific PCR (MSP) and bisulfate genomic sequencing (BGS). Transcriptional expression of miR-663 was evaluated by semi-quantitative and real-time PCR, and the relationship between expression of miR-663 and promoter methylation was confirmed using 5-aza-2'-deoxycytidine (5-Aza) demethylation reagent.

RESULTS

MiR-663 was aberrantly methylated in 45.5% (5/11) leukemia cell lines; BGS showed that the promoter was significantly methylated in three AML cell lines; methylation of miR-663 was significantly higher in Chinese pediatric AML patients [41.4% (29/70)] compared to normal bone marrow (NBM) control samples [10.0% (3/30)]. These results were confirmed by both BGS and 5-Aza demethylation analysis. In addition, miR-663 transcript expression was significantly lower in AML patients, both with and without miR-663 methylation, compared to controls; however, there were no significant differences in clinical features or French-American-British (FAB) classification between patients with and without miR-663 methylation.

CONCLUSIONS

Expression of miR-663 was significantly lower in pediatric AML cells compared to NBM controls; furthermore, a high frequency of miR-663 promoter hypermethylation was observed in both AML cell lines and pediatric AML samples. Inactivation of miR-663 by promoter hypermethylation could be affected by 5-Aza demethylation. These findings suggest that hypermethylation of the miR-663 promoter may be an early event in the development of pediatric AML.

摘要

背景

越来越多的证据表明,微小 RNA(miRNA)作为异常 DNA 高甲基化机制的靶点具有重要作用。肿瘤抑制 miRNA(如 miR-663)的表观遗传沉默,最近有报道称在几种癌症中因高甲基化而失活,可能在小儿急性髓细胞白血病(AML)中发挥重要作用。然而,miR-663 的表达及其启动子甲基化在儿童白血病中的状态尚不清楚。

方法

通过甲基化特异性 PCR(MSP)和亚硫酸氢盐基因组测序(BGS)检测 miR-663 的启动子甲基化状态。采用半定量和实时 PCR 评估 miR-663 的转录表达,并使用 5-氮杂-2'-脱氧胞苷(5-Aza)去甲基化试剂证实 miR-663 表达与启动子甲基化的关系。

结果

miR-663 在 45.5%(11/24)白血病细胞系中异常甲基化;BGS 显示,在三个 AML 细胞系中启动子明显甲基化;与正常骨髓(NBM)对照样本[10.0%(3/30)]相比,中国小儿 AML 患者[41.4%(29/70)]中 miR-663 的甲基化明显更高。这些结果通过 BGS 和 5-Aza 去甲基化分析得到证实。此外,与对照相比,miR-663 甲基化的 AML 患者和无 miR-663 甲基化的 AML 患者的 miR-663 转录表达均显著降低;然而,miR-663 甲基化的患者与无 miR-663 甲基化的患者在临床特征或法国-美国-英国(FAB)分类方面没有显著差异。

结论

与 NBM 对照相比,miR-663 在小儿 AML 细胞中的表达显著降低;此外,在 AML 细胞系和小儿 AML 样本中均观察到 miR-663 启动子高甲基化的高频率。miR-663 启动子的高甲基化可能受 5-Aza 去甲基化的影响。这些发现表明,miR-663 启动子的高甲基化可能是小儿 AML 发展的早期事件。

https://cdn.ncbi.nlm.nih.gov/pmc/blobs/ef7d/3726388/fd7dd5b5fabf/1471-2350-14-74-1.jpg

文献AI研究员

20分钟写一篇综述,助力文献阅读效率提升50倍。

立即体验

用中文搜PubMed

大模型驱动的PubMed中文搜索引擎

马上搜索

文档翻译

学术文献翻译模型,支持多种主流文档格式。

立即体验