Suppr超能文献

猪脂肪组织来源的间充质干细胞经过长期冷冻保存后,仍保持其增殖特性、衰老、核型和可塑性。

Porcine adipose tissue-derived mesenchymal stem cells retain their proliferative characteristics, senescence, karyotype and plasticity after long-term cryopreservation.

机构信息

Heart Institute (InCor), University of São Paulo Medical School, São Paulo, São Paulo, Brazil.

出版信息

PLoS One. 2013 Jul 9;8(7):e67939. doi: 10.1371/journal.pone.0067939. Print 2013.

Abstract

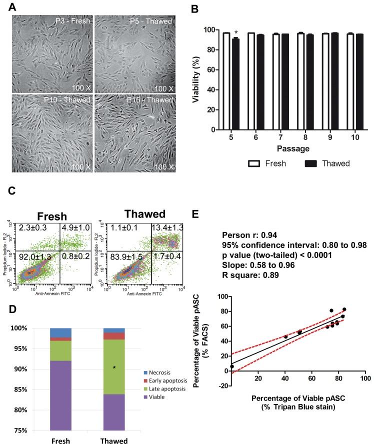
We and others have provided evidence that adipose tissue-derived mesenchymal stem cells (ASCs) can mitigate rat cardiac functional deterioration after myocardial ischemia, even though the mechanism of action or the relevance of these findings to human conditions remains elusive. In this regard, the porcine model is a key translational step, because it displays heart anatomic-physiological features that are similar to those found in the human heart. Towards this end, we wanted to establish the cultural characteristics of porcine ASCs (pASCs) with or without long-term cryostorage, considering that allogeneic transplantation may also be a future option. Compared to fresh pASCs, thawed cells displayed 90-95% viability and no changes in morphological characteristics or in the expression of surface markers (being pASCs characterized by positive markers CD29(+); CD90(+); CD44(+); CD140b(+); CD105(+); and negative markers CD31(-); CD34(-); CD45(-) and SLA-DR(-); n = 3). Mean population doubling time was also comparable (64.26±15.11 hours to thawed cells vs. 62.74±18.07 hours to fresh cells) and cumulative population doubling increased constantly until Passage 10 (P10) in the entire cell population, with a small and gradual increase in senescence (P5, 3.25%±0.26 vs. 3.47%±0.32 and P10, 9.6%±0.29 vs. 10.67%±1.25, thawed vs. fresh; SA-β-Gal staining). Chromosomal aberrations were not observed. In addition, under both conditions pASCs responded to adipogenic and osteogenic chemical cues in vitro. In conclusion, we have demonstrated the growth characteristics, senescence, and the capacity of pASCs to respond to chemical cues in vitro and have provided evidence that these properties are not influenced by cryostorage in 10% DMSO solution.

摘要

我们和其他人已经提供了证据,表明脂肪组织来源的间充质干细胞(ASCs)可以减轻大鼠心肌缺血后的心脏功能恶化,尽管其作用机制或这些发现与人类状况的相关性仍然难以捉摸。在这方面,猪模型是一个关键的转化步骤,因为它显示出与人类心脏相似的心脏解剖生理特征。为此,我们希望建立猪 ASC(pASC)的培养特性,无论是否进行长期冷冻保存,因为同种异体移植也可能是未来的选择。与新鲜 pASC 相比,解冻细胞的存活率为 90-95%,形态特征或表面标志物的表达没有变化(pASC 的特征是阳性标志物 CD29(+);CD90(+);CD44(+);CD140b(+);CD105(+);阴性标志物 CD31(-);CD34(-);CD45(-)和 SLA-DR(-);n=3)。群体倍增时间也相当(解冻细胞为 64.26±15.11 小时,新鲜细胞为 62.74±18.07 小时),整个细胞群体的群体倍增数在 P10 时一直稳定增加,衰老的比例略有增加且逐渐增加(P5,3.25%±0.26 对 3.47%±0.32,P10,9.6%±0.29 对 10.67%±1.25,解冻对新鲜;SA-β-Gal 染色)。未观察到染色体异常。此外,在这两种情况下,pASC 都可以在体外对成脂和成骨化学信号做出反应。总之,我们已经证明了 pASC 的生长特性、衰老以及对体外化学信号的反应能力,并且有证据表明,这些特性不受 10% DMSO 溶液冷冻保存的影响。

https://cdn.ncbi.nlm.nih.gov/pmc/blobs/9a5d/3706624/d8ee18250b18/pone.0067939.g001.jpg

文献AI研究员

20分钟写一篇综述,助力文献阅读效率提升50倍。

立即体验

用中文搜PubMed

大模型驱动的PubMed中文搜索引擎

马上搜索

文档翻译

学术文献翻译模型,支持多种主流文档格式。

立即体验