Suppr超能文献

桥粒芯糖蛋白 2-整合素β8 相互作用调控内皮细胞中的肌动蛋白组装:系统性硬皮病中的失调。

Desmoglein-2-integrin Beta-8 interaction regulates actin assembly in endothelial cells: deregulation in systemic sclerosis.

机构信息

Department of Experimental and Clinical Medicine, University of Florence, Florence, Italy.

出版信息

PLoS One. 2013 Jul 11;8(7):e68117. doi: 10.1371/journal.pone.0068117. Print 2013.

Abstract

BACKGROUND

The inability of endothelial cells of patients affected by the diffuse form of Systemic sclerosis (SSc) to perform angiogenesis is a marker of the disease. We previously demonstrated that desmoglein-2 reduction is a major difference between (SSc)-microvascular endothelial cells (MVECs) and normal (N)-MVECs. Here we investigated the role of desmoglein-2 in human N-MVECs and SSc-MVECs angiogenesis.

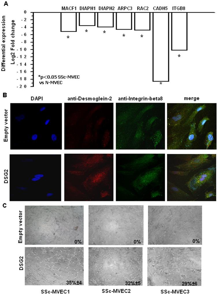
METHODOLOGY/PRINCIPAL FINDINGS: Angiogenesis was studied by Matrigel invasion, capillary morphogenesis in vitro and Matrigel plug assay in vivo. Gene profiling was studied by Affymetrix technology and signal transduction by Western blotting. Colocalization was validated by immunoprecipitation and confocal microscopy. SiRNAs were used to validate the roles of specific molecules. We observed that desmoglein-2 co-localizes with integrin-beta8 in N-MVECs. This complex is required to signal through Rac, FAK, SMAD1/5 and MAP-kinases, promoting an angiogenic program. Inhibition of desmoglein-2 by DSG2-siRNA impaired actin stress fibres formation, capillary morphogenesis in vitro and angiogenesis in vivo. Transcriptome profiling after DSG2 inhibition revealed alterations of several genes involved in actin organization. siRNA inhibition of integrin-beta8 and RAC2 also resulted into capillary morphogenesis impairment in N-MVECs, due to reduced expression of the same actin-assembly genes that were down-regulated by DSG2 silencing. SSc-MVECs showed down-regulation of the same genes in DSG2-siRNA treated N-MVECs, suggesting that impairment of desmoglein-2/integrin-beta8 complex contributes to angiogenesis derangement in SSc. Transfection of DSG2 in SSc-MVEC partially restored their angiogenic properties in vitro.

CONCLUSIONS/SIGNIFICANCE: We have shown that impairment of actin assembly as a result of desmoglein-2/integrin-beta8 complex formation is a major factor contributing to angiogenesis deregulation in Systemic sclerosis.

摘要

背景

患有弥漫性系统性硬化症(SSc)的患者内皮细胞无法进行血管生成,这是该疾病的一个标志。我们之前的研究表明,桥粒芯糖蛋白-2 的减少是 SSc-微血管内皮细胞(MVECs)与正常(N)-MVECs 之间的主要区别。在这里,我们研究了桥粒芯糖蛋白-2 在人 N-MVECs 和 SSc-MVECs 血管生成中的作用。

方法/主要发现:通过 Matrigel 侵袭、体外毛细血管形态发生和体内 Matrigel plugs 测定研究血管生成。通过 Affymetrix 技术研究基因谱,通过 Western blot 研究信号转导。通过免疫沉淀和共聚焦显微镜验证共定位。使用 siRNA 验证特定分子的作用。我们观察到桥粒芯糖蛋白-2 与整合素-β8 在 N-MVECs 中存在共定位。这种复合物通过 Rac、FAK、SMAD1/5 和 MAP 激酶信号传递,促进血管生成程序。DSG2-siRNA 抑制桥粒芯糖蛋白-2 会损害肌动蛋白应力纤维形成、体外毛细血管形态发生和体内血管生成。DSG2 抑制后的转录组谱分析显示,几种参与肌动蛋白组织的基因发生改变。整合素-β8 和 RAC2 的 siRNA 抑制也导致 N-MVECs 中毛细血管形态发生受损,这是由于 DSG2 沉默导致相同的肌动蛋白组装基因表达减少所致。DSG2-siRNA 处理的 N-MVECs 中 SSc-MVECs 也表现出相同基因的下调,这表明桥粒芯糖蛋白-2/整合素-β8 复合物的损伤导致 SSc 中的血管生成紊乱。DSG2 在 SSc-MVECs 中的转染部分恢复了它们在体外的血管生成特性。

结论/意义:我们已经表明,由于桥粒芯糖蛋白-2/整合素-β8 复合物的形成导致肌动蛋白组装受损,是系统性硬化症血管生成紊乱的主要因素。

https://cdn.ncbi.nlm.nih.gov/pmc/blobs/2fbf/3708925/add33e20b8b4/pone.0068117.g001.jpg

文献AI研究员

20分钟写一篇综述,助力文献阅读效率提升50倍。

立即体验

用中文搜PubMed

大模型驱动的PubMed中文搜索引擎

马上搜索

文档翻译

学术文献翻译模型,支持多种主流文档格式。

立即体验