Suppr超能文献

局部增殖主导动脉粥样硬化病灶中巨噬细胞的积累。

Local proliferation dominates lesional macrophage accumulation in atherosclerosis.

机构信息

1] Center for Systems Biology, Massachusetts General Hospital and Harvard Medical School, Boston, Massachusetts, USA. [2] Toronto General Research Institute, University Health Network, Toronto, Ontario, Canada. [3] Department of Laboratory Medicine and Pathobiology, University of Toronto, Toronto, Ontario, Canada. [4] Department of Immunology, University of Toronto, Toronto, Ontario, Canada. [5].

出版信息

Nat Med. 2013 Sep;19(9):1166-72. doi: 10.1038/nm.3258. Epub 2013 Aug 11.

Abstract

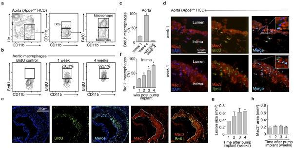
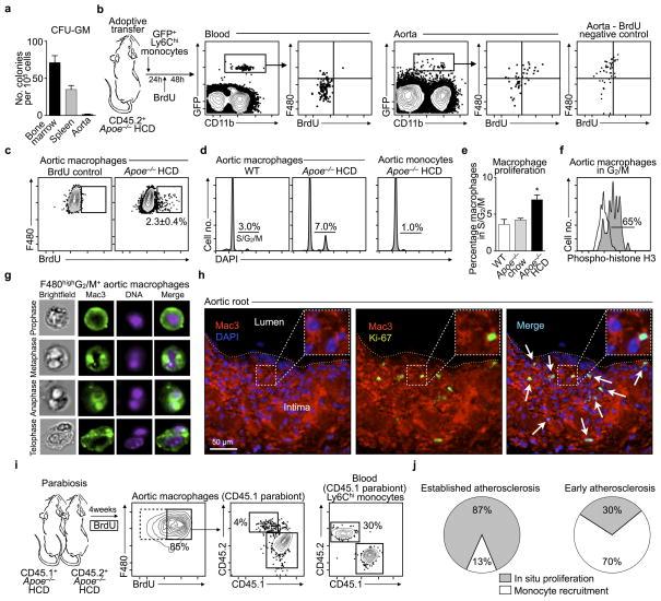
During the inflammatory response that drives atherogenesis, macrophages accumulate progressively in the expanding arterial wall. The observation that circulating monocytes give rise to lesional macrophages has reinforced the concept that monocyte infiltration dictates macrophage buildup. Recent work has indicated, however, that macrophage accumulation does not depend on monocyte recruitment in some inflammatory contexts. We therefore revisited the mechanism underlying macrophage accumulation in atherosclerosis. In murine atherosclerotic lesions, we found that macrophages turn over rapidly, after 4 weeks. Replenishment of macrophages in these experimental atheromata depends predominantly on local macrophage proliferation rather than monocyte influx. The microenvironment orchestrates macrophage proliferation through the involvement of scavenger receptor A (SR-A). Our study reveals macrophage proliferation as a key event in atherosclerosis and identifies macrophage self-renewal as a therapeutic target for cardiovascular disease.

摘要

在导致动脉粥样硬化形成的炎症反应过程中,巨噬细胞逐渐在扩张的动脉壁中积聚。循环单核细胞可分化为病灶内的巨噬细胞这一发现,进一步证实了单核细胞浸润决定了巨噬细胞的堆积这一概念。然而,最近的研究表明,在某些炎症环境中,巨噬细胞的积累并不依赖于单核细胞的募集。因此,我们重新研究了动脉粥样硬化中巨噬细胞积累的机制。在小鼠动脉粥样硬化病变中,我们发现巨噬细胞在 4 周后迅速发生更替。这些实验性动脉粥样瘤中巨噬细胞的补充主要依赖于局部巨噬细胞的增殖,而不是单核细胞的流入。微环境通过清道夫受体 A(SR-A)的参与来调节巨噬细胞的增殖。我们的研究揭示了巨噬细胞增殖是动脉粥样硬化的一个关键事件,并确定了巨噬细胞自我更新是心血管疾病的一个治疗靶点。

https://cdn.ncbi.nlm.nih.gov/pmc/blobs/7028/3769444/572b2b8164df/nihms487709f1.jpg

文献AI研究员

20分钟写一篇综述,助力文献阅读效率提升50倍。

立即体验

用中文搜PubMed

大模型驱动的PubMed中文搜索引擎

马上搜索

文档翻译

学术文献翻译模型,支持多种主流文档格式。

立即体验