Suppr超能文献

Osterix-cre 标记的祖细胞有助于骨髓基质的形成和维持。

Osterix-cre labeled progenitor cells contribute to the formation and maintenance of the bone marrow stroma.

机构信息

Department of Reconstructive Sciences, University of Connecticut Health Center, Farmington, Connecticut, United States of America.

出版信息

PLoS One. 2013 Aug 8;8(8):e71318. doi: 10.1371/journal.pone.0071318. eCollection 2013.

Abstract

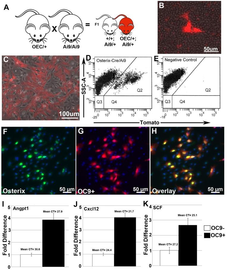
We have carried out fate mapping studies using Osterix-EGFPCre and Osterix-CreERt animal models and found Cre reporter expression in many different cell types that make up the bone marrow stroma. Constitutive fate mapping resulted in the labeling of different cellular components located throughout the bone marrow, whereas temporal fate mapping at E14.5 resulted in the labeling of cells within a region of the bone marrow. The identity of cell types marked by constitutive and temporal fate mapping included osteoblasts, adipocytes, vascular smooth muscle, perineural, and stromal cells. Prolonged tracing of embryonic precursors labeled at E14.5dpc revealed the continued existence of their progeny up to 10 months of age, suggesting that fate mapped, labeled embryonic precursors gave rise to long lived bone marrow progenitor cells. To provide further evidence for the marking of bone marrow progenitors, bone marrow cultures derived from Osterix-EGFPCre/Ai9 mice showed that stromal cells retained Cre reporter expression and yielded a FACS sorted population that was able to differentiate into osteoblasts, adipocytes, and chondrocytes in vitro and into osteoblasts, adipocytes, and perivascular stromal cells after transplantation. Collectively, our studies reveal the developmental process by which Osterix-Cre labeled embryonic progenitors give rise to adult bone marrow progenitors which establish and maintain the bone marrow stroma.

摘要

我们使用 Osterix-EGFPCre 和 Osterix-CreERt 动物模型进行了命运图谱研究,发现 Cre 报告基因在构成骨髓基质的许多不同细胞类型中表达。组成性命运图谱导致标记了位于骨髓各处的不同细胞成分,而在 E14.5 进行的时间性命运图谱导致标记了骨髓内的一个区域的细胞。组成性和时间性命运图谱标记的细胞类型包括成骨细胞、脂肪细胞、血管平滑肌、神经周围和基质细胞。对在 E14.5dpc 标记的胚胎前体进行的长时间追踪显示,其后代一直存在到 10 个月大,这表明被命运图谱标记的、标记的胚胎前体产生了长寿的骨髓祖细胞。为了提供进一步证明骨髓祖细胞被标记的证据,从 Osterix-EGFPCre/Ai9 小鼠中分离出的骨髓培养物显示,基质细胞保留了 Cre 报告基因的表达,并产生了一个可以在体外分化为成骨细胞、脂肪细胞和软骨细胞的 FACS 分选群体,以及在移植后可以分化为成骨细胞、脂肪细胞和血管周围基质细胞的群体。总之,我们的研究揭示了 Osterix-Cre 标记的胚胎祖细胞如何产生成年骨髓祖细胞,从而建立和维持骨髓基质的发育过程。

https://cdn.ncbi.nlm.nih.gov/pmc/blobs/7dad/3738599/2c83290e3a6a/pone.0071318.g001.jpg

文献AI研究员

20分钟写一篇综述,助力文献阅读效率提升50倍。

立即体验

用中文搜PubMed

大模型驱动的PubMed中文搜索引擎

马上搜索

文档翻译

学术文献翻译模型,支持多种主流文档格式。

立即体验