Suppr超能文献

β1-和β3-电压门控钠离子通道亚基调节 HEK293 细胞中 Nav1.7 的细胞表面表达和糖基化。

β1- and β3- voltage-gated sodium channel subunits modulate cell surface expression and glycosylation of Nav1.7 in HEK293 cells.

机构信息

Pain Center, Department of Anesthesiology, University Hospital Center and University of Lausanne Lausanne, Switzerland ; Department of Clinical Research, University of Bern Bern, Switzerland.

出版信息

Front Cell Neurosci. 2013 Aug 30;7:137. doi: 10.3389/fncel.2013.00137. eCollection 2013.

Abstract

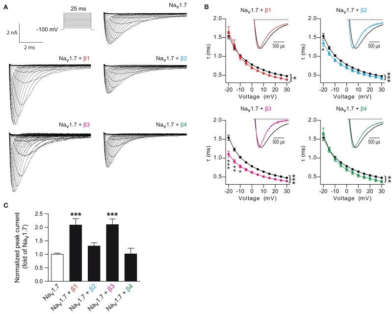
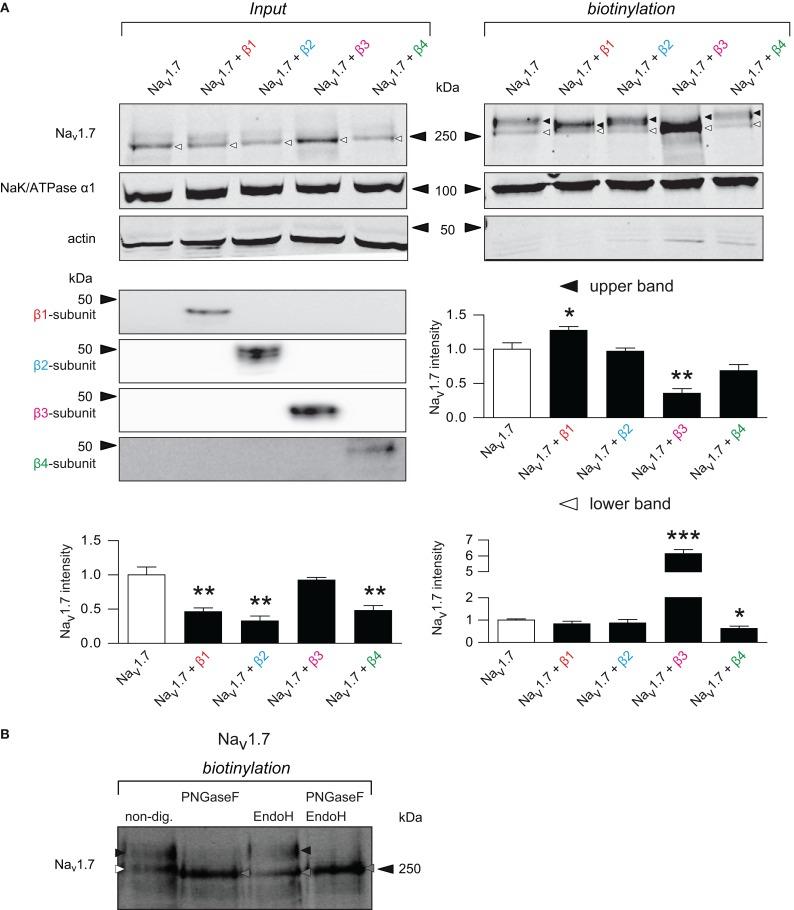
Voltage-gated sodium channels (Navs) are glycoproteins composed of a pore-forming α-subunit and associated β-subunits that regulate Nav α-subunit plasma membrane density and biophysical properties. Glycosylation of the Nav α-subunit also directly affects Navs gating. β-subunits and glycosylation thus comodulate Nav α-subunit gating. We hypothesized that β-subunits could directly influence α-subunit glycosylation. Whole-cell patch clamp of HEK293 cells revealed that both β1- and β3-subunits coexpression shifted V ½ of steady-state activation and inactivation and increased Nav1.7-mediated I Na density. Biotinylation of cell surface proteins, combined with the use of deglycosydases, confirmed that Nav1.7 α-subunits exist in multiple glycosylated states. The α-subunit intracellular fraction was found in a core-glycosylated state, migrating at 250 kDa. At the plasma membrane, in addition to the core-glycosylated form, a fully glycosylated form of Nav1.7 (280 kDa) was observed. This higher band shifted to an intermediate band (~260 kDa) when β1-subunits were coexpressed, suggesting that the β1-subunit promotes an alternative glycosylated form of Nav1.7. Furthermore, the β1-subunit increased the expression of this alternative glycosylated form and the β3-subunit increased the expression of the core-glycosylated form of Nav1.7. This study describes a novel role for β1- and β3-subunits in the modulation of Nav1.7 α-subunit glycosylation and cell surface expression.

摘要

电压门控钠离子通道(Navs)是由一个孔形成的α亚基和相关的β亚基组成的糖蛋白,调节 Nav α亚基质膜密度和生物物理特性。Nav α亚基的糖基化也直接影响 Navs 的门控。β亚基和糖基化因此共同调节 Nav α亚基的门控。我们假设β亚基可以直接影响α亚基的糖基化。HEK293 细胞的全细胞膜片钳显示,β1和β3亚基的共表达改变了稳态激活和失活的 V ½,并增加了 Nav1.7 介导的 I Na 密度。细胞表面蛋白的生物素化,结合使用糖苷酶,证实 Nav1.7 α亚基存在多种糖基化状态。α亚基细胞内部分存在于核心糖基化状态,迁移到约 250 kDa。在质膜上,除了核心糖基化形式外,还观察到 Nav1.7 的完全糖基化形式(280 kDa)。当共表达β1亚基时,这个更高的带迁移到一个中间带(260 kDa),这表明β1亚基促进了 Nav1.7 的另一种糖基化形式。此外,β1亚基增加了这种替代糖基化形式的表达,而β3亚基增加了 Nav1.7 的核心糖基化形式的表达。本研究描述了β1和β3亚基在调节 Nav1.7 α亚基糖基化和细胞表面表达中的新作用。

https://cdn.ncbi.nlm.nih.gov/pmc/blobs/2999/3757325/27d4d9ba9589/fncel-07-00137-g0001.jpg

文献AI研究员

20分钟写一篇综述,助力文献阅读效率提升50倍。

立即体验

用中文搜PubMed

大模型驱动的PubMed中文搜索引擎

马上搜索

文档翻译

学术文献翻译模型,支持多种主流文档格式。

立即体验