Suppr超能文献

人类癌症中致癌特征的新态势。

Emerging landscape of oncogenic signatures across human cancers.

作者信息

Ciriello Giovanni, Miller Martin L, Aksoy Bülent Arman, Senbabaoglu Yasin, Schultz Nikolaus, Sander Chris

机构信息

Computational Biology Program, Memorial Sloan-Kettering Cancer Center, New York, New York, USA.

出版信息

Nat Genet. 2013 Oct;45(10):1127-33. doi: 10.1038/ng.2762.

Abstract

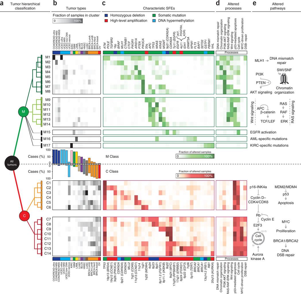
Cancer therapy is challenged by the diversity of molecular implementations of oncogenic processes and by the resulting variation in therapeutic responses. Projects such as The Cancer Genome Atlas (TCGA) provide molecular tumor maps in unprecedented detail. The interpretation of these maps remains a major challenge. Here we distilled thousands of genetic and epigenetic features altered in cancers to ∼500 selected functional events (SFEs). Using this simplified description, we derived a hierarchical classification of 3,299 TCGA tumors from 12 cancer types. The top classes are dominated by either mutations (M class) or copy number changes (C class). This distinction is clearest at the extremes of genomic instability, indicating the presence of different oncogenic processes. The full hierarchy shows functional event patterns characteristic of multiple cross-tissue groups of tumors, termed oncogenic signature classes. Targetable functional events in a tumor class are suggestive of class-specific combination therapy. These results may assist in the definition of clinical trials to match actionable oncogenic signatures with personalized therapies.

摘要

癌症治疗面临着致癌过程分子表现形式的多样性以及由此导致的治疗反应差异的挑战。诸如癌症基因组图谱(TCGA)之类的项目以前所未有的细节提供了分子肿瘤图谱。对这些图谱的解读仍然是一项重大挑战。在此,我们将癌症中数千种改变的遗传和表观遗传特征提炼为约500个选定的功能事件(SFE)。利用这一简化描述,我们对来自12种癌症类型的3299个TCGA肿瘤进行了分层分类。顶级类别主要由突变(M类)或拷贝数变化(C类)主导。这种区别在基因组不稳定性的极端情况下最为明显,表明存在不同的致癌过程。完整的层次结构显示了多个跨组织肿瘤组的功能事件模式,称为致癌特征类别。肿瘤类别中可靶向的功能事件提示了类别特异性联合治疗。这些结果可能有助于定义临床试验,以便将可操作的致癌特征与个性化疗法相匹配。

https://cdn.ncbi.nlm.nih.gov/pmc/blobs/bfa8/4320046/5a36150417f1/nihms550190f1.jpg

文献AI研究员

20分钟写一篇综述,助力文献阅读效率提升50倍。

立即体验

用中文搜PubMed

大模型驱动的PubMed中文搜索引擎

马上搜索

文档翻译

学术文献翻译模型,支持多种主流文档格式。

立即体验