Suppr超能文献

在感染过程中,通过泛素介导将自噬机器募集到内体。

Recruitment of the autophagic machinery to endosomes during infection is mediated by ubiquitin.

机构信息

Department of Genetics, Graduate School of Medicine, 2 Laboratory of Intracellular Membrane Dynamics, Graduate school of Frontier Biosciences, 3 Department of Molecular Virology, Research Institute for Microbial Diseases, 4 Department of Host Defense, WPI Immunology Frontier Research Center, 5 Department of Host Defense, Research Institute for Microbial Disease, and 6 Core Instrumentation Facility, Research Institute for Microbial Disease, Osaka University, 2-2 Yamadaoka, Suita, Osaka 565-0871, Japan.

出版信息

J Cell Biol. 2013 Oct 14;203(1):115-28. doi: 10.1083/jcb.201304188. Epub 2013 Oct 7.

Abstract

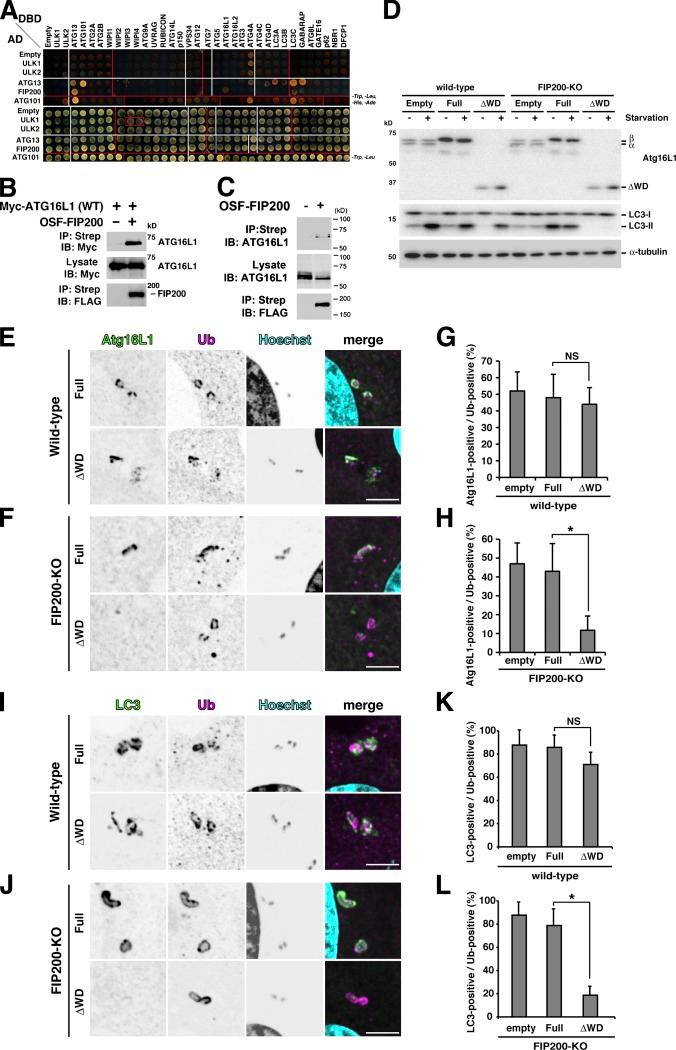
Although ubiquitin is thought to be important for the autophagic sequestration of invading bacteria (also called xenophagy), its precise role remains largely enigmatic. Here we determined how ubiquitin is involved in this process. After invasion, ubiquitin is conjugated to host cellular proteins in endosomes that contain Salmonella or transfection reagent-coated latex (polystyrene) beads, which mimic invading bacteria. Ubiquitin is recognized by the autophagic machinery independently of the LC3-ubiquitin interaction through adaptor proteins, including a direct interaction between ubiquitin and Atg16L1. To ensure that invading pathogens are captured and degraded, Atg16L1 targeting is secured by two backup systems that anchor Atg16L1 to ubiquitin-decorated endosomes. Thus, we reveal that ubiquitin is a pivotal molecule that connects bacteria-containing endosomes with the autophagic machinery upstream of LC3.

摘要

虽然泛素被认为对入侵细菌(也称为异噬)的自噬隔离很重要,但它的确切作用在很大程度上仍是个谜。在这里,我们确定了泛素如何参与这个过程。入侵后,泛素与含有沙门氏菌或转染试剂包被的乳胶(聚苯乙烯)珠的内体中的宿主细胞蛋白发生连接,这些珠模拟入侵细菌。泛素通过衔接蛋白被自噬机制识别,与 LC3-泛素相互作用无关,衔接蛋白包括泛素与 Atg16L1 之间的直接相互作用。为了确保捕获和降解入侵的病原体,Atg16L1 的靶向作用由两个备份系统来保证,该系统将 Atg16L1 锚定在泛素修饰的内体上。因此,我们揭示了泛素是一种关键分子,它将含有细菌的内体与 LC3 上游的自噬机制连接起来。

https://cdn.ncbi.nlm.nih.gov/pmc/blobs/7320/3798248/72d4c39bbf6b/JCB_201304188_Fig1.jpg

文献AI研究员

20分钟写一篇综述,助力文献阅读效率提升50倍。

立即体验

用中文搜PubMed

大模型驱动的PubMed中文搜索引擎

马上搜索

文档翻译

学术文献翻译模型,支持多种主流文档格式。

立即体验