Suppr超能文献

自然遗传变异对增强子选择和功能的影响。

Effect of natural genetic variation on enhancer selection and function.

机构信息

1] Department of Cellular and Molecular Medicine, University of California, San Diego, 9500 Gilman Drive, Mail Code 0651, La Jolla, California 92093, USA [2].

出版信息

Nature. 2013 Nov 28;503(7477):487-92. doi: 10.1038/nature12615. Epub 2013 Oct 13.

Abstract

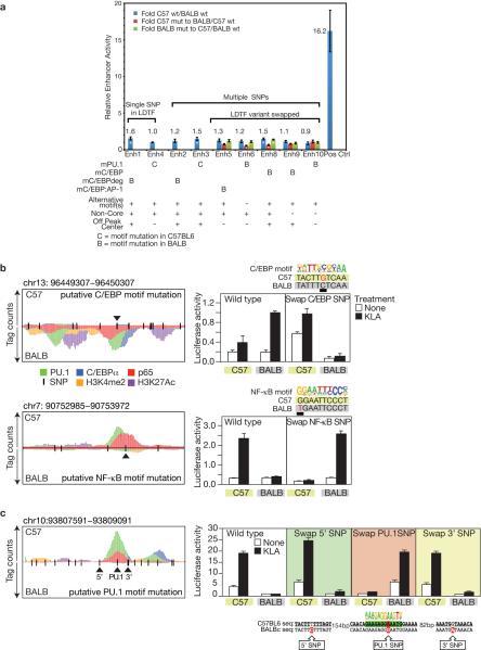
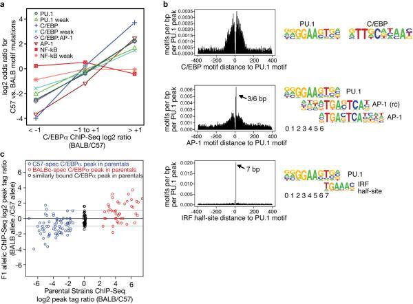
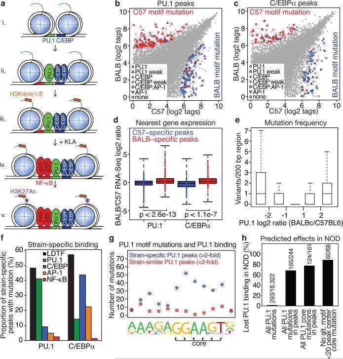
The mechanisms by which genetic variation affects transcription regulation and phenotypes at the nucleotide level are incompletely understood. Here we use natural genetic variation as an in vivo mutagenesis screen to assess the genome-wide effects of sequence variation on lineage-determining and signal-specific transcription factor binding, epigenomics and transcriptional outcomes in primary macrophages from different mouse strains. We find substantial genetic evidence to support the concept that lineage-determining transcription factors define epigenetic and transcriptomic states by selecting enhancer-like regions in the genome in a collaborative fashion and facilitating binding of signal-dependent factors. This hierarchical model of transcription factor function suggests that limited sets of genomic data for lineage-determining transcription factors and informative histone modifications can be used for the prioritization of disease-associated regulatory variants.

摘要

遗传变异影响转录调控和核苷酸水平表型的机制尚不完全清楚。在这里,我们利用自然遗传变异作为体内诱变筛选,评估序列变异对不同小鼠品系原代巨噬细胞谱系决定和信号特异性转录因子结合、表观基因组学和转录结果的全基因组影响。我们发现了大量的遗传证据,支持这样一种概念,即谱系决定转录因子通过以协作的方式选择基因组中的增强子样区域,并促进信号依赖性因子的结合,从而定义表观基因组学和转录组学状态。这种转录因子功能的层次模型表明,用于优先考虑与疾病相关的调节变体,可以使用有限数量的谱系决定转录因子的基因组数据和信息丰富的组蛋白修饰。

https://cdn.ncbi.nlm.nih.gov/pmc/blobs/dad9/3994126/761a48bb93cf/nihms-520274-f0001.jpg

文献AI研究员

20分钟写一篇综述,助力文献阅读效率提升50倍。

立即体验

用中文搜PubMed

大模型驱动的PubMed中文搜索引擎

马上搜索

文档翻译

学术文献翻译模型,支持多种主流文档格式。

立即体验