Suppr超能文献

在儿童期和青春期,未成熟的人类卵巢中异常卵泡逐渐减少,卵泡发育能力不断增强。

The immature human ovary shows loss of abnormal follicles and increasing follicle developmental competence through childhood and adolescence.

作者信息

Anderson R A, McLaughlin M, Wallace W H B, Albertini D F, Telfer E E

机构信息

MRC Centre for Reproductive Health, Queens Medical Research Institute, University of Edinburgh, 47 Little France Crescent, Edinburgh EH16 4TJ, UK.

出版信息

Hum Reprod. 2014 Jan;29(1):97-106. doi: 10.1093/humrep/det388. Epub 2013 Oct 17.

Abstract

STUDY QUESTION

Do the ovarian follicles of children and adolescents differ in their morphology and in vitro growth potential from those of adults?

SUMMARY ANSWER

Pre-pubertal ovaries contained a high proportion of morphologically abnormal non-growing follicles, and follicles showed reduced capacity for in vitro growth.

WHAT IS KNOWN ALREADY

The pre-pubertal ovary is known to contain follicles at the early growing stages. How this changes over childhood and through puberty is unknown, and there are no previous data on the in vitro growth potential of follicles from pre-pubertal and pubertal girls.

STUDY DESIGN, SIZE, DURATION: Ovarian biopsies from five pre-pubertal and seven pubertal girls and 19 adult women were analysed histologically, cultured in vitro for 6 days, with growing follicles then isolated and cultured for a further 6 days.

PARTICIPANTS/MATERIALS, SETTING, METHODS: Ovarian biopsies were obtained from girls undergoing ovarian tissue cryopreservation for fertility preservation, and compared with biopsies from adult women. Follicle stage and morphology were classified. After 6 days in culture, follicle growth initiation was assessed. The growth of isolated secondary follicles was assessed over a further 6 days, including analysis of oocyte growth.

MAIN RESULTS AND THE ROLE OF CHANCE

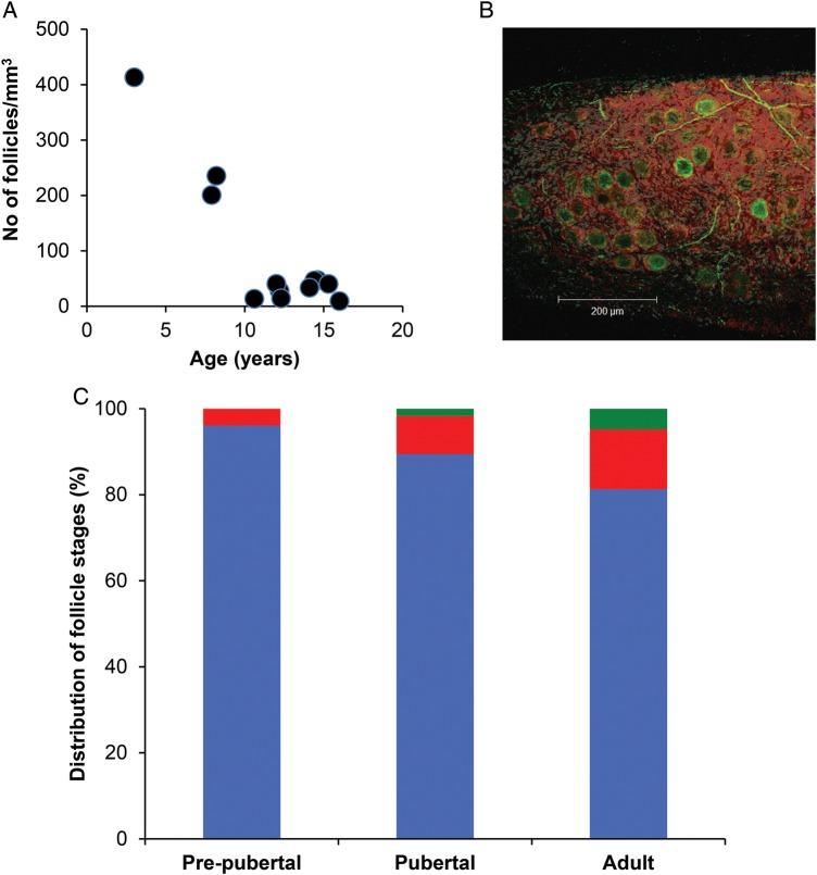
Pre-pubertal ovaries contained a high proportion of abnormal non-growing follicles (19.4 versus 4.85% in pubertal ovaries; 4004 follicles analysed; P = 0.02) characterized by indistinct germinal vesicle membrane and absent nucleolus. Follicles with this abnormal morphology were not seen in the adult ovary. During 6 days culture, follicle growth initiation was observed at all ages; in pre-pubertal samples there was very little development to secondary stages, while pubertal samples showed similar growth activation to that seen in adult tissue (pubertal group: P = 0.02 versus pre-pubertal, ns versus adult). Isolated secondary follicles were cultured for a further 6 days. Those from pre-pubertal ovary showed limited growth (P < 0.05 versus both pubertal and adult follicles) and no change in oocyte diameter over that period. Follicles from pubertal ovaries showed increased growth; this was still reduced compared with follicles from adult women (P < 0.05) but oocyte growth was proportionate to follicle size.

LIMITATIONS, REASONS FOR CAUTION: These data derive from only a small number of ovarian biopsies, although large numbers of follicles were analysed. It is unclear whether the differences between groups are related to puberty, or just age.

WIDER IMPLICATIONS OF THE FINDINGS

These findings show that follicles from girls of all ages can be induced to grow in vitro, which has important implications for some patients who are at high risk of malignant contamination of their ovarian tissue. The reduced growth of isolated follicles indicates that there are true intrafollicular differences in addition to potential differences in their local environment, and that there are maturational processes occurring in the ovary through childhood and adolescence, which involve the loss of abnormal follicles, and increasing follicle developmental competence.

STUDY FUNDING/COMPETING INTEREST(S): Funded by MRC grants G0901839 and G1100357. No competing interests.

摘要

研究问题

儿童和青少年的卵巢卵泡在形态和体外生长潜能方面与成年人的卵泡有差异吗?

总结答案

青春期前卵巢中形态异常的非生长卵泡比例较高,且卵泡的体外生长能力降低。

已知信息

已知青春期前卵巢含有处于早期生长阶段的卵泡。但在儿童期及青春期这一情况如何变化尚不清楚,且此前并无关于青春期前和青春期女孩卵泡体外生长潜能的数据。

研究设计、规模、持续时间:对5名青春期前女孩、7名青春期女孩和19名成年女性的卵巢活检组织进行组织学分析,体外培养6天,然后分离生长中的卵泡并再培养6天。

研究对象/材料、环境、方法:从因生育力保存而进行卵巢组织冷冻保存的女孩身上获取卵巢活检组织,并与成年女性的活检组织进行比较。对卵泡阶段和形态进行分类。培养6天后,评估卵泡生长启动情况。对分离出的次级卵泡再培养6天,评估其生长情况,包括分析卵母细胞生长情况。

主要结果及偶然性的作用

青春期前卵巢中异常非生长卵泡比例较高(青春期卵巢中为4.85%,青春期前卵巢中为19.4%;共分析4004个卵泡;P = 0.02),其特征为胚泡膜不清晰且无核仁。成年卵巢中未见这种异常形态的卵泡。在6天的培养过程中,各年龄段均观察到卵泡生长启动;青春期前样本中很少发育到次级阶段,而青春期样本显示出与成年组织相似 的生长激活情况(青春期组:与青春期前相比P = 0.02,与成年组相比无显著差异)。分离出的次级卵泡再培养6天。青春期前卵巢的卵泡生长有限(与青春期和成年卵泡相比P < 0.05),且在此期间卵母细胞直径无变化。青春期卵巢的卵泡生长增加;与成年女性的卵泡相比仍有所降低(P < 0.05),但卵母细胞生长与卵泡大小成比例。

局限性、谨慎的原因:尽管分析了大量卵泡,但这些数据仅来自少数卵巢活检组织。尚不清楚组间差异是与青春期有关,还是仅与年龄有关。

研究结果的更广泛意义

这些发现表明,各年龄段女孩的卵泡均可在体外诱导生长,这对一些卵巢组织有恶性污染高风险 的患者具有重要意义。分离卵泡生长的降低表明,除了其局部环境的潜在差异外,卵泡内部存在真正差异,且在儿童期和青春期卵巢中发生着成熟过程,包括异常卵泡的丢失以及卵泡发育能力的增强。

研究资金/利益冲突:由医学研究委员会资助,拨款号分别为G0901839和G1100357。无利益冲突。

https://cdn.ncbi.nlm.nih.gov/pmc/blobs/235c/3860895/c0712e96b8ae/det38801.jpg

文献AI研究员

20分钟写一篇综述,助力文献阅读效率提升50倍。

立即体验

用中文搜PubMed

大模型驱动的PubMed中文搜索引擎

马上搜索

文档翻译

学术文献翻译模型,支持多种主流文档格式。

立即体验