Suppr超能文献

普遍转录基因通过选择性聚腺苷酸化实现组织特异性表达。

Ubiquitously transcribed genes use alternative polyadenylation to achieve tissue-specific expression.

机构信息

Computational Biology Program, Memorial Sloan-Kettering Cancer Center, New York, New York 10065, USA;

出版信息

Genes Dev. 2013 Nov 1;27(21):2380-96. doi: 10.1101/gad.229328.113. Epub 2013 Oct 21.

Abstract

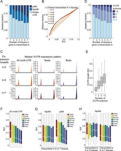
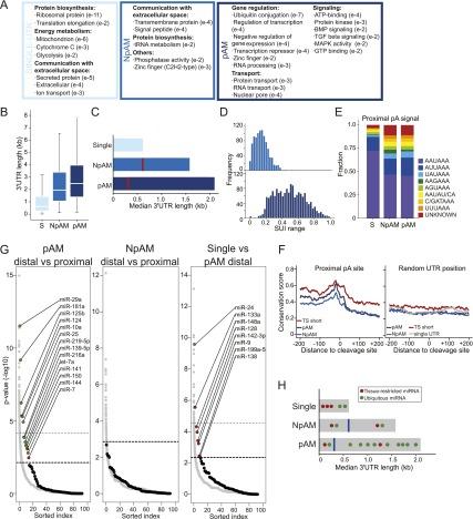
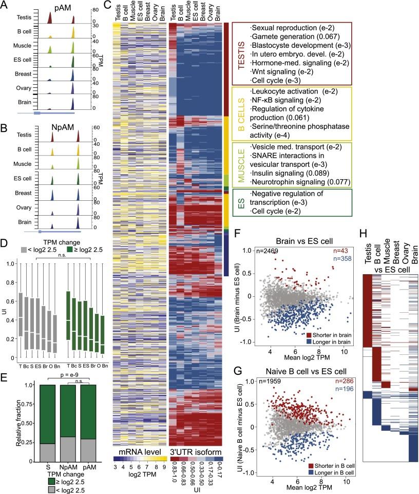
More than half of human genes use alternative cleavage and polyadenylation (ApA) to generate mRNA transcripts that differ in the lengths of their 3' untranslated regions (UTRs), thus altering the post-transcriptional fate of the message and likely the protein output. The extent of 3' UTR variation across tissues and the functional role of ApA remain poorly understood. We developed a sequencing method called 3'-seq to quantitatively map the 3' ends of the transcriptome of diverse human tissues and isogenic transformation systems. We found that cell type-specific gene expression is accomplished by two complementary programs. Tissue-restricted genes tend to have single 3' UTRs, whereas a majority of ubiquitously transcribed genes generate multiple 3' UTRs. During transformation and differentiation, single-UTR genes change their mRNA abundance levels, while multi-UTR genes mostly change 3' UTR isoform ratios to achieve tissue specificity. However, both regulation programs target genes that function in the same pathways and processes that characterize the new cell type. Instead of finding global shifts in 3' UTR length during transformation and differentiation, we identify tissue-specific groups of multi-UTR genes that change their 3' UTR ratios; these changes in 3' UTR length are largely independent from changes in mRNA abundance. Finally, tissue-specific usage of ApA sites appears to be a mechanism for changing the landscape targetable by ubiquitously expressed microRNAs.

摘要

超过一半的人类基因使用选择性剪接和多聚腺苷酸化(ApA)来产生在 3' 非翻译区(UTR)长度上不同的 mRNA 转录本,从而改变了信息的转录后命运,并可能改变蛋白质的输出。不同组织中 3'UTR 变异的程度和 ApA 的功能作用仍知之甚少。我们开发了一种称为 3'-seq 的测序方法,用于定量映射不同人类组织和同基因转化系统的转录组的 3' 端。我们发现细胞类型特异性基因表达是通过两种互补的程序来完成的。组织特异性基因往往具有单个 3'UTR,而大多数普遍转录的基因产生多个 3'UTR。在转化和分化过程中,单 UTR 基因改变其 mRNA 丰度水平,而多 UTR 基因主要通过改变 3'UTR 同工型比例来实现组织特异性。然而,这两种调控程序都针对在新细胞类型中起作用的相同途径和过程的基因。我们没有在转化和分化过程中发现 3'UTR 长度的全局变化,而是鉴定出在 3'UTR 比例上发生变化的组织特异性多 UTR 基因组;这些 3'UTR 长度的变化在很大程度上独立于 mRNA 丰度的变化。最后,ApA 位点的组织特异性使用似乎是改变普遍表达的 microRNA 可靶向景观的一种机制。

https://cdn.ncbi.nlm.nih.gov/pmc/blobs/d40c/3828523/4303e83b23ff/2380fig1.jpg

文献AI研究员

20分钟写一篇综述,助力文献阅读效率提升50倍。

立即体验

用中文搜PubMed

大模型驱动的PubMed中文搜索引擎

马上搜索

文档翻译

学术文献翻译模型,支持多种主流文档格式。

立即体验