Suppr超能文献

在前列腺癌放射抵抗中,上皮-间充质转化和癌症干细胞表型的获得与 PI3K/Akt/mTOR 通路的激活有关。

Acquisition of epithelial-mesenchymal transition and cancer stem cell phenotypes is associated with activation of the PI3K/Akt/mTOR pathway in prostate cancer radioresistance.

机构信息

1] Cancer Care Centre and Prostate Cancer Institute, St. George Hospital, Gray St. Kogarah, Sydney, New South Wales 2217, Australia [2] St. George Clinical School, Faculty of Medicine, University of New South Wales, Kensington, New South Wales 2052, Australia.

出版信息

Cell Death Dis. 2013 Oct 24;4(10):e875. doi: 10.1038/cddis.2013.407.

Abstract

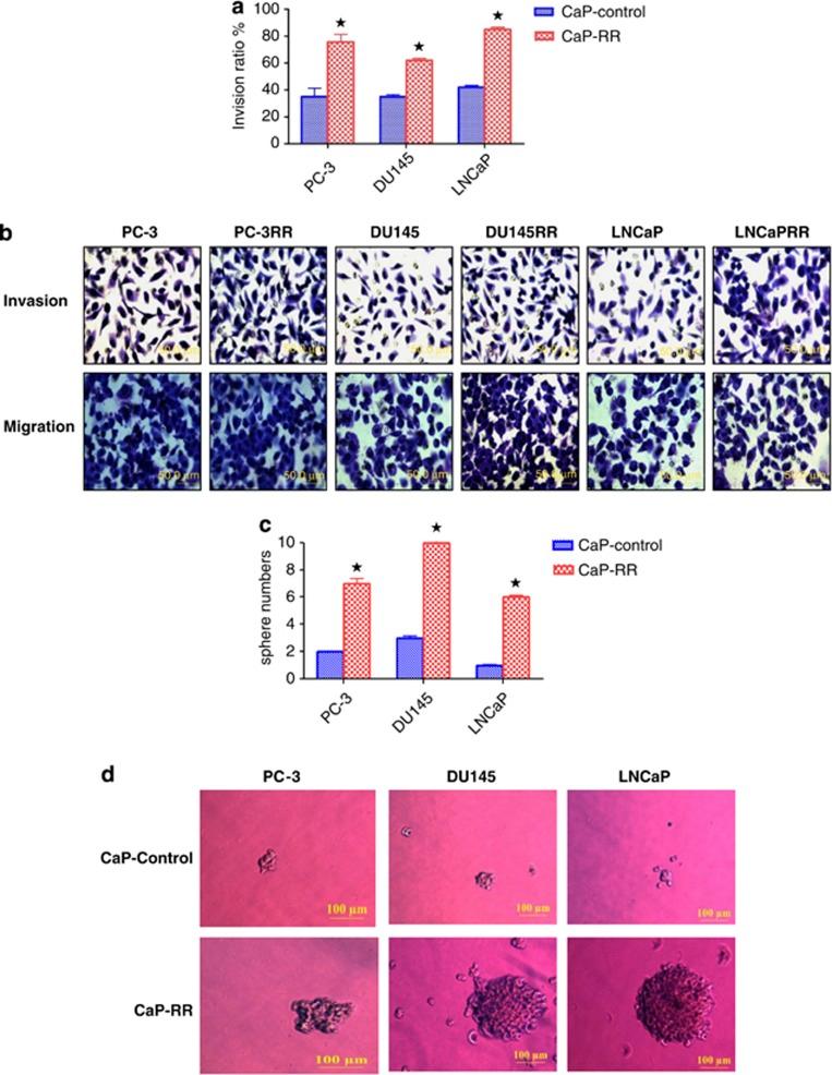
Radioresistance is a major challenge in prostate cancer (CaP) radiotherapy (RT). In this study, we investigated the role and association of epithelial-mesenchymal transition (EMT), cancer stem cells (CSCs) and the PI3K/Akt/mTOR signaling pathway in CaP radioresistance. We developed three novel CaP radioresistant (RR) cell lines (PC-3RR, DU145RR and LNCaPRR) by radiation treatment and confirmed their radioresistance using a clonogenic survival assay. Compared with untreated CaP-control cells, the CaP-RR cells had increased colony formation, invasion ability and spheroid formation capability (P<0.05). In addition, enhanced EMT/CSC phenotypes and activation of the checkpoint proteins (Chk1 and Chk2) and the PI3K/Akt/mTOR signaling pathway proteins were also found in CaP-RR cells using immunofluorescence, western blotting and quantitative real-time PCR (qRT-PCR). Furthermore, combination of a dual PI3K/mTOR inhibitor (BEZ235) with RT effectively increased radiosensitivity and induced more apoptosis in CaP-RR cells, concomitantly correlated with the reduced expression of EMT/CSC markers and the PI3K/Akt/mTOR signaling pathway proteins compared with RT alone. Our findings indicate that CaP radioresistance is associated with EMT and enhanced CSC phenotypes via activation of the PI3K/Akt/mTOR signaling pathway, and that the combination of BEZ235 with RT is a promising modality to overcome radioresistance in the treatment of CaP. This combination approach warrants future in vivo animal study and clinical trials.

摘要

放射抵抗是前列腺癌(CaP)放射治疗(RT)的主要挑战。在这项研究中,我们研究了上皮-间充质转化(EMT)、癌症干细胞(CSCs)和 PI3K/Akt/mTOR 信号通路在 CaP 放射抵抗中的作用和关联。我们通过辐射处理开发了三种新的 CaP 放射抵抗(RR)细胞系(PC-3RR、DU145RR 和 LNCaPRR),并通过集落形成存活测定证实了它们的放射抵抗性。与未经处理的 CaP 对照细胞相比,CaP-RR 细胞的集落形成、侵袭能力和球体形成能力增强(P<0.05)。此外,使用免疫荧光、western blot 和定量实时 PCR(qRT-PCR)还发现 CaP-RR 细胞中 EMT/CSC 表型增强以及检查点蛋白(Chk1 和 Chk2)和 PI3K/Akt/mTOR 信号通路蛋白激活。此外,与单独 RT 相比,双重 PI3K/mTOR 抑制剂(BEZ235)与 RT 的联合有效地增加了 CaP-RR 细胞的放射敏感性并诱导更多的细胞凋亡,同时与 EMT/CSC 标志物和 PI3K/Akt/mTOR 信号通路蛋白的表达降低相关。我们的研究结果表明,CaP 放射抵抗与 EMT 有关,并且通过激活 PI3K/Akt/mTOR 信号通路增强了 CSC 表型,并且 BEZ235 与 RT 的联合是克服 CaP 治疗中放射抵抗的一种很有前途的方法。这种联合方法值得进一步进行体内动物研究和临床试验。

https://cdn.ncbi.nlm.nih.gov/pmc/blobs/fac2/3920940/d4180adb6ff6/cddis2013407f1.jpg

文献AI研究员

20分钟写一篇综述,助力文献阅读效率提升50倍。

立即体验

用中文搜PubMed

大模型驱动的PubMed中文搜索引擎

马上搜索

文档翻译

学术文献翻译模型,支持多种主流文档格式。

立即体验