Suppr超能文献

TGF-β 信号调节神经元 C1q 的表达和发育性突触细化。

TGF-β signaling regulates neuronal C1q expression and developmental synaptic refinement.

机构信息

1] Department of Neurology, F.M. Kirby Neurobiology Center, Boston Children's Hospital, Harvard Medical School, Boston, Massachusetts, USA. [2] Program in Neuroscience, Harvard Medical School, Boston, Massachusetts, USA.

出版信息

Nat Neurosci. 2013 Dec;16(12):1773-82. doi: 10.1038/nn.3560. Epub 2013 Oct 27.

Abstract

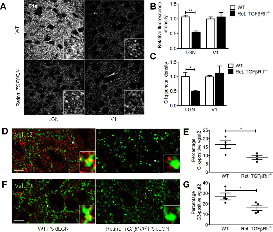
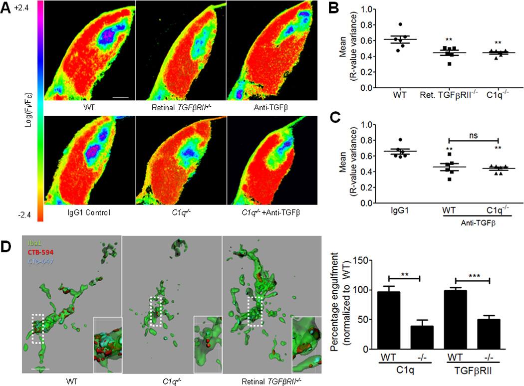
Immune molecules, including complement proteins C1q and C3, have emerged as critical mediators of synaptic refinement and plasticity. Complement localizes to synapses and refines the developing visual system through C3-dependent microglial phagocytosis of synapses. Retinal ganglion cells (RGCs) express C1q, the initiating protein of the classical complement cascade, during retinogeniculate refinement; however, the signals controlling C1q expression and function remain elusive. Previous work implicated an astrocyte-derived factor in regulating neuronal C1q expression. Here we identify retinal transforming growth factor (TGF)-β as a key regulator of neuronal C1q expression and synaptic pruning in the developing visual system. Mice lacking TGF-β receptor II (TGFβRII) in retinal neurons had reduced C1q expression in RGCs and reduced synaptic localization of complement, and phenocopied refinement defects observed in complement-deficient mice, including reduced eye-specific segregation and microglial engulfment of RGC inputs. These data implicate TGF-β in regulating neuronal C1q expression to initiate complement- and microglia-mediated synaptic pruning.

摘要

免疫分子,包括补体蛋白 C1q 和 C3,已成为突触修剪和可塑性的关键介质。补体定位于突触,并通过 C3 依赖的小胶质细胞吞噬突触来精细发育中的视觉系统。视网膜神经节细胞(RGCs)在视网膜神经节投射的精细调整过程中表达补体经典途径的起始蛋白 C1q;然而,控制 C1q 表达和功能的信号仍然难以捉摸。先前的工作表明,星形胶质细胞衍生的因子在调节神经元 C1q 表达中起作用。在这里,我们确定视网膜转化生长因子(TGF)-β是发育中视觉系统神经元 C1q 表达和突触修剪的关键调节因子。视网膜神经元中缺乏 TGF-β 受体 II(TGFβRII)的小鼠,RGC 中的 C1q 表达减少,补体的突触定位减少,并且与补体缺陷小鼠观察到的精细调整缺陷类似,包括眼特异性分离减少和 RGC 输入的小胶质细胞吞噬减少。这些数据表明 TGF-β 在调节神经元 C1q 表达以启动补体和小胶质细胞介导的突触修剪中起作用。

https://cdn.ncbi.nlm.nih.gov/pmc/blobs/b78c/3973738/6412c6060605/nihms560026f1.jpg

文献AI研究员

20分钟写一篇综述,助力文献阅读效率提升50倍。

立即体验

用中文搜PubMed

大模型驱动的PubMed中文搜索引擎

马上搜索

文档翻译

学术文献翻译模型,支持多种主流文档格式。

立即体验