Suppr超能文献

血管内皮生长因子募集的单核细胞的现场教育可提高其作为血管生成和生脉辅助细胞的性能。

On-site education of VEGF-recruited monocytes improves their performance as angiogenic and arteriogenic accessory cells.

机构信息

Department of Developmental Biology and Cancer Research, the Hebrew University-Hadassah Medical School, Jerusalem 91120, Israel.

出版信息

J Exp Med. 2013 Nov 18;210(12):2611-25. doi: 10.1084/jem.20120690. Epub 2013 Oct 28.

Abstract

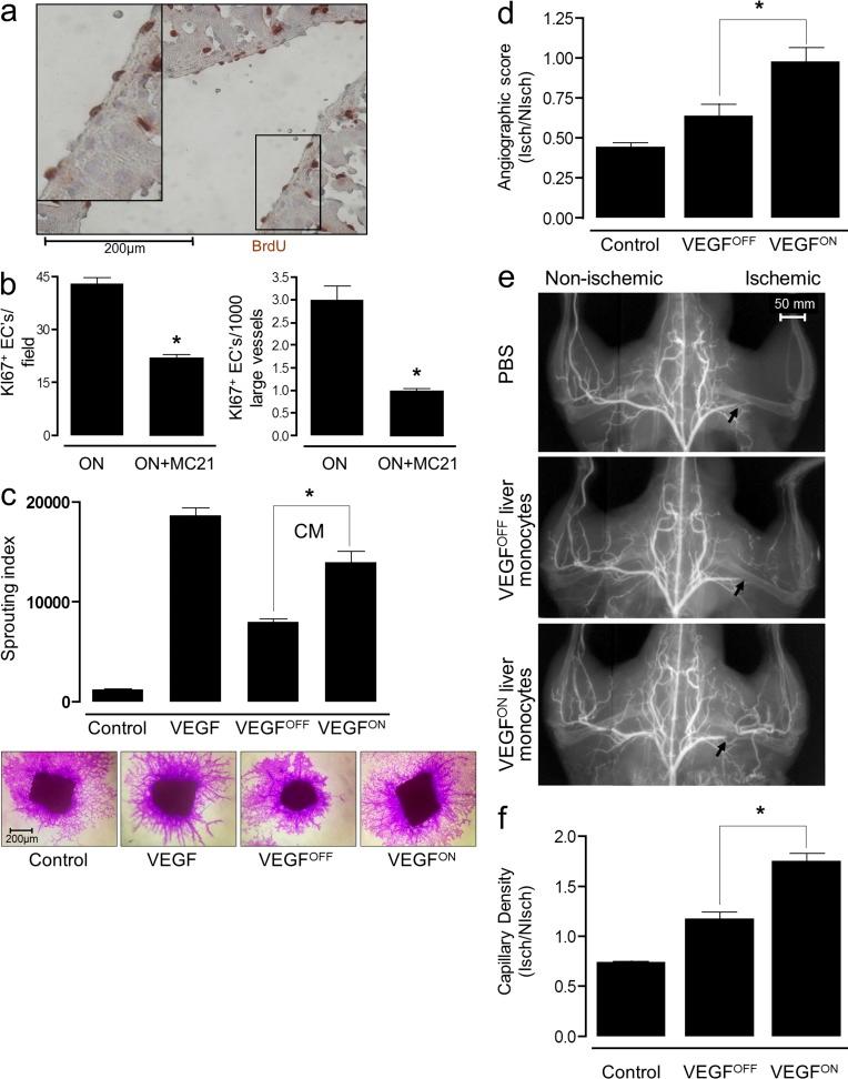
Adult neovascularization relies on the recruitment of monocytes to the target organ or tumor and functioning therein as a paracrine accessory. The exact origins of the recruited monocytes and the mechanisms underlying their plasticity remain unclear. Using a VEGF-based transgenic system in which genetically tagged monocytes are conditionally summoned to the liver as part of a VEGF-initiated angiogenic program, we show that these recruited cells are derived from the abundant pool of circulating Ly6C(hi) monocytes. Remarkably, however, upon arrival at the VEGF-induced organ, but not the naive organ, monocytes undergo multiple phenotypic and functional changes, endowing them with enhanced proangiogenic capabilities and, importantly, with a markedly increased capacity to remodel existing small vessels into larger conduits. Notably, monocytes do not differentiate into long-lived macrophages, but rather appear as transient accessory cells. Results from transfers of presorted subpopulations and a novel tandem transfer strategy ruled out selective recruitment of a dedicated preexisting subpopulation or onsite selection, thereby reinforcing active reprogramming as the underlying mechanism for improved performance. Collectively, this study uncovered a novel function of VEGF, namely, on-site education of recruited "standard" monocytes to become angiogenic and arteriogenic professional cells, a finding that may also lend itself for a better design of angiogenic therapies.

摘要

成人血管新生依赖于单核细胞向靶器官或肿瘤的募集,并在其中作为旁分泌辅助细胞发挥作用。募集的单核细胞的确切来源及其可塑性的潜在机制仍不清楚。本研究使用了一种基于 VEGF 的转基因系统,其中遗传标记的单核细胞被条件性地召唤到肝脏,作为 VEGF 引发的血管生成程序的一部分。我们发现,这些募集的细胞来自丰富的循环 Ly6C(hi)单核细胞池。然而,令人惊讶的是,在到达 VEGF 诱导的器官时,而不是在未受影响的器官中,单核细胞会发生多种表型和功能变化,赋予它们增强的促血管生成能力,重要的是,具有显著增加的将现有小血管重塑为更大管腔的能力。值得注意的是,单核细胞不会分化为长期存在的巨噬细胞,而是表现为短暂的辅助细胞。通过预分选亚群的转移和一种新的串联转移策略获得的结果排除了对特定预先存在的亚群的选择性募集或原位选择,从而加强了主动重编程作为改善性能的潜在机制。总的来说,这项研究揭示了 VEGF 的一个新功能,即原位教育募集的“标准”单核细胞成为血管生成和生成性专业细胞,这一发现可能也有助于更好地设计血管生成疗法。

https://cdn.ncbi.nlm.nih.gov/pmc/blobs/82c6/3832929/3bfecc21b464/JEM_20120690_Fig1.jpg

文献AI研究员

20分钟写一篇综述,助力文献阅读效率提升50倍。

立即体验

用中文搜PubMed

大模型驱动的PubMed中文搜索引擎

马上搜索

文档翻译

学术文献翻译模型,支持多种主流文档格式。

立即体验