Suppr超能文献

胰腺星状细胞通过胶原 I 介导体信号通路促进癌细胞的触须迁移。

Pancreatic stellate cells promote hapto-migration of cancer cells through collagen I-mediated signalling pathway.

机构信息

Department of Clinical Chemistry, University of Ulm, Albert-Einstein-Allee 23, 89081, Ulm, Germany.

Department of General Surgery, Ostalb Hospital, Im Kälblesrain 1, 73430, Aalen, Germany.

出版信息

Br J Cancer. 2014 Jan 21;110(2):409-20. doi: 10.1038/bjc.2013.706. Epub 2013 Nov 7.

Abstract

BACKGROUND

Pancreatic stellate cells (PSCs) promote metastasis as well as local growth of pancreatic cancer. However, the factors mediating the effect of PSCs on pancreatic cancer cells have not been clearly identified.

METHODS

We used a modified Boyden chamber assay as an in vitro model to investigate the role of PSCs in migration of Panc1 and UlaPaCa cells and to identify the underlying mechanisms.

RESULTS

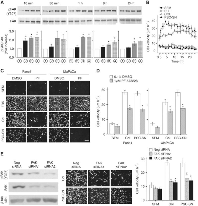
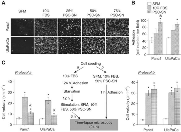
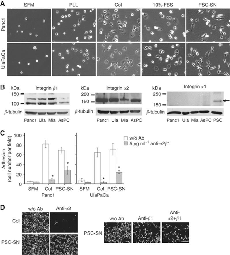
PSC supernatant (PSC-SN) dose-dependently induced the trans-migration of Panc1 and UlaPaCa cells, mainly via haptokinesis and haptotaxis, respectively. In contrast to poly-L-lysine or fibronectin, collagen I resembled PSC-SN with respect to its effect on cancer cell behaviours, including polarised morphology, facilitated adhesion, accelerated motility and stimulated trans-migration. Blocking antibodies against integrin α2/β1 subunits significantly attenuated PSC-SN- or collagen I-promoted cell trans-migration and adhesion. Moreover, both PSC-SN and collagen I induced the formation of F-actin and focal adhesions in cells, which was consistent with the constantly enhanced phosphorylation of focal adhesion kinase (FAK, Tyr397). Inhibition of FAK function by an inhibitor or small interference RNAs significantly diminished the effect of PSC-SN or collagen I on haptotaxis/haptokinesis of pancreatic cancer cells.

CONCLUSION

Collagen I is the major mediator for PSC-SN-induced haptokinesis of Panc1 and haptotaxis of UlaPaCa by activating FAK signalling via binding to integrin α2β1.

摘要

背景

胰腺星状细胞(PSCs)促进胰腺癌的转移和局部生长。然而,介导 PSCs 对胰腺癌细胞影响的因素尚未明确。

方法

我们使用改良的 Boyden 室测定法作为体外模型,研究 PSCs 在 Panc1 和 UlaPaCa 细胞迁移中的作用,并确定潜在机制。

结果

PSC 上清液(PSC-SN)剂量依赖性地诱导 Panc1 和 UlaPaCa 细胞的迁移,主要通过化学趋动和趋触性分别诱导。与多聚-L-赖氨酸或纤维连接蛋白不同,胶原蛋白 I 对癌细胞行为的影响类似于 PSC-SN,包括极化形态、促进黏附、加速运动和刺激迁移。针对整合素 α2/β1 亚基的阻断抗体显著减弱了 PSC-SN 或胶原蛋白 I 促进的细胞迁移和黏附。此外,PSC-SN 和胶原蛋白 I 均诱导细胞中 F-肌动蛋白和黏着斑的形成,这与黏着斑激酶(FAK,Tyr397 位)的磷酸化持续增强一致。用抑制剂或小干扰 RNA 抑制 FAK 功能显著减弱了 PSC-SN 或胶原蛋白 I 对胰腺癌细胞趋触性/趋化性的影响。

结论

胶原蛋白 I 是 PSC-SN 诱导 Panc1 化学趋动和 UlaPaCa 趋触性的主要介导物,通过与整合素 α2β1 结合激活 FAK 信号通路。

https://cdn.ncbi.nlm.nih.gov/pmc/blobs/48e9/3899756/6d213fde914a/bjc2013706f1.jpg

文献AI研究员

20分钟写一篇综述,助力文献阅读效率提升50倍。

立即体验

用中文搜PubMed

大模型驱动的PubMed中文搜索引擎

马上搜索

文档翻译

学术文献翻译模型,支持多种主流文档格式。

立即体验