Suppr超能文献

EMT 谱定义了一种抗失巢凋亡和球体形成的中间间质状态,对 src 激酶抑制剂 saracatinib(AZD0530)恢复 E-钙黏蛋白敏感。

An EMT spectrum defines an anoikis-resistant and spheroidogenic intermediate mesenchymal state that is sensitive to e-cadherin restoration by a src-kinase inhibitor, saracatinib (AZD0530).

机构信息

1] Department of Obstetrics & Gynaecology, National University Hospital, Singapore 119228, Singapore [2] Cancer Science Institute of Singapore, National University of Singapore, Singapore 117599.

出版信息

Cell Death Dis. 2013 Nov 7;4(11):e915. doi: 10.1038/cddis.2013.442.

Abstract

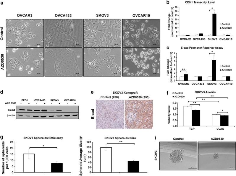
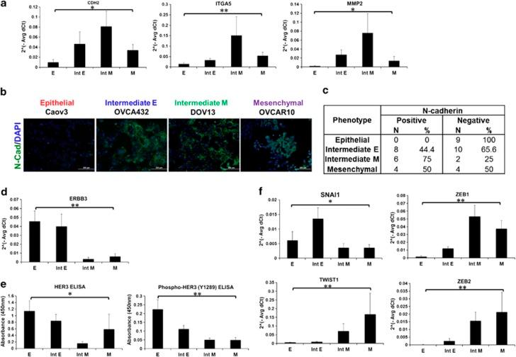
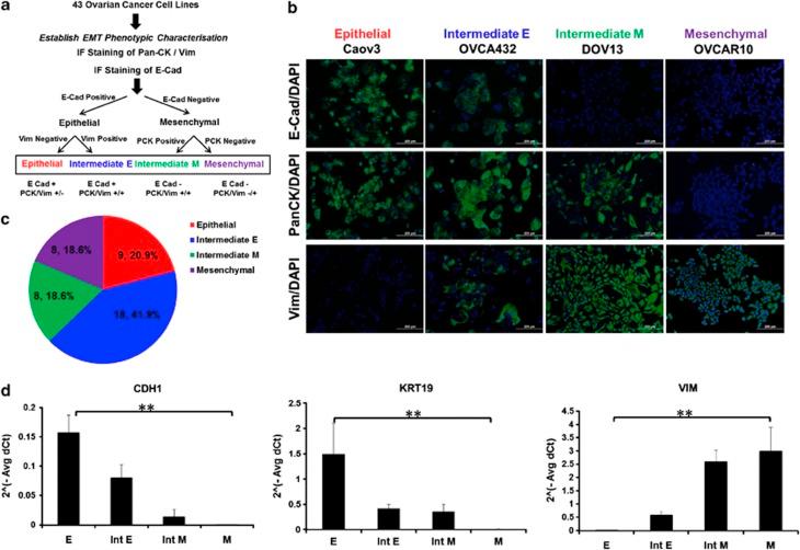
The phenotypic transformation of well-differentiated epithelial carcinoma into a mesenchymal-like state provides cancer cells with the ability to disseminate locally and to metastasise. Different degrees of epithelial-mesenchymal transition (EMT) have been found to occur in carcinomas from breast, colon and ovarian carcinoma (OC), among others. Numerous studies have focused on bona fide epithelial and mesenchymal states but rarely on intermediate states. In this study, we describe a model system for appraising the spectrum of EMT using 43 well-characterised OC cell lines. Phenotypic EMT characterisation reveals four subgroups: Epithelial, Intermediate E, Intermediate M and Mesenchymal, which represent different epithelial-mesenchymal compositions along the EMT spectrum. In cell-based EMT-related functional studies, OC cells harbouring an Intermediate M phenotype are characterised by high N-cadherin and ZEB1 expression and low E-cadherin and ERBB3/HER3 expression and are more anoikis-resistant and spheroidogenic. A specific Src-kinase inhibitor, Saracatinib (AZD0530), restores E-cadherin expression in Intermediate M cells in in vitro and in vivo models and abrogates spheroidogenesis. We show how a 33-gene EMT Signature can sub-classify an OC cohort into four EMT States correlating with progression-free survival (PFS). We conclude that the characterisation of intermediate EMT states provides a new approach to better define EMT. The concept of the EMT Spectrum allows the utilisation of EMT genes as predictive markers and the design and application of therapeutic targets for reversing EMT in a selective subgroup of patients.

摘要

分化良好的上皮性癌向间充质样状态的表型转化赋予癌细胞局部扩散和转移的能力。在乳腺癌、结肠癌和卵巢癌(OC)等多种癌症中,已发现不同程度的上皮-间充质转化(EMT)。许多研究集中在真正的上皮和间充质状态,但很少关注中间状态。在这项研究中,我们使用 43 种经过充分特征描述的 OC 细胞系,描述了一个评估 EMT 谱的模型系统。表型 EMT 特征分析揭示了四个亚组:上皮、中间 E、中间 M 和间充质,它们代表 EMT 谱上不同的上皮-间充质组成。在基于细胞的 EMT 相关功能研究中,具有中间 M 表型的 OC 细胞的特征是高表达 N-钙粘蛋白和 ZEB1,低表达 E-钙粘蛋白和 ERBB3/HER3,并且对失巢凋亡更具有抗性和球体形成能力。一种特定的Src-激酶抑制剂 Saracatinib(AZD0530),在体外和体内模型中恢复了中间 M 细胞中的 E-钙粘蛋白表达,并消除了球体形成。我们展示了如何使用 33 个 EMT 特征基因将 OC 队列分为四个 EMT 状态,与无进展生存期(PFS)相关。我们得出结论,中间 EMT 状态的特征分析为更好地定义 EMT 提供了一种新方法。EMT 谱的概念允许将 EMT 基因用作预测标志物,并设计和应用针对 EMT 的治疗靶点,以选择性地逆转 EMT 在特定亚组患者中的作用。

https://cdn.ncbi.nlm.nih.gov/pmc/blobs/43b0/3847320/2fae0e1c92c5/cddis2013442f1.jpg

文献AI研究员

20分钟写一篇综述,助力文献阅读效率提升50倍。

立即体验

用中文搜PubMed

大模型驱动的PubMed中文搜索引擎

马上搜索

文档翻译

学术文献翻译模型,支持多种主流文档格式。

立即体验