Suppr超能文献

个体结构域的作用和 ATP6AP2/(前)肾素受体脱落在液泡型 H(+)-ATP 酶生物发生中的意义。

The role of individual domains and the significance of shedding of ATP6AP2/(pro)renin receptor in vacuolar H(+)-ATPase biogenesis.

机构信息

Division of Endocrinology, Metabolism, and Nephrology, Department of Internal Medicine, Keio University School of Medicine, Tokyo, Japan.

出版信息

PLoS One. 2013 Nov 4;8(11):e78603. doi: 10.1371/journal.pone.0078603. eCollection 2013.

Abstract

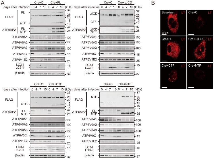
The ATPase 6 accessory protein 2 (ATP6AP2)/(pro)renin receptor (PRR) is essential for the biogenesis of active vacuolar H(+)-ATPase (V-ATPase). Genetic deletion of ATP6AP2/PRR causes V-ATPase dysfunction and compromises vesicular acidification. Here, we characterized the domains of ATP6AP2/PRR involved in active V-ATPase biogenesis. Three forms of ATP6AP2/PRR were found intracellularly: full-length protein and the N- and C-terminal fragments of furin cleavage products, with the N-terminal fragment secreted extracellularly. Genetic deletion of ATP6AP2/PRR did not affect the protein stability of V-ATPase subunits. The extracellular domain (ECD) and transmembrane domain (TM) of ATP6AP2/PRR were indispensable for the biogenesis of active V-ATPase. A deletion mutant of ATP6AP2/PRR, which lacks exon 4-encoded amino acids inside the ECD (Δ4M) and causes X-linked mental retardation Hedera type (MRXSH) and X-linked parkinsonism with spasticity (XPDS) in humans, was defective as a V-ATPase-associated protein. Prorenin had no effect on the biogenesis of active V-ATPase. The cleavage of ATP6AP2/PRR by furin seemed also dispensable for the biogenesis of active V-ATPase. We conclude that the N-terminal ECD of ATP6AP2/PRR, which is also involved in binding to prorenin or renin, is required for the biogenesis of active V-ATPase. The V-ATPase assembly occurs prior to its delivery to the trans-Golgi network and hence shedding of ATP6AP2/PRR would not affect the biogenesis of active V-ATPase.

摘要

ATP 酶 6 辅助蛋白 2 (ATP6AP2)/(前)肾素受体 (PRR) 对于活性液泡 H(+) - ATP 酶 (V-ATPase) 的生物发生至关重要。ATP6AP2/PRR 的基因缺失会导致 V-ATPase 功能障碍,并损害囊泡酸化。在这里,我们对参与活性 V-ATPase 生物发生的 ATP6AP2/PRR 结构域进行了表征。在细胞内发现了三种形式的 ATP6AP2/PRR:全长蛋白和弗林切割产物的 N-和 C-末端片段,其中 N-末端片段分泌到细胞外。ATP6AP2/PRR 的基因缺失不影响 V-ATPase 亚基的蛋白稳定性。ATP6AP2/PRR 的细胞外结构域 (ECD) 和跨膜结构域 (TM) 对于活性 V-ATPase 的生物发生是必不可少的。ATP6AP2/PRR 的缺失突变体,其 ECD 内缺失编码氨基酸 4 (Δ4M),并导致人类的 X 连锁智力障碍 Hedera 型 (MRXSH) 和 X 连锁痉挛性帕金森病 (XPDS),作为 V-ATPase 相关蛋白是有缺陷的。前肾素对活性 V-ATPase 的生物发生没有影响。弗林对 ATP6AP2/PRR 的切割似乎对于活性 V-ATPase 的生物发生也是可有可无的。我们得出结论,ATP6AP2/PRR 的 N-末端 ECD 也参与与前肾素或肾素的结合,对于活性 V-ATPase 的生物发生是必需的。V-ATPase 的组装发生在其递送至反式高尔基体网络之前,因此 ATP6AP2/PRR 的脱落不会影响活性 V-ATPase 的生物发生。

https://cdn.ncbi.nlm.nih.gov/pmc/blobs/29f4/3817224/795a1ed77170/pone.0078603.g001.jpg

文献AI研究员

20分钟写一篇综述,助力文献阅读效率提升50倍。

立即体验

用中文搜PubMed

大模型驱动的PubMed中文搜索引擎

马上搜索

文档翻译

学术文献翻译模型,支持多种主流文档格式。

立即体验