Suppr超能文献

IFN 诱导基因的泛病毒特异性揭示 cGAS 在先天免疫中的新作用。

Pan-viral specificity of IFN-induced genes reveals new roles for cGAS in innate immunity.

机构信息

1] Laboratory of Virology and Infectious Disease, The Rockefeller University, New York, New York 10065, USA [2] Department of Microbiology, University of Texas Southwestern Medical Center, Dallas, Texas 75390, USA (J.W.S.); MRC-University of Glasgow Centre for Virus Research, Glasgow, Scotland G61 1QH, UK (R.M.E.).

Department of Pathology and Immunology, Washington University School of Medicine, St Louis, Missouri 63110, USA.

出版信息

Nature. 2014 Jan 30;505(7485):691-5. doi: 10.1038/nature12862. Epub 2013 Nov 27.

Abstract

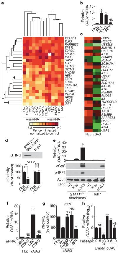
The type I interferon (IFN) response protects cells from viral infection by inducing hundreds of interferon-stimulated genes (ISGs), some of which encode direct antiviral effectors. Recent screening studies have begun to catalogue ISGs with antiviral activity against several RNA and DNA viruses. However, antiviral ISG specificity across multiple distinct classes of viruses remains largely unexplored. Here we used an ectopic expression assay to screen a library of more than 350 human ISGs for effects on 14 viruses representing 7 families and 11 genera. We show that 47 genes inhibit one or more viruses, and 25 genes enhance virus infectivity. Comparative analysis reveals that the screened ISGs target positive-sense single-stranded RNA viruses more effectively than negative-sense single-stranded RNA viruses. Gene clustering highlights the cytosolic DNA sensor cyclic GMP-AMP synthase (cGAS, also known as MB21D1) as a gene whose expression also broadly inhibits several RNA viruses. In vitro, lentiviral delivery of enzymatically active cGAS triggers a STING-dependent, IRF3-mediated antiviral program that functions independently of canonical IFN/STAT1 signalling. In vivo, genetic ablation of murine cGAS reveals its requirement in the antiviral response to two DNA viruses, and an unappreciated contribution to the innate control of an RNA virus. These studies uncover new paradigms for the preferential specificity of IFN-mediated antiviral pathways spanning several virus families.

摘要

I 型干扰素 (IFN) 通过诱导数百种干扰素刺激基因 (ISGs) 来保护细胞免受病毒感染,其中一些基因编码直接抗病毒效应物。最近的筛选研究开始对具有抗几种 RNA 和 DNA 病毒活性的 ISGs 进行编目。然而,针对多种不同类别病毒的抗病毒 ISG 特异性在很大程度上仍未得到探索。在这里,我们使用异位表达测定法筛选了超过 350 个人类 ISG 的文库,以研究代表 7 个科和 11 个属的 14 种病毒的影响。我们表明,47 个基因抑制一种或多种病毒,而 25 个基因增强病毒感染性。比较分析表明,筛选出的 ISGs 更有效地靶向正链单链 RNA 病毒,而不是负链单链 RNA 病毒。基因聚类突出了胞质 DNA 传感器环鸟苷酸-腺苷酸合酶 (cGAS,也称为 MB21D1),作为一种其表达也广泛抑制几种 RNA 病毒的基因。在体外,通过慢病毒递送具有酶活性的 cGAS 触发 STING 依赖性、IRF3 介导的抗病毒程序,该程序独立于经典 IFN/STAT1 信号传导。在体内,小鼠 cGAS 的基因缺失揭示了其在两种 DNA 病毒的抗病毒反应中的必要性,以及对 RNA 病毒的先天控制的未被认识的贡献。这些研究揭示了跨越几种病毒科的 IFN 介导的抗病毒途径的优先特异性的新范例。

https://cdn.ncbi.nlm.nih.gov/pmc/blobs/2884/4077721/9c534f06c586/nihms539023f1.jpg

文献AI研究员

20分钟写一篇综述,助力文献阅读效率提升50倍。

立即体验

用中文搜PubMed

大模型驱动的PubMed中文搜索引擎

马上搜索

文档翻译

学术文献翻译模型,支持多种主流文档格式。

立即体验