Suppr超能文献

chimpanzee 腺病毒-MVA 免疫诱导的对人疟疾的保护性 CD8+ T 细胞免疫。

Protective CD8+ T-cell immunity to human malaria induced by chimpanzee adenovirus-MVA immunisation.

机构信息

1] The Jenner Institute Laboratories, University of Oxford, Old Road Campus Research Building, Roosevelt Drive, Oxford OX3 7DQ, UK [2].

出版信息

Nat Commun. 2013;4:2836. doi: 10.1038/ncomms3836.

Abstract

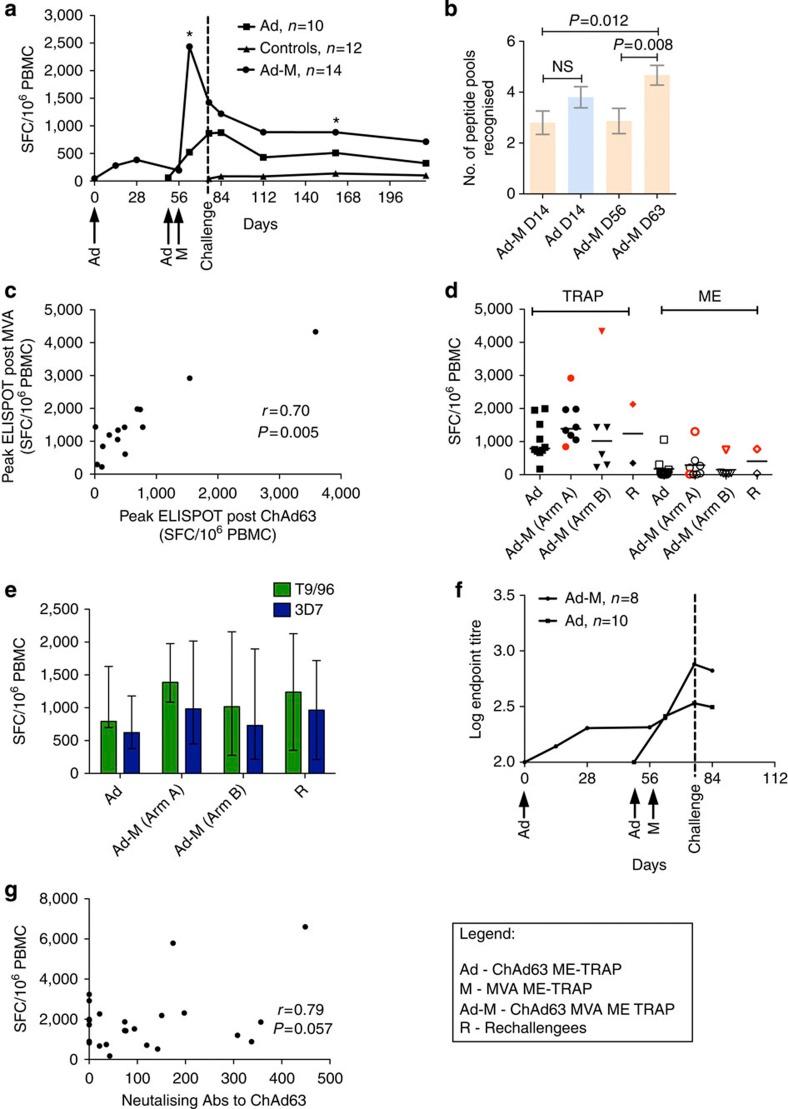
Induction of antigen-specific CD8(+) T cells offers the prospect of immunization against many infectious diseases, but no subunit vaccine has induced CD8(+) T cells that correlate with efficacy in humans. Here we demonstrate that a replication-deficient chimpanzee adenovirus vector followed by a modified vaccinia virus Ankara booster induces exceptionally high frequency T-cell responses (median >2400 SFC/10(6) peripheral blood mononuclear cells) to the liver-stage Plasmodium falciparum malaria antigen ME-TRAP. It induces sterile protective efficacy against heterologous strain sporozoites in three vaccinees (3/14, 21%), and delays time to patency through substantial reduction of liver-stage parasite burden in five more (5/14, 36%), P=0.008 compared with controls. The frequency of monofunctional interferon-γ-producing CD8(+) T cells, but not antibodies, correlates with sterile protection and delay in time to patency (P(corrected)=0.005). Vaccine-induced CD8(+) T cells provide protection against human malaria, suggesting that a major limitation of previous vaccination approaches has been the insufficient magnitude of induced T cells.

摘要

诱导抗原特异性 CD8(+) T 细胞为预防许多传染病提供了免疫接种的前景,但目前还没有任何亚单位疫苗能够诱导出与人类疗效相关的 CD8(+) T 细胞。在这里,我们证明,一种复制缺陷型的 chimpanzee 腺病毒载体,随后使用改良型痘苗病毒 Ankara 加强剂,可诱导对疟原虫肝期抗原 ME-TRAP 产生异常高频率的 T 细胞应答(中位数>2400 SFC/10(6)外周血单个核细胞)。它在 3 名疫苗接种者(3/14,21%)中诱导出针对异源株子孢子的无菌保护效力,并通过在另外 5 名疫苗接种者(5/14,36%)中显著降低肝期寄生虫负担,延迟了疟原虫血症的出现时间(P=0.008,与对照组相比)。单功能干扰素-γ产生的 CD8(+) T 细胞的频率,但不是抗体,与无菌保护和延迟疟原虫血症出现时间相关(P(corrected)=0.005)。疫苗诱导的 CD8(+) T 细胞为预防人类疟疾提供了保护,这表明先前疫苗接种方法的主要限制因素是诱导的 T 细胞数量不足。

https://cdn.ncbi.nlm.nih.gov/pmc/blobs/428d/3868203/7cc0c88298c9/ncomms3836-f1.jpg

文献AI研究员

20分钟写一篇综述,助力文献阅读效率提升50倍。

立即体验

用中文搜PubMed

大模型驱动的PubMed中文搜索引擎

马上搜索

文档翻译

学术文献翻译模型,支持多种主流文档格式。

立即体验