Suppr超能文献

小脑脊髓性共济失调 14 型(SCA14)患者的认知功能仅有轻微受损:一项对 10 名挪威患者的神经心理学研究,与家族内对照和人群正常值进行了比较。

Cognition is only minimally impaired in Spinocerebellar ataxia type 14 (SCA14): a neuropsychological study of ten Norwegian subjects compared to intrafamilial controls and population norm.

机构信息

Department of Neurology, Oslo University Hospital, Ullevål, Oslo, Norway.

出版信息

BMC Neurol. 2013 Nov 29;13:186. doi: 10.1186/1471-2377-13-186.

Abstract

BACKGROUND

There is an increasing awareness of the role of the cerebellum not only in motor, but also in cognitive and emotional functions. Spinocerebellar ataxia type 14 (SCA14) is an autosomal dominant hereditary ataxia characterized by a relatively pure cerebellar phenotype. Cognitive impairment has been reported in studies with phenotype descriptions of SCA14, but previous studies have been small without control groups, and no homogeneous and systematic test panel has been used. The objective of this study was to thoroughly characterize the neuropsychological profile in ten Norwegian SCA14 subjects compared to unaffected family members and population norm data.

METHODS

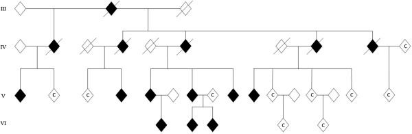
Ten SCA14 subjects and ten intrafamilial unaffected age- and education-matched controls from two Norwegian families were included. The unaffected intrafamilial controls included six first degree relatives, two second degree relatives, and two spouses. General intellectual ability, memory, visuoperceptive skills, psychomotor speed, executive functions, depression and anxiety were examined using internationally standardized tests, with minimal need for manual response to avoid motor bias.

RESULTS

No significant cognitive deficit was found in SCA14 subjects compared to intrafamilial controls. Verbal IQ, verbal executive function and psychomotor speed tended to be reduced in affected subjects, but previously reported non-verbal executive dysfunction was not confirmed in this study.

CONCLUSION

Only subtle cognitive impairment was found in SCA14 affected subjects. The current findings do not confirm earlier reports of cognitive dysfunction in SCA14, but does shows a mild impairment in specific verbal executive functions. Genotypic differences may partly account for this discrepancy, and further studies on larger materials are needed to verify the findings.

摘要

背景

人们越来越意识到小脑不仅在运动功能中起着重要作用,而且在认知和情感功能中也起着重要作用。脊髓小脑性共济失调 14 型(SCA14)是一种常染色体显性遗传性共济失调,其特征为相对单纯的小脑表型。在对 SCA14 进行表型描述的研究中已经报道了认知障碍,但以前的研究规模较小,没有对照组,也没有使用统一和系统的测试面板。本研究的目的是全面描述 10 名挪威 SCA14 受试者的神经心理学特征,并与未受影响的家族成员和人群正常数据进行比较。

方法

纳入了来自两个挪威家庭的 10 名 SCA14 受试者和 10 名未受影响的同一家族年龄和教育程度匹配的对照者。未受影响的同一家族对照者包括 6 名一级亲属、2 名二级亲属和 2 名配偶。使用国际标准化测试检查一般智力、记忆、视知觉技能、运动速度、执行功能、抑郁和焦虑,这些测试需要的手动反应最小,以避免运动偏差。

结果

与同一家族对照者相比,SCA14 受试者没有发现明显的认知缺陷。受影响的受试者的言语智商、言语执行功能和运动速度往往较低,但本研究没有证实以前报道的非言语执行功能障碍。

结论

仅在 SCA14 受影响的受试者中发现了轻微的认知障碍。目前的发现并不能证实 SCA14 认知功能障碍的早期报告,但确实显示出特定言语执行功能的轻度损害。基因型差异可能部分解释了这种差异,需要进一步的研究以更大的样本量来验证这些发现。

https://cdn.ncbi.nlm.nih.gov/pmc/blobs/9fc3/4219450/ca03b35035ab/1471-2377-13-186-1.jpg

文献AI研究员

20分钟写一篇综述,助力文献阅读效率提升50倍。

立即体验

用中文搜PubMed

大模型驱动的PubMed中文搜索引擎

马上搜索

文档翻译

学术文献翻译模型,支持多种主流文档格式。

立即体验