Suppr超能文献

WNT3 通过激活 MAPK 抑制小脑颗粒神经元祖细胞的增殖和髓母细胞瘤的形成。

WNT3 inhibits cerebellar granule neuron progenitor proliferation and medulloblastoma formation via MAPK activation.

机构信息

Laboratory of Developmental Neurobiology, The Rockefeller University, New York, New York, United States of America.

出版信息

PLoS One. 2013 Nov 26;8(11):e81769. doi: 10.1371/journal.pone.0081769. eCollection 2013.

Abstract

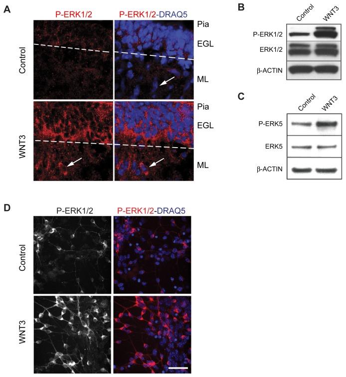
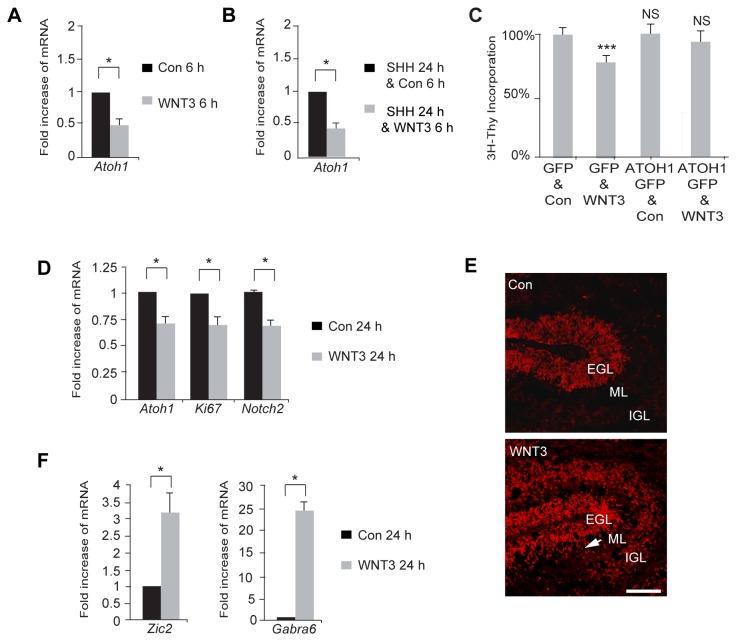
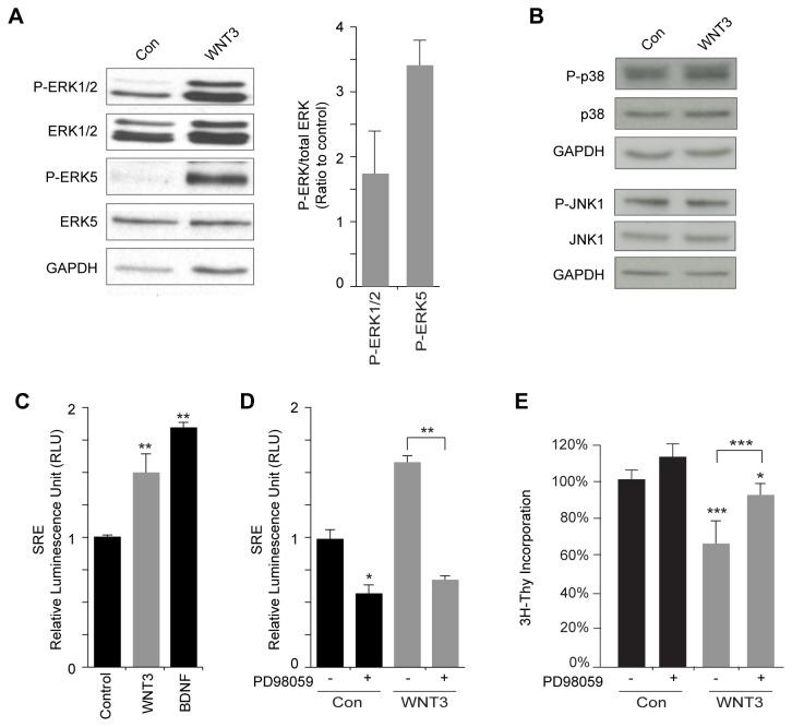
During normal cerebellar development, the remarkable expansion of granule cell progenitors (GCPs) generates a population of granule neurons that outnumbers the total neuronal population of the cerebral cortex, and provides a model for identifying signaling pathways that may be defective in medulloblastoma. While many studies focus on identifying pathways that promote growth of GCPs, a critical unanswered question concerns the identification of signaling pathways that block mitogenic stimulation and induce early steps in differentiation. Here we identify WNT3 as a novel suppressor of GCP proliferation during cerebellar development and an inhibitor of medulloblastoma growth in mice. WNT3, produced in early postnatal cerebellum, inhibits GCP proliferation by down-regulating pro-proliferative target genes of the mitogen Sonic Hedgehog (SHH) and the bHLH transcription factor Atoh1. WNT3 suppresses GCP growth through a non-canonical Wnt signaling pathway, activating prototypic mitogen-activated protein kinases (MAPKs), the Ras-dependent extracellular-signal-regulated kinases 1/2 (ERK1/2) and ERK5, instead of the classical β-catenin pathway. Inhibition of MAPK activity using a MAPK kinase (MEK) inhibitor reversed the inhibitory effect of WNT3 on GCP proliferation. Importantly, WNT3 inhibits proliferation of medulloblastoma tumor growth in mouse models by a similar mechanism. Thus, the present study suggests a novel role for WNT3 as a regulator of neurogenesis and repressor of neural tumors.

摘要

在正常小脑发育过程中,颗粒细胞前体细胞(GCP)的显著扩增产生了大量的颗粒神经元,其数量超过了大脑皮层的总神经元数量,为鉴定可能在成神经管细胞瘤中存在缺陷的信号通路提供了模型。虽然许多研究都集中在鉴定促进 GCP 生长的途径上,但一个关键的未解决问题是鉴定阻止有丝分裂刺激并诱导分化早期步骤的信号通路。在这里,我们发现 WNT3 是小脑发育过程中 GCP 增殖的一种新型抑制因子,也是抑制小鼠成神经管细胞瘤生长的因子。WNT3 在出生后早期小脑产生,通过下调有丝分裂原 Sonic Hedgehog(SHH)和 bHLH 转录因子 Atoh1 的促增殖靶基因来抑制 GCP 增殖。WNT3 通过非经典 Wnt 信号通路抑制 GCP 生长,激活典型的丝裂原激活蛋白激酶(MAPKs),Ras 依赖性细胞外信号调节激酶 1/2(ERK1/2)和 ERK5,而不是经典的β-连环蛋白途径。使用 MAPK 激酶(MEK)抑制剂抑制 MAPK 活性可逆转 WNT3 对 GCP 增殖的抑制作用。重要的是,WNT3 通过类似的机制抑制小鼠模型中成神经管细胞瘤肿瘤的增殖。因此,本研究表明 WNT3 作为神经发生调节剂和神经肿瘤抑制因子的新作用。

https://cdn.ncbi.nlm.nih.gov/pmc/blobs/dae6/3841149/dd5d32175c3c/pone.0081769.g001.jpg

文献AI研究员

20分钟写一篇综述,助力文献阅读效率提升50倍。

立即体验

用中文搜PubMed

大模型驱动的PubMed中文搜索引擎

马上搜索

文档翻译

学术文献翻译模型,支持多种主流文档格式。

立即体验